
小鼠
雪貂
甲型流感病毒
血凝素
疫苗
电信号
精神分裂症
决策
免疫保护
基因组学
不孕症
避孕
醛缩酶
精子
多基因风险评分模型
GWAS
东亚血统人群
大脑
星形胶质细胞
代谢产物
调控机制
人类代谢遗传图谱
基因
减重
乳腺癌
血脂
巨噬细胞
小鼠模型
椎间盘
神经元
靶点
Runx1基因
他莫昔芬
皮肤衰老
毛细管功能障碍
创伤后应激障碍
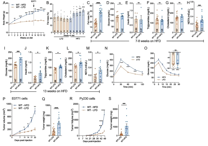
减肥抗癌踩坑了?Cancer & Metabolism揭秘:血脂才是乳腺癌“燃料”,体重数字说了不算
这项研究不仅揭示了血脂驱动乳腺癌进展的独立作用,更推动了我们对肥胖与癌症关系的理解升级,重要的不仅是体重数字,更是内在的代谢健康。
为什么有人喝凉水都长肉?50 万人基因研究揭密:249 种代谢物背后,这些基因是“隐形操控者”
来自伦敦玛丽女王大学等机构的科学家们通过研究绘制出了迄今最大规模的人类代谢遗传图谱。
皮肤老得快、伤口难愈?Nature 揭秘:毛细血管“守护神”CAMs 丢了是关键,补回来能焕活血管
来自纽约大学医学院等机构的科学家们通过研究揭示了皮肤毛细血管相关巨噬细胞(CAMs)的丢失与皮肤毛细血管衰老之间的直接联系。
腰痛不是劳损!Aging 揭秘:Runx1基因是椎间盘衰老“主控开关”,细胞转错行+早衰锁死退变
来自埃默里大学医学院等机构的科学家们通过研究首次揭示了一个名为 Runx1的基因如何在椎间盘老化过程中扮演“加速器”的角色。
神经元只负责“干活”?Nature:星形胶质细胞才是记忆“保存总监”,双重认证锁死重要记忆
研究人员发现,真正的“记忆总监”竟是一向被视为配角的星形胶质细胞,这一发现不仅有望改写教科书,更可能为治疗创伤后应激障碍(PTSD)和开发新一代人工智能打开全新大门。
Nature 揭秘大脑“我意已决”的瞬间:AI 抓包大脑“关门拒听”瞬间,神经轨迹突然大转弯
来自普林斯顿大学等机构的科学家们进行了一项突破性研究,首次成功捕捉到了大脑做出决定的那个“决定性瞬间”。
Nature:科学家有望开发出针对特殊甲型流感病毒的广谱疫苗
来自荷兰伊拉斯谟大学鹿特丹医学等机构的科学家们通过研究成功开发出一种位于A(H5)流感病毒抗原空间中心的疫苗,其或能提供广泛的免疫保护。
Nature:破解遗传密码!汉族人群多基因风险评分的突破性研究
来自中国台湾中央研究院等机构的科学家们通过对汉族人群的全面基因组学分析开发出了针对该人群的多基因风险评分模型,相关研究成果有望填补东亚血统人群的相关研究空白。
PNAS:精子也“飙车”?科学家发现能量开关,有望颠覆不孕与避孕未来
文章中,研究人员不仅绘制出精子从“休眠”到“超频”的完整代谢路径图,更找到了控制其能量输出的“交通指挥官”,这一发现可能为不孕治疗与非激素男性避孕带来革命性突破。