Immunity:免疫细胞的“基因开关”地图问世!科学家成功破解人体免疫平衡核心密码
来源:生物谷原创 2025-11-17 12:40
来自格拉德斯通研究所和加州大学旧金山分校的科学家们通过研究绘制出了控制FOXP3基因的完整“开关地图”,成功解开了困扰学界二十年的人类与小鼠免疫差异之谜,相关研究成果有望为下一代免疫疗法开辟了新路径。
诸如类风湿关节炎、1型糖尿病、多发性硬化症等自身免疫性疾病正影响着全球约5%~8%的人口,仅在中国就有数千万患者;与此同时,癌症免疫疗法的兴起让我们看到调动免疫系统对抗疾病的巨大潜力。免疫系统如何在“攻击”与“克制”之间保持精妙平衡一直是免疫学研究的核心问题。
今年诺贝尔生理学或医学奖授予了发现调节性T细胞关键基因FOXP3的科学家,彰显了这一领域的重要性。近日,一篇发表在国际杂志Immunity上题为“FOXP3 expression depends on cell-type-specific cis-regulatory elements and transcription factor circuitry”的研究报告中,来自格拉德斯通研究所和加州大学旧金山分校的科学家们通过研究绘制出了控制FOXP3基因的完整“开关地图”,成功解开了困扰学界二十年的人类与小鼠免疫差异之谜,相关研究成果有望为下一代免疫疗法开辟了新路径。

FOXP3:免疫系统的“和平使者”
FOXP3基因是调节性T细胞(Treg细胞)的“身份标识”,这类细胞专职抑制免疫反应,同时还能防止免疫系统攻击自身组织;一旦FOXP3发生突变,人体就会患上严重的自身免疫疾病,比如IPEX综合征。然而,一个有趣的现象困扰了科学家多年,在小鼠中,FOXP3只出现在调节性T细胞中;而在人类中,常规T细胞(负责攻击病原体的“冲锋队”)在激活时也会短暂表达FOXP3。
Alex Marson博士表示,FOXP3如何被控制是免疫学的一个基本问题,详细答案可能为治疗自身免疫疾病或癌症提供线索。
寻找“调光开关”:CRISPR大筛查
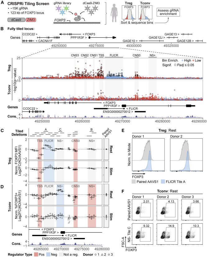
为了解开这个谜团,研究人员使用了CRISPR基因编辑技术系统性地测试了FOXP3基因周围15,000个DNA位点,他们寻找的是基因调控元件,就像电灯的调光开关,能控制基因何时开启、开启多少。通过同时破坏人类和小鼠的调节性T细胞与常规T细胞中的数千个位点并测量对FOXP3水平的影响,研究人员绘制出了完整的FOXP3控制系统并从根本上创建了FOXP3控制系统的功能地图。
免疫“控制面板”大不同
研究人员发现,不同人类细胞类型对FOXP3基因的控制系统截然不同:
(1)在调节性T细胞中,多个增强子(能提升基因活性的DNA序列)共同确保FOXP3持续开启。由于其功能冗余,破坏单个增强子影响甚微;
(2)在常规T细胞中,只有两个增强子起作用,但研究人员意外发现了一个抑制子(repressor),其就像FOXP3的“刹车”。
为了弄清谁在控制这些“开关”,研究者进行了第二轮大规模CRISPR筛选,破坏了近1,350个基因来识别控制FOXP3水平的具体蛋白质。

CRISPRi平铺筛选技术鉴定Treg与Tconv细胞中FOXP3基因的顺式调控元件
解开物种差异之谜
研究人员最初假设,人类常规T细胞可能拥有小鼠缺乏的某种增强子,但出乎意料的是,他们发现小鼠常规T细胞拥有与人类完全相同的增强子元件。真正的差异在于那个新发现的“刹车”,在小鼠常规T细胞中,这个抑制子始终牢牢压制着FOXP3。当研究人员用CRISPR技术从小鼠DNA中删除这个抑制子后,常规T细胞开始像人类细胞一样表达FOXP3。
研究者表示,这个结果令人震惊,通过移除单个抑制元件,他们打破了物种差异并让小鼠的常规T细胞能够表达FOXP3,这就为理解关键基因调控如何跨物种进化提供了新线索。
精准细胞工程:免疫治疗的新前沿
这项研究为正在进行的疾病治疗研发奠定了基础,掌握了控制FOXP3水平各元件的完整图谱后,研究人员就能开始探索微调这些水平的新方法:1)治疗自身免疫疾病:可能需要提高FOXP3水平;2)治疗癌症:可能需要降低FOXP3活性。目前学界正投入巨大努力来“药物化”调节性T细胞,要么促进其活性要么抑制它。随着研究人员对区分调节性T细胞与常规细胞的电路有了新认识,未来他们将能思考更理性地对其进行操控的策略。
这项研究不仅解开了长期困扰科学界的物种差异之谜,更展示了系统生物学方法在解析复杂生命过程中的威力。就像电工有了完整的电路图才能精准维修一样,免疫学家现在拥有了FOXP3控制的“接线图”,为开发下一代免疫疗法铺平了道路。最后,研究者展望道,我们正站在一个新时代的门槛上,未来我们或许能像调节灯光明暗一样,精准调控免疫细胞的活性,从而为各种免疫相关疾病提供个性化治疗方案。(生物谷Bioon.com)
参考文献:
Jennifer M. Umhoefer, Maya M. Arce,Sivakanthan Kasinathan, et al. FOXP3 expression depends on cell-type-specific cis-regulatory elements and transcription factor circuitry. Immunity,2025. doi: 10.1016/j.immuni.2025.10.020.
版权声明 本网站所有注明“来源:生物谷”或“来源:bioon”的文字、图片和音视频资料,版权均属于生物谷网站所有。非经授权,任何媒体、网站或个人不得转载,否则将追究法律责任。取得书面授权转载时,须注明“来源:生物谷”。其它来源的文章系转载文章,本网所有转载文章系出于传递更多信息之目的,转载内容不代表本站立场。不希望被转载的媒体或个人可与我们联系,我们将立即进行删除处理。