Nat Immunol & iScience:癌症疫苗也有“增效剂”!新型抑制剂 KyA33 解锁免疫刹车,疗效大幅提升
来源:生物谷原创 2026-01-15 11:34
来自路德维希癌症研究所等机构的科学家们通过研究揭开了这个困扰学界多年的谜团,并带来了一款能显著增强癌症疫苗效果的新型小分子抑制剂。
你有没有想过,为什么有些癌症疫苗在实验室里效果显著,一到临床就 “哑火”?为什么公认防癌的维生素 A,过量补充反而可能增加癌症风险?
近日,路德维希癌症研究所等机构的研究团队在《Nature Immunology》发表重磅成果,揭开了这一困扰学界的谜团——视黄酸是抑制免疫的 “隐形刹车”,而他们研发的新型小分子抑制剂 KyA33 能精准解锁这一刹车,让癌症疫苗疗效实现质的飞跃。

癌症免疫治疗是近十年肿瘤治疗的革命性突破,2022 年全球市场规模已超千亿美元,树突状细胞(DC)疫苗更是被寄予厚望。它通过提取患者自身免疫细胞,在体外 “训练” 其识别肿瘤抗原,再回输体内激活特异性 T 细胞攻击癌症。但理想与现实差距甚远,尽管经过数十年研究,DC 疫苗在多数临床试验中响应率常低于 20%。
与此同时,流行病学数据也呈现矛盾:维生素 A(代谢产物为视黄酸)长期被认为具有防癌作用,但多项大型队列研究(如 [2])显示,过量补充反而与肺癌、前列腺癌等发病率上升相关,这背后藏着免疫调控的关键玄机。
研究团队发现了核心机制:在 DC 疫苗常规培养过程中,正在分化的树突状细胞会大量表达 ALDH1A2 酶,进而生产视黄酸。这种内源性视黄酸会激活细胞核内信号通路,反过来抑制 DC 细胞成熟,削弱其激活抗肿瘤 T 细胞的能力。就像 DC 细胞一边被训练攻击肿瘤,一边被自身产生的视黄酸压制,导致回输体内时战斗力大打折扣。
更糟的是,这些视黄酸还会促进肿瘤微环境中免疫抑制性巨噬细胞的发育,进一步恶化抗癌免疫环境。而通过基因敲除 ALDH1A2 或用小分子抑制剂阻断其功能,DC 细胞的成熟度和功能会显著恢复,疫苗效果大幅提升。

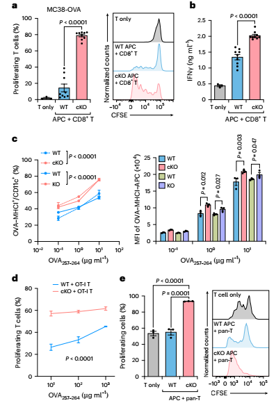
图:ALDH1A2缺失可促进APC在抗原呈递和T细胞活化过程中的活性
参考文献:
[1] Fang, C., Esposito, M., Hars, U. et al. Targeting autocrine retinoic acid signaling by ALDH1A2 inhibition enhances antitumor dendritic cell vaccine efficacy. Nat Immunol (2026). doi:10.1038/s41590-025-02376-4
[2] Mark Esposito,Cao Fang,Yong Wei,et al. Development of retinoid nuclear receptor pathway antagonists through targeting aldehyde dehydrogenase 1A3, iScience,November 21, 2025,doi: 10.1016/j.isci.2025.113675
版权声明 本网站所有注明“来源:生物谷”或“来源:bioon”的文字、图片和音视频资料,版权均属于生物谷网站所有。非经授权,任何媒体、网站或个人不得转载,否则将追究法律责任。取得书面授权转载时,须注明“来源:生物谷”。其它来源的文章系转载文章,本网所有转载文章系出于传递更多信息之目的,转载内容不代表本站立场。不希望被转载的媒体或个人可与我们联系,我们将立即进行删除处理。