为什么有人喝凉水都长肉?50 万人基因研究揭密:249 种代谢物背后,这些基因是“隐形操控者”
来源:生物谷原创 2025-10-20 14:49
来自伦敦玛丽女王大学等机构的科学家们通过研究绘制出了迄今最大规模的人类代谢遗传图谱。
有人顿顿大鱼大肉却血脂正常,有人清淡饮食仍代谢紊乱——这种 “不公平” 的背后,藏着基因对新陈代谢的隐秘调控。如今,伦敦玛丽女王大学团队发表在《Nature Genetics》的研究,用 50 万人的基因数据绘制出全球最大规模 “人类代谢遗传图谱”,不仅找到 249 种血液代谢物的基因 “操控者”,更发现心血管病、糖尿病等代谢性疾病的全新防治靶点,为精准医疗按下 “加速键”。
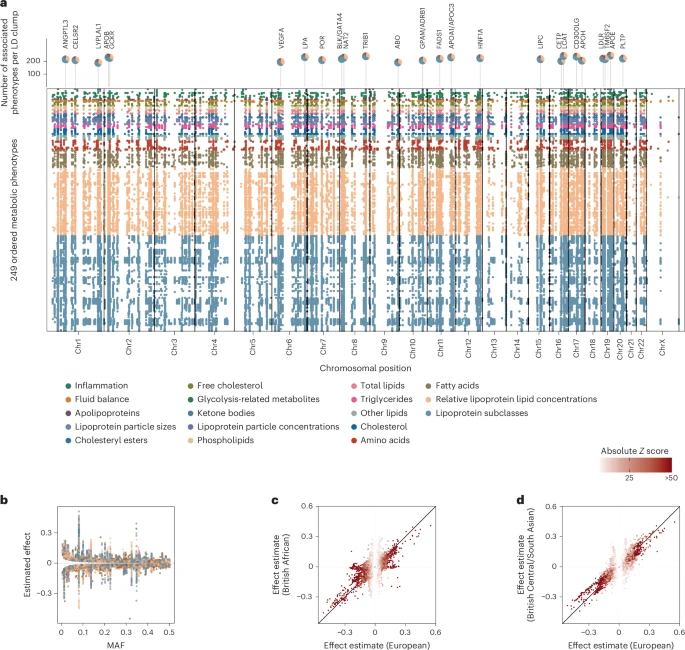
全球每年约 1790 万人死于心血管疾病,血脂异常、代谢紊乱是核心诱因。过去,科学家对基因与代谢的关联研究多局限于小样本或单一族群,难以揭示普适规律。这次研究团队整合英国生物银行 45 万人(涵盖欧洲、非洲、南亚三大族群)的基因数据,用核磁共振技术精准测量 249 种代谢物,包括 14 种脂蛋白亚型(如超大极低密度脂蛋白、小高密度脂蛋白)、氨基酸、酮体等关键指标,最终识别出 29824 个 “基因-代谢物” 关联,定位到 753 个基因组区域,相当于为代谢调控找到了数百个 “基因开关”。
更令人意外的是,这些基因调控模式在不同族群和性别中高度一致。比如非洲族群中常见的 CD36 基因变异(欧洲族群中罕见),会降低欧米伽 3 脂肪酸浓度,与该基因在脂肪酸转运中的功能完全匹配;男女之间代谢相关基因的效应相关性高达 0.98,仅 360 个位点存在轻微性别差异,且方向一致,说明人类代谢的遗传基础具有跨族群、跨性别的普适性。这种一致性为开发通用型代谢疾病药物提供了重要依据。
研究不仅验证了已知代谢基因的作用,更挖出一批 “新角色”。比如过去较少被关注的 SIDT2 基因,其罕见变异会影响高密度脂蛋白(HDL,“好胆固醇”)的分泌,携带该变异的人,HDL 相关代谢指标异常的概率显著升高;JAK2 基因的罕见突变不仅与血液疾病相关,还会通过影响胆固醇转运蛋白 ABCA1,降低 HDL 清除胆固醇的能力,间接增加心血管病风险。这些发现将原本分散的研究线索串联,为代谢调控机制补上关键拼图。
团队还首次分析了 “从罕见到常见” 全频谱基因变异的代谢效应。比如 SLC13A5 基因,无论是罕见的功能缺失变异(每拷贝使柠檬酸浓度升高 1.4 个标准差),还是常见的多态性位点,都指向柠檬酸代谢异常,形成清晰的 “等位基因系列”;ANKH 基因的 4 个常见变异和 1 个罕见变异,则共同调控血清柠檬酸水平,这种 “罕见-常见” 变异的协同效应,为理解代谢疾病的遗传多样性提供了全新视角。

循环代谢产物的共同遗传调控
更关键的是,研究找到代谢与疾病的 “基因桥梁”。比如血管内皮生长因子基因(VEGFA),过去因调控血管生成被用于癌症治疗,此次发现其变异会影响 HDL 颗粒大小——携带特定变异的人,HDL 颗粒更大,冠心病风险降低 35%(OR=0.65,95% CI 0.50-0.83)。这意味着,未来或可通过调控 VEGFA 改善 HDL 功能,为无法通过他汀类药物降低心血管风险的患者,提供全新治疗路径。类似地,PNPLA3 基因变异虽不直接影响低密度脂蛋白(LDL,“坏胆固醇”),却会改变 LDL 颗粒大小和极低密度脂蛋白(VLDL)特性,解释了为何部分人 LDL 正常仍有心血管风险。
值得注意的是,研究还揭示了基因 “多效性” 的复杂模式:约一半代谢相关基因会通过 “垂直多效性” 调控上下游代谢通路(如 ANGPTL3 基因同时影响甘油三酯、HDL 和磷脂),另一半则通过 “水平多效性” 影响互不相关的代谢过程(如 APOB 基因同时调控脂蛋白和肌酐)。这种分类为区分 “因果代谢物” 和 “伴随代谢物” 提供了依据,避免后续药物研发走弯路。
尽管基因对代谢影响显著,但研究人员强调,代谢是基因与环境共同作用的结果。比如携带相同代谢风险基因的人,规律运动和健康饮食仍能显著降低疾病风险。未来,通过解读个人 “代谢基因图谱”,医生可精准预测代谢疾病风险,甚至定制饮食和用药方案,比如对 VEGFA 变异携带者,优先推荐能改善 HDL 功能的干预措施,让 “精准防治” 从概念走向现实。
这项研究不仅填补了代谢遗传领域的空白,更让我们看清:基因不是代谢的 “宿命”,而是健康管理的 “导航图”。当我们终于读懂这些藏在基因里的 “代谢密码”,或许就能真正掌握健康主动权,让 “喝凉水都长肉” 的无奈,成为过去式。(生物谷Bioon.com)
参考文献:
Zoodsma, M., Beuchel, C., Yasmeen, S. et al. A genetic map of human metabolism across the allele frequency spectrum. Nat Genet (2025). doi:10.1038/s41588-025-02355-3
版权声明 本网站所有注明“来源:生物谷”或“来源:bioon”的文字、图片和音视频资料,版权均属于生物谷网站所有。非经授权,任何媒体、网站或个人不得转载,否则将追究法律责任。取得书面授权转载时,须注明“来源:生物谷”。其它来源的文章系转载文章,本网所有转载文章系出于传递更多信息之目的,转载内容不代表本站立场。不希望被转载的媒体或个人可与我们联系,我们将立即进行删除处理。