Chem Biol Interact新突破:HDAC1抑制剂ZJH-1“精准绞杀”前列腺癌,去势抵抗患者终于等来了新曙光
来源:生物谷原创 2025-10-21 10:33
新型选择性HDAC1抑制剂ZJH-1通过调控细胞周期、诱导凋亡及靶向HSP90AA1信号轴,在体外和体内均展现强效抗前列腺癌活性且安全性良好,为去势抵抗性前列腺癌提供潜在治疗新方案。
对男性健康来说,前列腺癌是不容忽视的威胁,尤其是发展到去势抵抗阶段后,治疗难度会大幅增加。很多患者接受雄激素剥夺治疗后,约20%~30%会在2年内进展为去势抵抗性前列腺癌(CRPC),这时化疗不仅效果打折扣,还容易出现耐药,临床急需更有效的治疗方案。而组蛋白去乙酰化酶1(HDAC1)在近7成CRPC患者中都有高表达,成了研发靶向药物的重要方向。
最近,Chem Biol Interact发表的一项研究The novel selective HDAC1 inhibitor ZJH-1 exhibits potent antitumor activity in castration-resistant prostate cancer, potentially involving HSP90AA1就带来了一款专门针对HDAC1的新型抑制剂ZJH-1,它在对抗前列腺癌上的表现和作用机制,给这类难治性癌症的治疗带来了新希望。

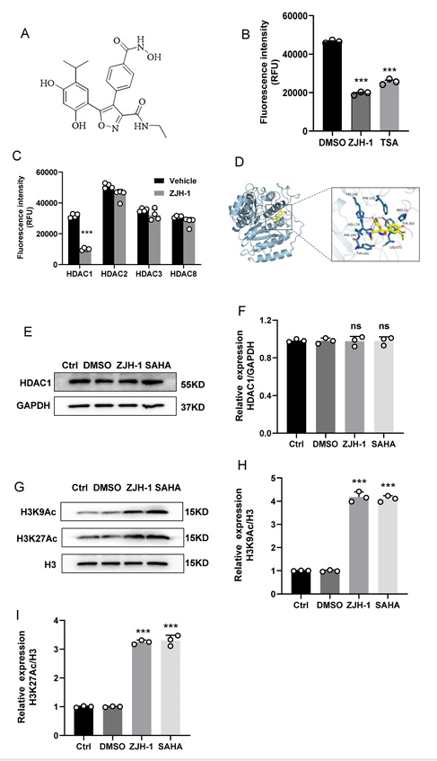
研究首先关注ZJH-1对HDAC1的靶向专一性,生化分析发现它对HDAC1的抑制能力特别强,能让PC3前列腺癌细胞中HDAC1的催化活性下降68%,但对HDAC家族的其他成员比如HDAC2、HDAC3、HDAC8,几乎没有抑制作用。从分子层面看,ZJH-1和HDAC1的结合能力也很稳定,结合自由能低至-9.5 kcal/mol,靠疏水作用和氢键牢牢“固定”在HDAC1的活性口袋里。更重要的是,它只影响HDAC1的功能,不会改变HDAC1蛋白本身的表达量,这就减少了对正常细胞的误伤。同时,ZJH-1还能让PC3细胞中组蛋白H3的K9、K27位点乙酰化水平明显升高,为后续抑制癌细胞增殖打下基础。

图1 ZJH-1对PC3细胞中HDACs活性和组蛋白乙酰化的影响
在检测ZJH-1杀灭癌细胞的能力时,它的表现也很突出。对PC3前列腺癌细胞,只需要65纳摩尔的浓度就能达到半数抑制效果(IC₅₀=65 nM);即便面对更贴近临床实际的患者来源异种移植类器官(PDXO)——这类模型通常比实验室培养的细胞系更难被药物作用,ZJH-1也能发挥效果,半数抑制浓度是345 nM,高浓度时甚至能让类器官的结构直接崩解,显示出很强的细胞毒性。

图2 ZJH-1的细胞毒性作用
除了直接杀死癌细胞,ZJH-1还能从源头阻止癌细胞扩散生长。集落形成实验显示,80纳摩尔的ZJH-1能抑制PC3细胞超过90%的集落形成能力,肿瘤球的数量和完整性也会大幅下降。细胞周期分析发现,它会通过下调Cyclin D1蛋白的表达,把癌细胞“困”在G1期,让它们没法正常分裂增殖。同时,ZJH-1还能激活癌细胞的“自杀程序”——诱导内源性凋亡,20纳摩尔的剂量就能让凋亡率比对照组高1.3倍,80纳摩尔时凋亡率更是提升到对照组的6.6倍。伴随这一过程的还有蛋白表达的变化,促凋亡的Bax和Cleaved-caspase 3会增加,抗凋亡的Bcl-2会减少,相当于加速了癌细胞的死亡。

图3 ZJH-1抑制PC3细胞增殖并诱导凋亡
前列腺癌转移是导致患者预后差的重要原因,而ZJH-1在抑制转移上也有明确作用。针对侵袭性更强的PC3M细胞,伤口愈合实验显示,24小时内ZJH-1就能明显减慢细胞的迁移速度;Transwell实验结果更直观,40纳摩尔的ZJH-1能让侵袭到膜下的细胞减少一半,80纳摩尔时侵袭细胞数量甚至不到对照组的1/8。从机制上看,ZJH-1会降低MMP-2、MMP-9这两种“破坏细胞外基质”的酶的活性,还会上调上皮标志物E-钙粘蛋白、下调间质标志物波形蛋白,逆转上皮-间质转化(EMT)过程,从根本上削弱癌细胞的转移能力。

图4 ZJH-1有效抑制PC3细胞迁移、侵袭及上皮间质转化
为了进一步明确ZJH-1的作用靶点,研究团队通过网络药理学预测结合分子对接实验,锁定了HSP90AA1。这个蛋白在前列腺癌中常常高表达,会促进肿瘤进展和耐药。实验证实,ZJH-1能和HSP90AA1稳定结合,结合自由能达到-8.3 kcal/mol,同时还会上调HSP90AA1的上游抑制因子DAB2IP的表达,形成“DAB2IP升高→HSP90AA1降低”的调控轴,进一步抑制肿瘤生长。

图5 ZJH-1的药物靶点预测分析
最让临床关注的是ZJH-1在体内的疗效和安全性。在PC3细胞异种移植小鼠模型中,按20mg/kg剂量腹腔注射ZJH-1,能让肿瘤体积减少75%,肿瘤重量也大幅下降。更难得的是,用药期间小鼠的体重不仅没下降,还稳步上升,没有出现明显的毒副作用,这说明ZJH-1在有效抑制肿瘤的同时,对正常组织的伤害很小。病理切片观察发现,用药组的肿瘤细胞坏死更多,炎症细胞浸润也更少;免疫组化结果也和体外实验一致,肿瘤组织中DAB2IP表达上调、HSP90AA1表达下调。

图6 ZJH-1在体内抑制肿瘤生长且系统毒性极低
从实验室里的细胞实验到动物模型验证,ZJH-1用一系列扎实的数据证明了自己的价值。它既能精准瞄准HDAC1这个关键靶点,通过调控组蛋白乙酰化影响癌细胞功能,又能从增殖、凋亡、转移多个环节抑制前列腺癌发展,还能借助HSP90AA1信号轴增强疗效,更重要的是保持了良好的安全性。对临床医生和患者来说,这款新型抑制剂不仅为去势抵抗性前列腺癌提供了新的候选药物,也为HDAC1靶向治疗的研发提供了重要依据。未来随着进一步研究,ZJH-1有望成为对抗难治性前列腺癌的“新武器”,帮助更多患者摆脱疾病困扰。(生物谷Bioon.com)
参考文献:
Bao Y, Li J, Zhang A, Ni Y, Bi M, Chen J. The novel selective HDAC1 inhibitor ZJH-1 exhibits potent antitumor activity in castration-resistant prostate cancer, potentially involving HSP90AA1. Chem Biol Interact. Published online October 10, 2025. doi:10.1016/j.cbi.2025.11177
版权声明 本网站所有注明“来源:生物谷”或“来源:bioon”的文字、图片和音视频资料,版权均属于生物谷网站所有。非经授权,任何媒体、网站或个人不得转载,否则将追究法律责任。取得书面授权转载时,须注明“来源:生物谷”。其它来源的文章系转载文章,本网所有转载文章系出于传递更多信息之目的,转载内容不代表本站立场。不希望被转载的媒体或个人可与我们联系,我们将立即进行删除处理。