乳腺癌内分泌治疗伤了骨头怎么办?Nat Commun研究给出联合治疗新思路
来源:生物谷原创 2026-04-08 13:36
本研究发现低强度振动可单独改善年轻雌激素剥夺小鼠的骨骼肌肉健康,而在成熟小鼠中需与唑来膦酸联用方能最大化骨骼保护效应并减轻肌肉疲劳
对于激素受体阳性的乳腺癌患者来说,芳香化酶抑制剂是控制肿瘤的重要武器。它通过抑制雌激素生成来阻断肿瘤生长信号,但雌激素的缺失也让骨骼和肌肉付出代价:骨量流失加速、肌肉无力、脂肪堆积。这些问题不仅影响生活质量,还可能导致患者中断治疗,反而影响预后。有没有一种既能保护骨骼肌肉、又不增加身体负担的方法?
近日,Nat Commun上发表的研究给出了新思路。他们发现,一种名为低强度振动的物理干预,每天仅需20分钟,就能显著改善雌激素剥夺带来的骨骼肌肉问题。尤其在骨骼已成熟的个体中,它与临床常用的抗骨吸收药物唑来膦酸联用,效果更为显著。

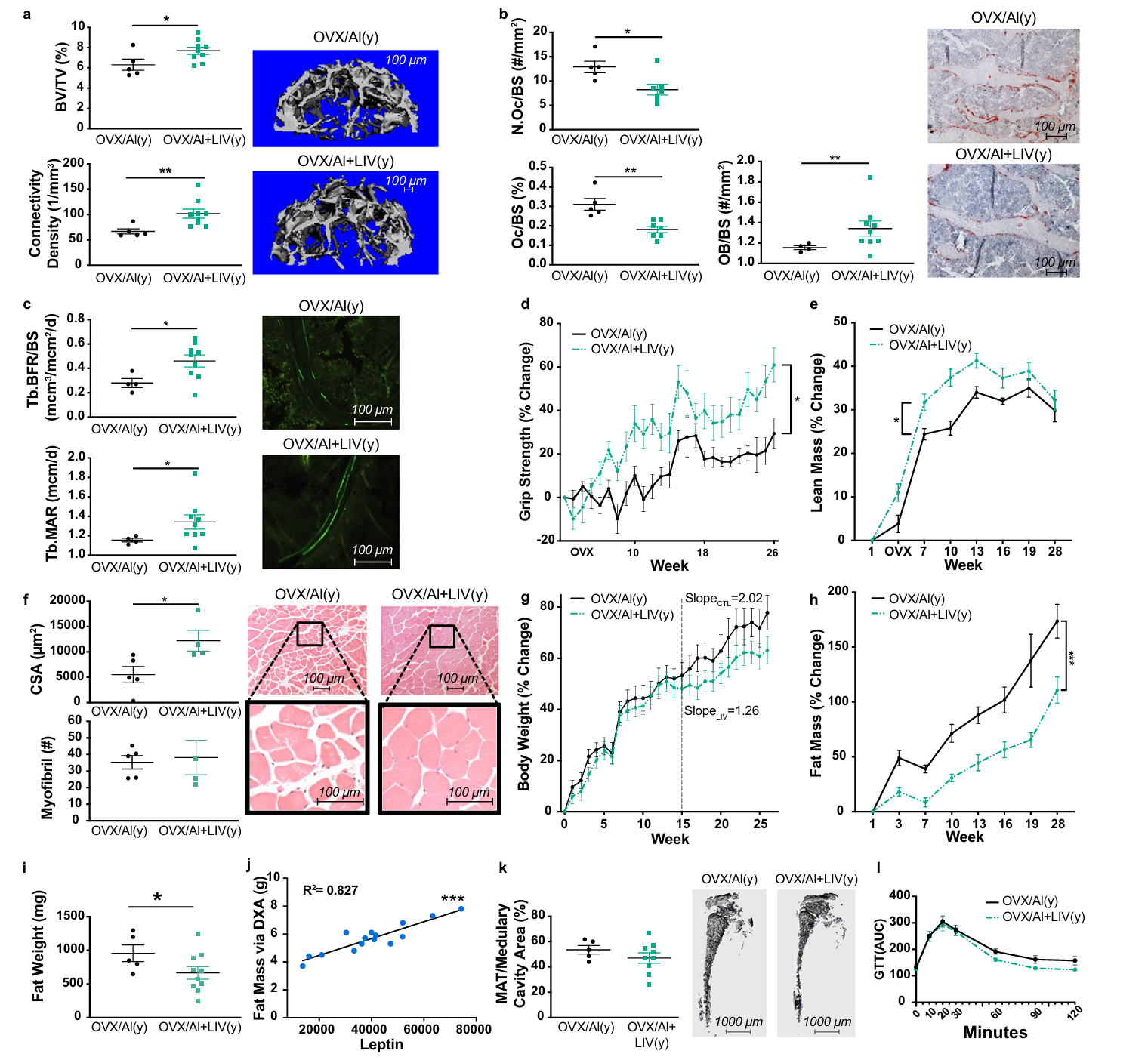
年轻小鼠:单用低强度振动,骨骼肌肉同步改善
研究首先在年轻雌性小鼠中进行。这些小鼠通过手术切除卵巢并持续注射来曲唑,完全模拟了乳腺癌患者接受内分泌治疗后的雌激素剥夺状态。
经过28周每天一次的振动干预,小鼠腰椎的骨小梁体积分数和连接密度显著提升。骨组织形态计量学分析显示,振动治疗使椎体破骨细胞数量减少,成骨细胞数量增加,骨形成速率明显加快。

图1 | 低强度振动对年轻雌激素剥夺小鼠骨骼、肌肉和脂肪的影响
肌肉功能方面同样有积极变化。振动组小鼠前肢抓力在实验后期明显优于未治疗组。组织学分析发现,振动组小鼠股方肌肌纤维横截面积增大,肌纤维间隙减小,提示肌肉质量有所改善。
代谢层面的改善也值得关注。尽管两组小鼠最终体重差别不大,但振动组体重的增长速度明显更慢,全身脂肪量和腹部脂肪垫重量更低。葡萄糖耐量试验显示,振动组小鼠血糖曲线下面积更小,提示糖代谢状态改善。脂肪酸代谢产物分析进一步证实:与雌激素剥夺相关的短链酰基肉碱水平在振动组中被显著压低。
成熟小鼠:联合唑来膦酸,骨骼保护效果更优
当研究对象换成骨骼已发育成熟的雌性小鼠时,情况有所不同。单纯使用振动已难以阻挡雌激素剥夺带来的骨量流失,单用唑来膦酸虽能提高骨密度,但仍低于正常水平。真正交出亮眼答卷的是联合治疗组:振动加唑来膦酸。
联合组小鼠全身骨密度显著高于未治疗组,甚至超越正常对照组。腰椎骨密度在干预4周后就恢复到正常组水平,这一优势持续到实验结束。

图2 | 联合治疗对成熟雌激素剥夺小鼠骨骼参数的影响
显微CT分析显示,联合组腰椎骨小梁更密集、更厚实,股骨皮质骨也更厚。生物力学测试证实,联合组小鼠骨骼抗骨折能力最强。
肌肉功能同样受益。离体肌肉收缩测试表明,联合组小鼠的伸趾长肌在反复刺激下更抗疲劳,表现接近正常对照组。骨髓脂肪方面,雌激素剥夺导致脂肪细胞数量明显增加,但联合治疗使这一增幅大幅回落,骨髓脂肪细胞数量和总面积分别下降62%和36%。

图3 | 联合治疗对成熟雌激素剥夺小鼠肌肉功能和组织学的影响
结语
对于正在接受内分泌治疗的乳腺癌患者来说,骨骼肌肉问题不是小事。它们直接影响生活质量,甚至左右治疗能否坚持到底。这项研究提示,低强度振动作为一种非药物的物理干预,或许能成为解决这一问题的辅助手段。对于年轻患者,它可能独立发挥保护作用;对于骨骼已成熟的个体,将其与唑来膦酸联用,则可能带来更大的骨骼获益。这种将物理疗法与现有药物相结合的策略,为改善患者治疗体验和生活质量提供了值得探索的方向。(生物谷Bioon.com)
参考文献:
Pagnotti, G.M., Trivedi, T., Wright, L.E. et al. Low intensity vibration with zoledronate reduces musculoskeletal weakness and adiposity in estrogen deprived female mice. Nat Commun 17, 1808 (2026). https://doi.org/10.1038/s41467-026-68522-0
版权声明 本网站所有注明“来源:生物谷”或“来源:bioon”的文字、图片和音视频资料,版权均属于生物谷网站所有。非经授权,任何媒体、网站或个人不得转载,否则将追究法律责任。取得书面授权转载时,须注明“来源:生物谷”。其它来源的文章系转载文章,本网所有转载文章系出于传递更多信息之目的,转载内容不代表本站立场。不希望被转载的媒体或个人可与我们联系,我们将立即进行删除处理。