Research:肝纤维化有救了?中药成分发现“双面杀手” 精准清除致病细胞
来源:生物谷原创 2025-10-14 10:40
这项研究让我们看到,源自中医药的传统智慧与现代分子生物学的结合能迸发出如此强大的创新力量,当古老的黄芩成分在显微镜下展现出精准的“双杀”能力。
肝纤维化,这个听起来专业的名词,实则是全球数亿患者的共同噩梦,WHO数据显示,全球有超过8.44亿人患有慢性肝病,其中25%-30%会发展为肝纤维化进而可能恶化为肝硬化、肝癌。在中国,肝病负担尤为沉重,仅乙肝病毒携带者就达7000万。肝纤维化的本质是肝脏在反复受损后启动的“自我修复”机制失控,就像皮肤受伤后过度结疤,在这个过程中,肝星状细胞(HSCs)从“安静”的维生素A储存细胞,转变为“活跃”的纤维化制造机,不断分泌胶原蛋白让肝脏逐渐变硬、失去功能。
长期以来,医学界面临一个难题:如何精准清除这些“叛变”的细胞,而不伤害正常的肝细胞?近日,发表在Research杂志上题为“Dual Roles of SIRT7 Inhibition by Oroxylin A Reprogram HSCs Fate: PRMT5 Succinylation-Driven Senescence and Ecto-Calreticulin-Dependent NK Cell Immune Clearance in Liver Fibrosis”的一篇研究报告中,来自南京中医药大学等机构的科学家们进行了一项突破性研究,或许给出了答案。

中药成分的“现代使命”:Oroxylin A的双面出击
文章中,研究人员聚焦于一种来自中药黄芩的天然活性成分—Oroxylin A(OA),令人惊喜的是,这个古老的成分在现代分子生物学研究中展现出非凡的“智慧”。
第一招:诱导细胞“退休”
OA能精准锁定激活态肝星状细胞中高表达的SIRT7蛋白,与其Gln299和Asp305位点结合。这一结合触发了一系列连锁反应:1)抑制SIRT7功能;2)促使PRMT5蛋白发生琥珀酰化修饰;3)引导PRMT5被蛋白酶体降解;4)激活cGAS-STING信号通路;5)最终让活化的肝星状细胞进入“衰老”状态,停止增殖和分泌纤维
第二招:标记“吃我”信号
更巧妙的是,OA抑制SIRT7后,还会促使细胞表面的钙网蛋白(ecto-CRT)暴露。这个信号相当于在异常细胞上插了个“吃我”的旗子,自然杀伤(NK)细胞通过其表面的NKp46受体识别这个信号,精准清除这些“问题细胞”。 研究负责人形象地解释道,这就像给叛变的细胞同时贴上“退休令”和“通缉令”,双管齐下,让其无处可逃。
研究亮点:为什么这项研究如此重要?
(1)发现SIRT7的双重调控机制:首次揭示SIRT7在肝纤维化中扮演的关键角色,及其调控细胞衰老和免疫清除的双重功能。
(2)阐明中药成分的现代药理:从分子层面完整阐释了OA抗纤维化的作用机制,为中药现代化研究树立了典范。
(3)实现精准靶向治疗
OA对激活的肝星状细胞具有高度选择性,避免伤及正常细胞,解决了传统抗纤维化药物“敌我不分”的难题。
(4)提出协同治疗新策略
将细胞衰老诱导与免疫清除机制有机结合,为肝纤维化治疗提供了全新思路。

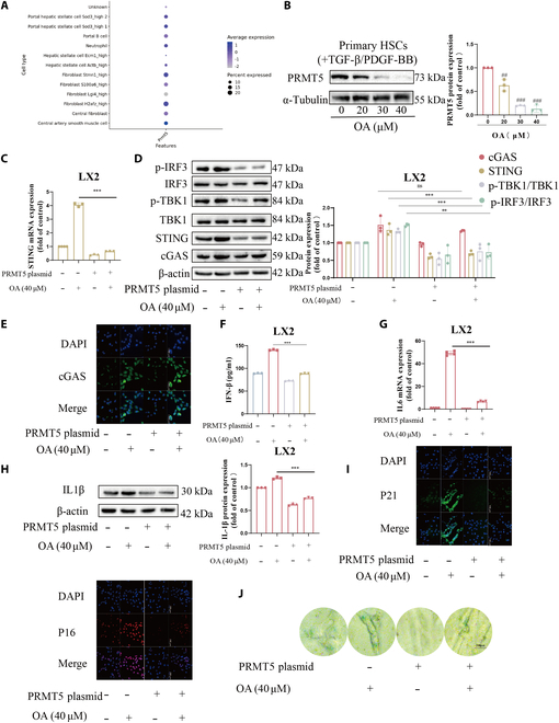
在LX2细胞中,OA通过抑制PRMT5激活cGAS-STING通路
实验验证:从细胞到动物的完整证据链
这项研究中,研究人员构建了完整的科学验证体系:1)单细胞转录组测序:筛选关键信号通路;2)分子实验:Western blot、免疫荧光、共免疫沉淀等多重验证;3)多层面验证:人类样本、动物模型、原代细胞培养三位一体;4)酶活实验:证实SIRT7的去琥珀酰化活性非依赖性功能。
研究人员不仅看到了现象,更追踪了整个过程的每一个细节,就像看完了一场完整的分子电影。
临床应用前景:肝病治疗的未来已来
(1)精准医疗的新希望
OA展现出的高选择性和良好生物相容性,使其成为理想的候选药物。动物实验中,接受治疗的模型显示出显著的纤维化逆转。
(2)可持续的治疗效果
研究表明,OA的抗纤维化效果具有可重复性和稳定性,这为长期治疗提供了可能。
(3)多疾病应用的潜力
该机制可能适用于其他器官的纤维化疾病,如肺纤维化、肾纤维化等。
研究者Jiangjuan Shao指出,对抗纤维化需要同时操控细胞衰老和免疫识别这两个关键环节;肝星状细胞与免疫微环境之间的复杂对话要求我们必须采用更智能的靶向策略,我们的方法为纤维化治疗提供了一个协同、可持续的解决方案。该研究不仅确立了SIRT7作为重要的治疗靶点,更为开发抗纤维化策略提供了深入的机制见解。
综上,这项研究让我们看到,源自中医药的传统智慧与现代分子生物学的结合能迸发出如此强大的创新力量,当古老的黄芩成分在显微镜下展现出精准的“双杀”能力,我们不禁感叹:自然界的奥秘永远超乎想象。对于全球数亿肝纤维化患者来说,这项研究带来的不仅是新的治疗希望,更是一种全新的治疗理念,让致病的细胞“优雅退休”,让免疫系统“精准清除”,让肝脏重现柔软与生机。(生物谷Bioon.com)
参考文献:
JUNRUI WANG, HAOYUAN TIAN, YUANYUAN GAO, et al. Dual Roles of SIRT7 Inhibition by Oroxylin A Reprogram HSCs Fate: PRMT5 Succinylation-Driven Senescence and Ecto-Calreticulin-Dependent NK Cell Immune Clearance in Liver Fibrosis. Research,2025 doi:10.34133/research.0808
版权声明 本网站所有注明“来源:生物谷”或“来源:bioon”的文字、图片和音视频资料,版权均属于生物谷网站所有。非经授权,任何媒体、网站或个人不得转载,否则将追究法律责任。取得书面授权转载时,须注明“来源:生物谷”。其它来源的文章系转载文章,本网所有转载文章系出于传递更多信息之目的,转载内容不代表本站立场。不希望被转载的媒体或个人可与我们联系,我们将立即进行删除处理。