Sci Adv:细胞里的“能源局长”被发现了!帕金森病治疗有望迎来新曙光
来源:生物谷原创 2025-10-17 14:01
在帕金森病果蝇模型中,研究人员尝试降低B55的活性,结果令人振奋:这些果蝇不仅运动能力改善,线粒体异常也显著减轻。
想象一下,你的身体里有成千上万个微型“发电厂”—线粒体,其日夜不停地为细胞提供能量,但如果这些发电厂老了、坏了却没人清理,或者新的电厂建设跟不上,会发生什么?答案是:细胞可能陷入“能源危机”甚至死亡。
这正是帕金森病、阿尔茨海默病等神经退行性疾病中正在发生的事;据统计,全球有超过1000万人受帕金森病困扰且发病率随老龄化加速上升。长期以来,科学家们一直在寻找调控线粒体质量的关键“开关”。如今,这个开关终于浮出水面。
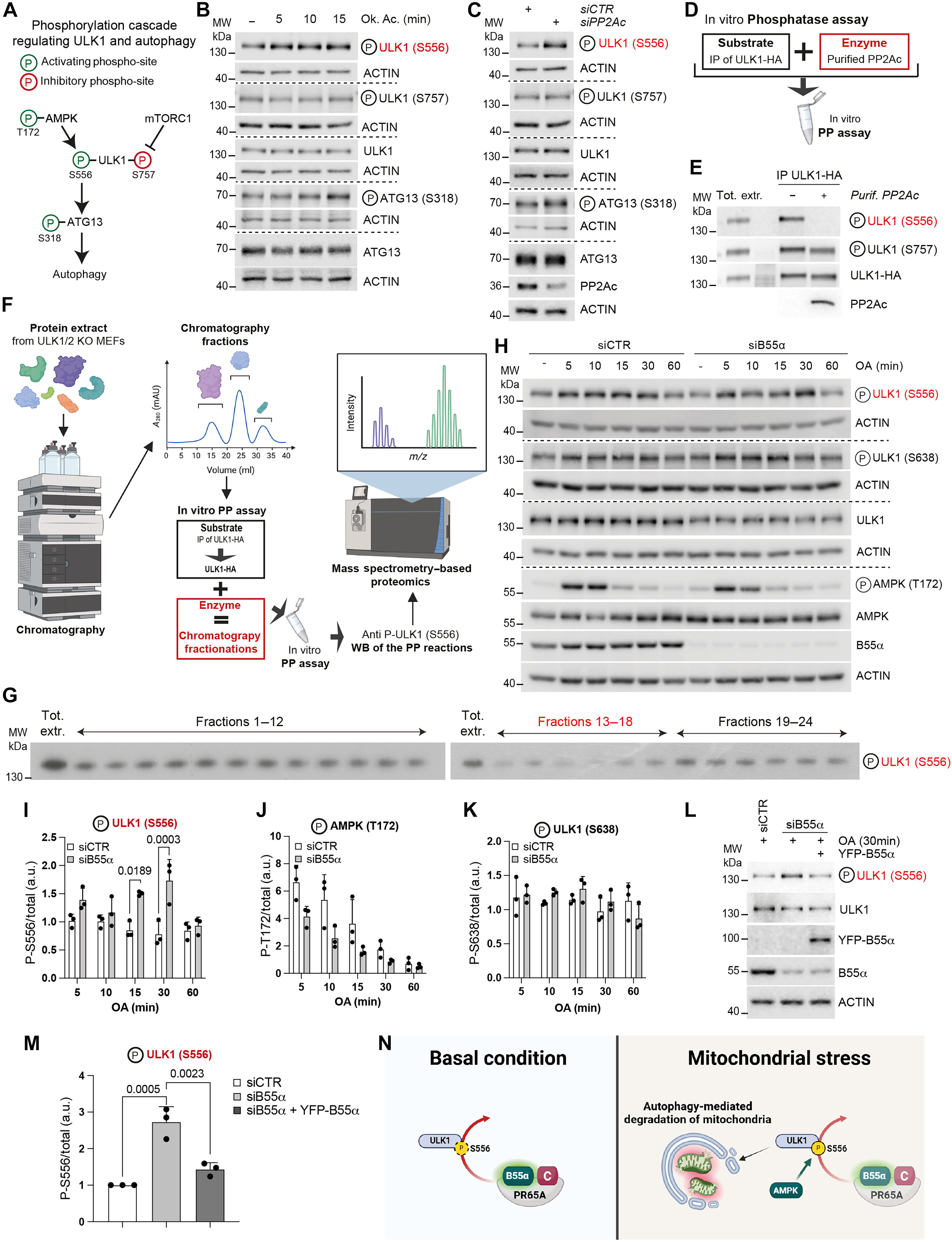
日前,发表在国际杂志Science Advances上题为“The PP2A-B55α phosphatase is a master regulator of mitochondrial degradation and biogenesis”的一篇研究报告中,来自意大利罗马天主教大学等机构的科学家们通过研究首次揭示了一种名为PP2A-B55α的蛋白质磷酸酶如何像一位“能源局长”一样精准调控细胞内线粒体的清除与再生平衡的,相关研究不仅揭开了细胞能量代谢的新秘密,更为帕金森病的治疗提供了全新靶点。
谁是“B55”?一个双面调控高手
研究人员发现,B55并不是一个“非黑即白”的开关,而是一个兼具“拆除队长”与“建设总监”双重身份的关键角色:1)促进清理:当线粒体受损时,B55能迅速启动“自噬程序”,通过调控ULK1和TFEB等关键蛋白来推动老旧线粒体的清除;2)抑制过度建设:同时,B55还会稳定PARIS蛋白并抑制PGC-1α介导的线粒体过度生成,从而防止“电厂泛滥”。更重要的是,B55的这一切操作都与帕金森病中的关键蛋白Parkin密切相关,这意味着,B55不仅掌管能源平衡,还直接与疾病机制挂钩。

PP2A-B55α能在丝氨酸556位点对ULK1进行去磷酸化修饰
从果蝇到人类:帕金森症状被逆转
在帕金森病果蝇模型中,研究人员尝试降低B55的活性,结果令人振奋:这些果蝇不仅运动能力改善,线粒体异常也显著减轻。Francesco Cecconi教授指出,这就表明,通过调控B55或有可能直接干预帕金森病的核心病理过程。
未来展望:不止于帕金森
B55的发现打开了一扇通往多种疾病治疗的大门:1)神经退行性疾病:针对帕金森、阿尔茨海默等,开发能穿透血脑屏障的小分子药物;2)罕见线粒体病:调控B55或可改善因线粒体缺失导致的肌肉、眼部、脑部疾病;3)癌症治疗:肿瘤细胞的代谢可塑性常依赖线粒体,控制B55可能成为抗癌新策略。
我们离“细胞能源管理”还有多远?
尽管B55的发现令人鼓舞,科学家们仍面临挑战,即如何找到安全、特异调控B55的分子?如何确保药物精准作用于目标细胞?下一步,研究人员将在人类细胞模型和更多疾病模型中验证B55的调控效果,他们希望有一天能真正实现‘细胞能源管理’,让每一颗细胞都能量满满、健康运转。(生物谷Bioon.com)
参考文献:
Valentina Cianfanelli,Monica Nanni,Samantha Corrà, et al. The PP2A-B55α phosphatase is a master regulator of mitochondrial degradation and biogenesis, Science Advances (2025). DOI:10.1126/sciadv.adw7376
版权声明 本网站所有注明“来源:生物谷”或“来源:bioon”的文字、图片和音视频资料,版权均属于生物谷网站所有。非经授权,任何媒体、网站或个人不得转载,否则将追究法律责任。取得书面授权转载时,须注明“来源:生物谷”。其它来源的文章系转载文章,本网所有转载文章系出于传递更多信息之目的,转载内容不代表本站立场。不希望被转载的媒体或个人可与我们联系,我们将立即进行删除处理。