人类皮肤可以产生卵子?!最新Nature子刊:科学家成功将人体皮肤细胞的染色体“减半”,制造出类卵细胞结构
来源:生物谷原创 2025-10-16 14:25
研究人员用mitomeiosis技术让人体皮肤细胞染色体数目减半,制成类卵细胞,经人工激活后可与精子结合形成胚胎,为“缺配子”不孕家庭带来新方向。
对很多渴望生育的人来说,“没可用的精子或卵子”就像一场无解的困境——卵巢早衰、生精障碍让常规试管婴儿“巧妇难为无米之炊”,只能寄希望于遥遥无期的配子捐赠。
近期发表在Nat Commun的研究Induction of experimental cell division to generate cells with reduced chromosome ploidy却给这道难题拆出了新解法:咱们每天都在接触的皮肤细胞,居然能通过技术改造,变成能和精子“合作”的“类卵细胞”,甚至能发育成早期胚胎!

这背后的关键,是解决了“染色体数目不对等”的核心问题。皮肤细胞作为体细胞,带着46条染色体(二倍体,2n),而正常卵子只有23条(单倍体,1n)——只有单倍体配子,才能和精子凑出46条染色体的正常胚胎。此前科学家虽能用体细胞核移植(SCNT)技术,把皮肤细胞核塞进去核卵子里做“类卵细胞”,但这细胞带着46条染色体,一和精子结合就成了69条染色体的“三倍体胚胎”,根本无法正常发育。
为了让皮肤细胞的染色体“瘦到”23条,研究团队开发了“mitomeiosis”实验性分裂技术:先挑选处于G0/G1期的皮肤成纤维细胞——这类细胞没进行DNA复制,染色体状态是2n2c,再用显微操作把它们的细胞核“移植”到去核的MII期卵母细胞中。神奇的是,MII期卵子细胞质里残留的分裂活性,能逼着皮肤细胞核跳过正常的DNA复制阶段,直接进入分裂状态,模拟卵子形成时的染色体分离过程。
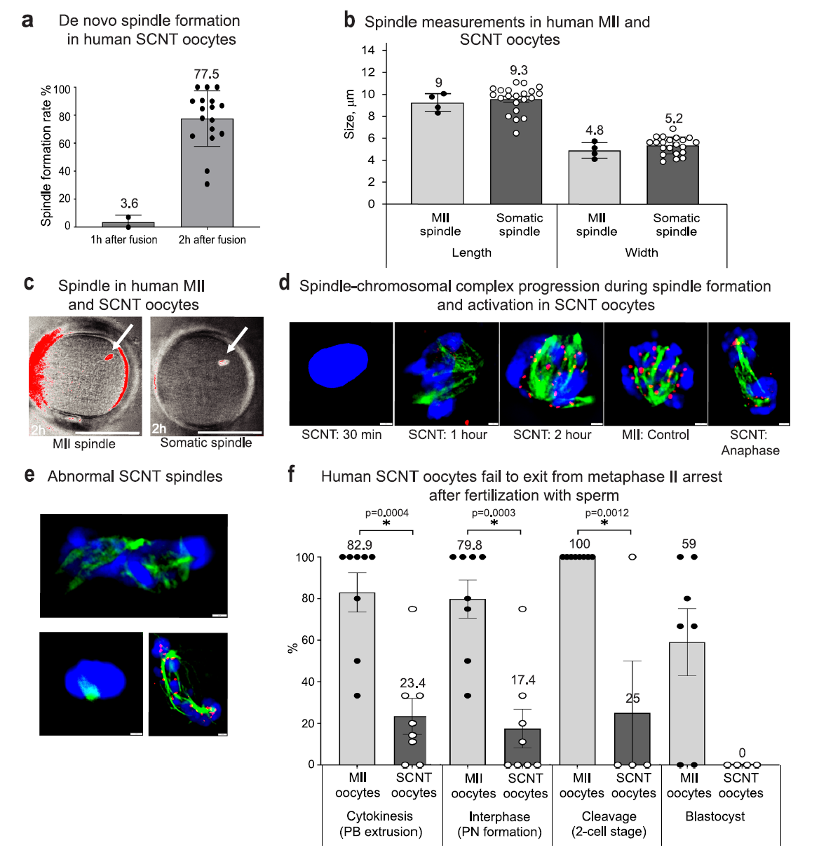
实验观察发现,皮肤细胞核与卵子融合1小时后,细胞内就开始出现纺锤体——这是染色体分离的“核心工具”;2小时后,77.5%的融合细胞能形成形态接近正常MII卵子的纺锤体,染色体着丝粒也能准确定位在纺锤体赤道板上,只有部分细胞出现纺锤体小型化、多极等异常。这一步证实,皮肤细胞基因组确实能在卵子细胞质里“启动分裂程序”。

图1:通过实验性减数分裂(mitomeiosis)实现染色体倍性降低。图示常规有丝分裂、减数分裂I和II与实验性减数分裂(mitomeiosis)中细胞周期及染色体向子细胞分离的机制。
可难题还在后面:当这些“重组类卵细胞”通过卵胞浆内单精子注射(ICSI)与精子结合时,大部分都“没反应”——仅23.4%能排出极体(卵子成熟的标志),17.4%能形成原核(胚胎发育的起步结构),剩下的基本停滞在2细胞期。而正常MII卵子受精后,82.9%能排极体、79.8%能形成原核,59%能发育到囊胚阶段,差距十分明显,这说明皮肤细胞来源的基因组需要“额外助力”才能激活发育。

图2:含未复制(2n2c)基因组的体细胞核移植到MII卵母细胞质后可提前进入分裂期,但对精子诱导的激活无响应。
为了“唤醒”这些类卵细胞,研究团队设计了“电穿孔+roscovitine”的联合激活策略:先用电穿孔模拟精子进入时的钙信号波动,给细胞“打一针唤醒剂”;再用选择性周期蛋白依赖性激酶抑制剂roscovitine,下调细胞内过高的成熟促进因子(MPF)活性,确保分裂有序推进。结果很亮眼:单独激活时,68.6%的类卵细胞能排极体,57.7%能形成原核,93.8%能完成首次卵裂;结合精子受精后,77.9%的细胞能排极体,76%能形成双原核(分别来自皮肤细胞和精子),8.8%能发育到囊胚阶段——更关键的是,这套方法对正常卵子完全没伤害,安全性有保障。

图3:电穿孔联合roscovitine的辅助激活可挽救人体体细胞核移植卵母细胞的受精失败问题。
光激活还不够,得确认染色体是不是真的“减半”了。研究团队基于AmpliSeq扩增子测序技术,开发了一套“染色体追踪系统”,给90个类卵细胞来源的胚胎做了“全面体检”。结果显示:45.6%的胚胎没发生染色体分离,其余54.4%的胚胎中,染色体分离比例从3:43到23:23不等;排除异常分离的胚胎后,合子内平均保留22.8条皮肤细胞染色体,极体内有23.3条——刚好接近正常卵子的23条!不过也有个小例外:8号染色体特别“偏心”,母源片段总爱留在合子里,其他染色体则是随机分配,且全程没出现自然减数分裂中的“交叉重组”,这说明皮肤细胞的“染色体瘦身”,走的是和自然卵子不同的路径。

图4:人体体细胞核移植卵母细胞经实验性减数分裂(mitomeiosis)后的染色体分离与倍性降低情况。
更让人振奋的是,“瘦身成功”的皮肤细胞染色体,还能和精子染色体好好“合作”。有些均一型胚胎里,所有卵裂球的染色体组成都一致,皮肤细胞和精子的遗传物质完美融合;就算是嵌合型胚胎(不同卵裂球染色体数目不同),皮肤细胞的染色体也能正常复制、参与分裂,没掉任何“链子”,这说明它们具备参与胚胎发育的基本能力。
对那些被“缺配子”困住的家庭来说,本研究不只是实验室里的突破,更像是一束实实在在的希望之光。它第一次证明,平平无奇的皮肤细胞,能通过技术改造变成“准卵子”,还能和精子一起孕育早期胚胎。虽然现在还处于探索阶段,但想想未来或许不用再等配子捐赠,自己的皮肤细胞就能成为“生育助力”——这份可能性,已经足够让人为之期待了。(生物谷Bioon.com)
参考文献:
Marti Gutierrez N, Mikhalchenko A, Shishimorova M, et al. Induction of experimental cell division to generate cells with reduced chromosome ploidy. Nat Commun. 2025;16(1):8340. Published 2025 Sep 30. doi:10.1038/s41467-025-63454-7
版权声明 本网站所有注明“来源:生物谷”或“来源:bioon”的文字、图片和音视频资料,版权均属于生物谷网站所有。非经授权,任何媒体、网站或个人不得转载,否则将追究法律责任。取得书面授权转载时,须注明“来源:生物谷”。其它来源的文章系转载文章,本网所有转载文章系出于传递更多信息之目的,转载内容不代表本站立场。不希望被转载的媒体或个人可与我们联系,我们将立即进行删除处理。