对抗带状疱疹有了新利器!Theranostics:外泌体+微针组合,精准激活特异性免疫应答
来源:生物谷原创 2025-09-25 12:44
本研究通过微针阵列递送IdE@E外泌体,原位将皮肤成纤维细胞重编程为伪树突状细胞,增强局部与全身适应性免疫,为精准免疫治疗提供新策略。

在免疫治疗领域,树突状细胞作为连接先天免疫与适应性免疫的核心细胞,其功能激活是诱发有效免疫应答的关键。但传统树突状细胞疗法依赖体外分化再回输,不仅操作流程复杂,还常面临细胞活力降低的问题,极大制约了临床应用。
近日,发表在Theranostics的一项研究In situ reprogramming of fibroblasts into antigen-presenting pseudo-dendritic cells via IFN-β-engineered protoplast-derived exosomes delivered by microneedle arrays to enhance adaptive immunity,创新性地提出“原位重编程”思路,为突破这一困境提供了新方向。


图1. IdE@E外泌体与微针递送系统的设计及免疫重编程机制示意图
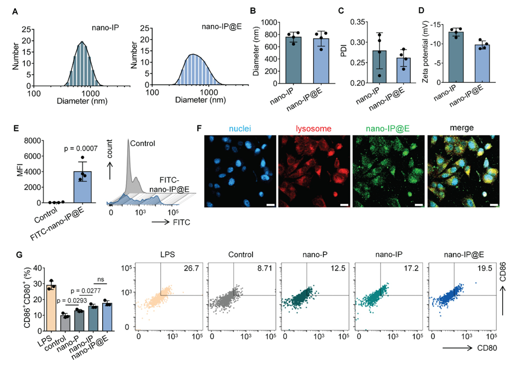
研究团队首先构建了表达干扰素-β(IFN-β)的大肠杆菌纳米原生质体(nano-IP),并负载水痘-带状疱疹病毒糖蛋白E(VZV gE)得到nano-IP@E。表征结果显示,nano-IP与nano-IP@E粒径均在700-800nm左右,多分散指数(PDI)低于0.3,颗粒均一稳定;zeta电位分别为-13mV和-10mV,符合原生质体膜的特性。SDS-PAGE和ELISA实验进一步证实,IFN-β与VZV gE成功在nano-IP@E中表达并负载。细胞实验表明,20μg/mL的nano-IP@E对DC2.4细胞无明显毒性,且能被树突状细胞有效摄取,部分定位于溶酶体;同时,nano-IP@E可显著上调树突状细胞表面CD80、CD86及MHC-II的表达,激活能力优于未负载IFN-β的nano-P,仅略低于脂多糖(LPS,阳性对照),但避免了LPS潜在的全身炎症风险。

图2. nano-IP@E的制备与表征
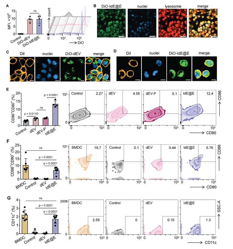
随后,研究从nano-IP@E激活的树突状细胞中提取得到免疫刺激性外泌体IdE@E。透射电镜显示,IdE@E与未激活树突状细胞分泌的dEV均呈典型球形外泌体形态,但IdE@E粒径更小(约25nm,dEV约40nm)。ELISA、Western blot及磁珠流式检测证实,IdE@E表面共刺激分子CD80表达显著高于dEV,而CD63、CD11c、MHC-II等标志物表达与dEV相当。
细胞摄取实验显示,IdE@E能被L929成纤维细胞有效摄取并与细胞膜融合;处理后,成纤维细胞表面CD80+CD86+双阳性细胞比例显著升高,原代皮肤成纤维细胞中也观察到类似结果,且CD11c表达上调至接近骨髓来源树突状细胞(BMDC)的水平,但细胞形态未发生明显改变,符合“伪树突状细胞”的定义。转录组分析进一步显示,IdE@E处理后,成纤维细胞中免疫应答、细胞分化相关基因(如Egr1、Ccn1、Fos)显著上调,趋化因子信号通路、JAK-STAT通路富集,从分子层面证实了其诱导的免疫表型转化。

图3. IdE@E诱导成纤维细胞重编程为树突状细胞特性
为实现高效递送,研究将IdE@E负载于可溶解微针(MN)阵列中。扫描电镜显示,MN呈完整的金字塔阵列结构,DiO标记证实IdE@E在MN中均匀分布。力学测试表明,MN能成功穿透小鼠皮肤,穿透深度达0.5-0.6mm,且具有双相释放特性:5h内释放约40%以快速启动免疫应答,48h释放近95%以维持免疫刺激。在3D打印皮肤类器官模型中,MN-IdE@E处理后,类器官内CD80+CD86+及CD80+CD86+CD11c+细胞比例显著高于空微针(MN-empty)和负载dEV的微针(MN-dEV)组,验证了其在类生理环境中的重编程效果。

图4. MN-IdE@E的表征及在皮肤类器官模型中的效力
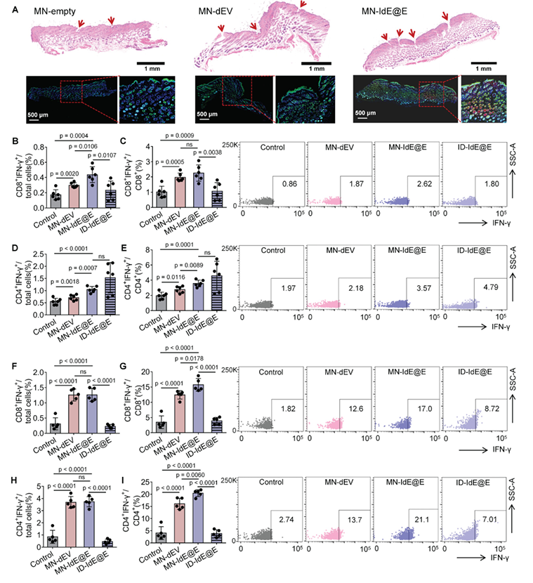
体内实验中,C57BL/6小鼠经MN-IdE@E处理后,皮肤组织中CD11c和CD86表达显著升高;16天和24天后,淋巴结与脾脏中IFN-γ+CD8+T细胞比例显著高于对照组及传统皮内注射IdE@E组,且脾脏中效应记忆T细胞比例升高,表明局部与全身免疫应答均得到增强。同时,MN-IdE@E能有效诱导产生VZV gE特异性抗体,而血清中白细胞介素-6(IL-6)水平无明显变化,小鼠体重正常,心、肝、脾、肺、肾等主要器官组织学检查无异常,证实了其安全性。

图5. MN递送IdE@E增强适应性免疫的体内评估
综上,这项研究创新性地将IFN-β工程原生质体来源外泌体与微针递送技术结合,实现了皮肤成纤维细胞向伪树突状细胞的原位重编程。该策略无需复杂的体外细胞操作,充分利用皮肤内丰富的成纤维细胞作为内源性免疫细胞来源,不仅操作简便、可扩展性强,还能精准激活局部及全身适应性免疫。这一技术框架不仅为抗病毒免疫治疗提供了新工具,更有望推动个性化免疫治疗及疫苗开发的革新,为免疫相关疾病的防治开辟新路径。(生物谷Bioon.com)
参考文献:
Yin Y, Zhao S, Li W, Cui Y, Nguyen TL, Gao G. In situ reprogramming of fibroblasts into antigen-presenting pseudo-dendritic cells via IFN-β-engineered protoplast-derived exosomes delivered by microneedle arrays to enhance adaptive immunity. Theranostics. 2025;15(17):9179-9199. Published 2025 Aug 16. doi:10.7150/thno.115080
版权声明 本网站所有注明“来源:生物谷”或“来源:bioon”的文字、图片和音视频资料,版权均属于生物谷网站所有。非经授权,任何媒体、网站或个人不得转载,否则将追究法律责任。取得书面授权转载时,须注明“来源:生物谷”。其它来源的文章系转载文章,本网所有转载文章系出于传递更多信息之目的,转载内容不代表本站立场。不希望被转载的媒体或个人可与我们联系,我们将立即进行删除处理。