“仙草”灵芝再爆新功效!Sci Rep研究表明,灵芝多糖可通过多重机制逆转视网膜缺血损伤,守护清晰视界
来源:生物谷原创 2025-12-26 09:59
灵芝多糖可通过激活抗氧化通路、抑制胶质增生、稳定血管内皮及调节细胞通讯,减轻大鼠视网膜缺血再灌注损伤,保护视网膜神经血管单元与电生理功能,为相关眼病治疗提供新方向。
现代人长期面对电子屏幕,用眼负荷持续加重,青光眼、糖尿病视网膜病变等眼病的发病率也在逐年攀升。很多人不知道,这些看似不同的眼病背后,都潜伏着一个共同的“视力隐形杀手”——视网膜缺血再灌注损伤。这种损伤就像视网膜先经历缺氧“窒息”,恢复供血后又遭遇二次冲击,引发氧化应激、炎症反应等一系列连锁问题,最终破坏视网膜结构,导致视力不可逆下降。而视网膜神经血管单元作为维持视觉功能的核心结构,它的稳态失衡正是这类损伤的关键诱因。
近日,Sci Rep刊登的一项研究带来了突破性进展,传统中药灵芝的核心活性成分灵芝多糖被证实能通过多重机制保护视网膜,逆转缺血再灌注损伤,为眼病患者点亮清晰视界的希望。

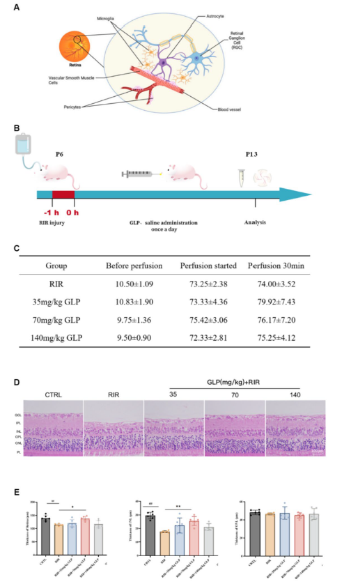
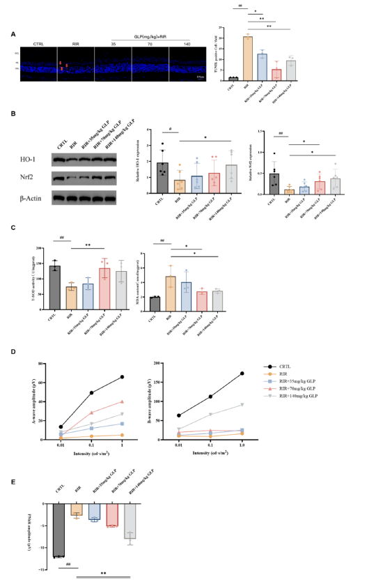
研究团队以出生后6天的Sprague-Dawley大鼠为实验对象,通过前房灌注法构建视网膜缺血再灌注损伤模型,随后连续7天给予不同剂量的灵芝多糖灌胃干预,剂量分别为35、70和140 mg/kg/d。研究采用组织学、电生理、分子生物学等多种技术手段,全面评估灵芝多糖的保护效果。结果显示,灵芝多糖对缺血再灌注诱导的视网膜损伤具有显著保护作用:70 mg/kg剂量的灵芝多糖能有效减轻视网膜变薄和层状结构紊乱,减少TUNEL染色阳性的凋亡细胞,明显逆转内网状层、内核层的厚度下降;140 mg/kg剂量则可显著上调视网膜组织中Nrf2和HO-1蛋白表达,提升超氧化物歧化酶活性并降低丙二醛含量,通过激活Nrf2/HO-1抗氧化通路,高效抵御氧化应激损伤。

图1 灵芝多糖可减轻视网膜缺血再灌注诱导的视网膜病理损伤
在视网膜功能评估中,灵芝多糖干预让视网膜功能得到了明显恢复。视觉电生理检测显示,不同刺激强度下,灵芝多糖处理组大鼠的视网膜电图a波和b波振幅均明显增强,且随刺激强度升高而递增。其中a波反映感光细胞功能,b波反映次级神经元功能,这表明灵芝多糖能全面修复视网膜各级神经元的信号传导功能。同时,与视网膜神经节细胞功能直接相关的明视负波反应振幅显著升高,证实灵芝多糖对缺血再灌注损伤的视网膜神经节细胞具有切实的保护效果。

图2 灵芝多糖可减轻视网膜缺血再灌注诱导的氧化应激损伤并恢复视网膜功能
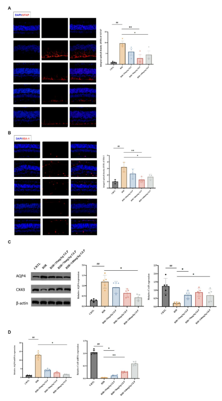
免疫荧光染色结果揭示,缺血再灌注损伤会导致视网膜星形胶质细胞标志物GFAP和小胶质细胞标志物IBA-1的免疫阳性明显增强,胶质细胞胞体增大,引发反应性胶质增生。而70 mg/kg和140 mg/kg剂量的灵芝多糖能显著下调二者表达,抑制胶质细胞过度增殖和激活,避免其对视网膜神经血管单元造成进一步损害。此外,缺血再灌注模型中视网膜连接蛋白Cx43表达下调、水通道蛋白AQP4表达上调,而灵芝多糖可剂量依赖性调节二者的蛋白及mRNA水平,恢复神经血管单元内部的物质与信息交换通道,维持视网膜微环境稳态。

图3 灵芝多糖可抑制视网膜缺血再灌注大鼠视网膜胶质细胞增殖
光学相干断层扫描血管造影检测显示,缺血再灌注损伤组大鼠的视网膜血管迂曲扩张,毛细血管灌注密度显著降低,平均视网膜血流密度明显下降。灵芝多糖干预后,血管迂曲程度明显减轻,70 mg/kg和140 mg/kg组的平均视网膜血流密度显著升高,毛细血管灌注得到有效恢复。分子机制研究表明,灵芝多糖能下调缺血再灌注诱导的VEGF、HIF-1α、Notch蛋白表达,同时上调VE-钙粘蛋白和内皮型一氧化氮合酶的mRNA水平,通过抑制HIF1-VEGF和Notch信号通路,稳定血管内皮细胞间的黏附连接,减少血管扩张和新生血管形成,从而保护血视网膜屏障的完整性。

图4 灵芝多糖对视网膜缺血再灌注大鼠视网膜血管形态和功能的影响
这项研究让传统中药灵芝在现代医学领域焕发新活力,灵芝作为沿用千年的药食同源食材,其活性成分灵芝多糖展现出了强大的护眼潜力。它通过多重协同机制,既能够激活抗氧化通路抵御氧化损伤,又能抑制胶质增生、稳定血管内皮功能,同时调节细胞间通讯通道,全方位保护视网膜神经血管单元的结构和功能完整性。对于青光眼、糖尿病视网膜病变等以视网膜缺血再灌注损伤为核心病理基础的眼病而言,灵芝多糖的这些特性使其成为潜在的治疗候选药物。随着研究的深入,这一源自传统中药的天然活性成分,有望在视觉健康保护领域开辟新的应用前景,为广大眼病患者带来新的治疗希望,让更多人免受视力下降的困扰。(生物谷Bioon.com)
参考文献:
Long, D., Li, Y., Yi, S. et al. The protecting role of Ganoderma lucidum polysaccharides on the retinal neurovascular units in rats with retinal ischemia-reperfusion injury. Sci Rep 15, 42769 (2025). https://doi.org/10.1038/s41598-025-26957-3
版权声明 本网站所有注明“来源:生物谷”或“来源:bioon”的文字、图片和音视频资料,版权均属于生物谷网站所有。非经授权,任何媒体、网站或个人不得转载,否则将追究法律责任。取得书面授权转载时,须注明“来源:生物谷”。其它来源的文章系转载文章,本网所有转载文章系出于传递更多信息之目的,转载内容不代表本站立场。不希望被转载的媒体或个人可与我们联系,我们将立即进行删除处理。