反复腹痛腹泻、家族里多人中招?新研究找到溃疡性结肠炎关键基因 OTUD3,从根源修复肠道屏障有戏了!
来源:生物谷原创 2025-10-22 15:20
研究发现,OTUD3基因的致病性突变会破坏肠道上皮屏障功能,引发内质网应激和炎症反应,增加溃疡性结肠炎风险,这种基因异常在患者中很普遍,为疾病诊断和治疗提供了新方向。
溃疡性结肠炎患者最头疼的,莫过于反复找上门的腹痛、腹泻,好好的生活总被这些症状打断。医生们早就发现,这病有点家族遗传倾向——要是家里有人得,亲属患病的风险会高不少,单卵双胞胎一起患病的概率更是比双卵双胞胎高很多,这说明遗传肯定在里面起了大作用。但之前的研究只能解释不到30%的遗传原因,那些少见但影响大的基因变异,一直是个没解开的谜。
直到最近,Cell Mol Gastroenterol Hepatol上的一项研究Pathogenic OTUD3 mutations predispose to ulcerative colitis due to barrier dysfunction第一次把矛头指向了OTUD3基因,揭开了它和溃疡性结肠炎之间的秘密。

研究团队先盯上了一个特殊的南亚家庭——这个家族好几代人都受难治性溃疡性结肠炎折磨,很多人年纪轻轻(8到21岁)就发病,不少还得做结肠切除术才能控制。他们给家族里有病和没病的人都做了全外显子测序,最后锁定了OTUD3基因的一个突变——A143T。这个突变位于基因的保守区域,CADD评分高达35.0,这说明它的致病性相当强。更关键的是,家族里只有带这个突变的人会得结肠炎,没带的人都健健康康。而且这些患者的血清里,IL-1β、IL-8、TNFα这些促炎因子的水平,比普通溃疡性结肠炎患者和健康人都高不少。
为了搞清楚这个突变到底有啥影响,研究人员构建了几种OTUD3基因异常的小鼠——有的全身敲除这个基因,有的是杂合子(只缺一个拷贝),还有的只在肠道上皮细胞里敲除。结果很明显:不管是哪种基因异常,小鼠都会自己长出结肠炎。6周大的时候,这些小鼠就开始拉肚子,结肠的重量和长度比例变高,肠道里还出现了免疫细胞浸润;随着年龄增长,症状越来越重,结肠组织里的促炎因子(比如Cxcl10、Mip-2)和内质网应激标志物Grp78,表达量都比正常小鼠高很多。
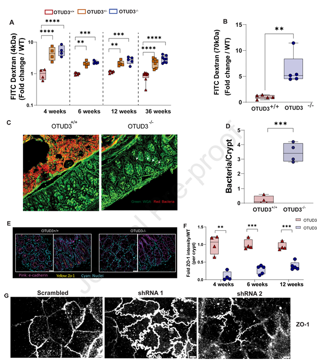
更重要的是,这些小鼠的肠道屏障早就“出问题”了——早在4周大的时候,也就是结肠炎还没表现出来的时候,它们的肠道就开始“漏”了。给小鼠喂了FITC-葡聚糖后,4kDa和70kDa两种分子量的葡聚糖,在它们血清里的浓度是正常小鼠的5倍左右;结肠里负责“密封”肠道的紧密连接蛋白ZO-1,位置也乱了套,肠道里的细菌甚至能跑到结肠隐窝深处。后来研究人员在人的结肠类器官上做实验,把OTUD3基因敲低后,ZO-1的染色也变得乱七八糟,这才确认,OTUD3对维持肠道“密封性”真的很重要。

图1 全外显子测序找到OTUD3基因的错义突变

图2 OTUD3基因缺陷会导致小鼠自发结肠炎

图3 OTUD3是维持肠道屏障完整的关键
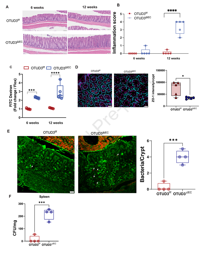
为了进一步确认是肠道上皮细胞的问题,研究人员还做了只在肠道上皮细胞里敲除OTUD3的小鼠。结果这些小鼠照样会得自发性结肠炎,肠道通透性增加,细菌甚至能跑到脾脏里——这说明,只要肠道上皮细胞里的OTUD3没了功能,就足够引发结肠炎了。另外,要是给这些基因异常的小鼠喂葡聚糖硫酸钠(DSS),它们的结肠炎会更严重:体重掉得更快,结肠损伤更明显,炎症细胞也更多,这说明OTUD3缺陷还会让小鼠对环境刺激更敏感。
至于OTUD3到底怎么影响炎症,研究人员也找到了答案——它是通过“细胞自己的方式”调控炎症的。带A143T突变的患者,他们的十二指肠类器官不管是在正常状态下,还是用IL-1β刺激后,分泌的IL-8都比健康人的多:正常状态下是4倍,刺激后是2倍多。但如果给这些类器官转染正常的OTUD3基因,IL-8的分泌就会恢复正常。后来在健康人的结肠类器官上敲低OTUD3,也出现了IL-8升高的情况,这就证实了OTUD3确实能管住肠道上皮的炎症信号。
更让人意外的是,OTUD3异常不是只有那个南亚家族才有,而是很多溃疡性结肠炎患者都有的问题。在英国生物银行的人群里,OTUD3基因里那些“少见但有害”的变异,在全结肠型溃疡性结肠炎患者中明显更多(OR=8.7,P=0.02);芬兰的患者群体里还发现了另一个突变——R90Q,它和A143T的“坏作用”差不多,都没法让OTUD3缺陷的细胞恢复正常的IL-8分泌。更关键的是,不管是处于活动期还是缓解期的溃疡性结肠炎患者,他们结肠组织里OTUD3的mRNA和蛋白水平,都比健康人低很多,而且OTUD3越低,TNFα和IL-8这些促炎因子就越高。

图4 只在肠道上皮细胞里敲除OTUD3也会导致自发性结肠炎

图5 OTUD3功能没了会让IL-8分泌增加、紧密连接紊乱
这项研究算是第一次把OTUD3和溃疡性结肠炎的关系说透了,还画出了一条清晰的致病路径:OTUD3缺陷先破坏肠道屏障,然后引发炎症,最后导致结肠炎。对患者来说,这可不是个小发现——未来可能会有针对OTUD3的诊断方法,不用再靠症状猜来猜去;治疗上也有了新方向,现在的药大多盯着下游的炎症因子,以后或许能直接修复肠道屏障,从源头解决问题。对医生和研究人员来说,这也填补了溃疡性结肠炎遗传研究的一块空白,让我们对这病的理解又深了一步。(生物谷Bioon.com)
参考文献:
Giri R, Lee M, Magor G, et al. Pathogenic OTUD3 mutations predispose to ulcerative colitis due to barrier dysfunction. Cell Mol Gastroenterol Hepatol. Published online October 7, 2025. doi:10.1016/j.jcmgh.2025.101659
版权声明 本网站所有注明“来源:生物谷”或“来源:bioon”的文字、图片和音视频资料,版权均属于生物谷网站所有。非经授权,任何媒体、网站或个人不得转载,否则将追究法律责任。取得书面授权转载时,须注明“来源:生物谷”。其它来源的文章系转载文章,本网所有转载文章系出于传递更多信息之目的,转载内容不代表本站立场。不希望被转载的媒体或个人可与我们联系,我们将立即进行删除处理。