贴一贴就控糖!Nature:浙大新型“智能聚合物”穿透皮肤送胰岛素,告别针头不是梦
- 小鼠
- 药物递送
- 聚合物
- OP-胰岛素
来源:生物谷原创 2025-11-24 11:22
来自浙江大学等机构的科学家们进行了一项突破性研究给出了答案,即一种名为“OP”的新型聚合物能携带胰岛素“穿透皮肤”从而直达血液—就像贴个创可贴一样简单。
糖尿病,早已不是陌生的名词。据国际糖尿病联盟(IDF)统计,全球有超过 5 亿成年人患有糖尿病,预计到 2045 年将突破 7 亿;中国更是 “糖尿病大国”,患者人数高达 1.4 亿,相当于每 10 个成年人中就有一人患病。对许多患者来说,每天数次皮下注射胰岛素不仅是身体上的负担,更是心理上的折磨 —— 针头恐惧、皮肤硬结、出行携带不便等问题,严重影响生活质量。那么,有没有一种方式能让他们摆脱针头的困扰,轻松控糖呢?
日前,一篇发表在国际顶刊《Nature》上题为 “A skin-permeable polymer for non-invasive transdermal insulin delivery” 的研究报告中,来自浙江大学等机构的科学家们给出了突破性答案:一种名为 OP(聚 [2-(N-氧化物-N,N-二甲氨基) 乙基甲基丙烯酸酯])的新型智能聚合物,能像 “护送队” 一样携带胰岛素穿透皮肤直达血液,让控糖变得像贴创可贴一样简单无痛。

我们平时用的退烧贴、激素贴都属于 “透皮给药”,这种方式方便、无创,患者依从性高。但皮肤是身体的 “天然盔甲”,尤其是最外层的角质层,由紧密排列的死细胞和脂质构成,像一道坚固的城墙,只允许个头小(通常小于 500 道尔顿)、脂溶性好的小分子药物通过。而胰岛素是分子量约 5.8 kDa 的蛋白质 “大块头”,皮肤对其几乎 “完全封锁”。
过去几十年,科学家尝试过微针、超声波、化学促渗剂等方法,但要么会破坏皮肤结构带来感染、刺激风险,要么递送效率太低,难以在临床上推广。人们一直渴望找到一种能 “温和穿越” 皮肤屏障,又不损伤组织的 “药物运输车”。
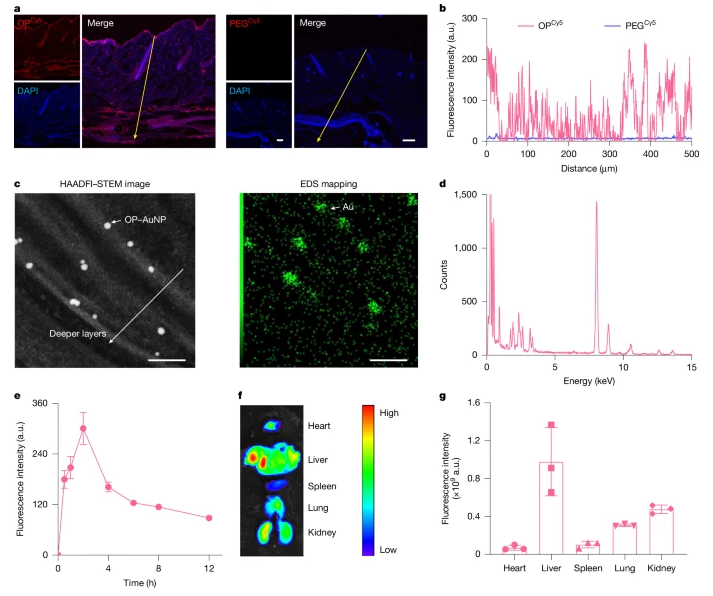
这项研究中,OP 聚合物的登场,恰好解决了这个核心难题。它看似复杂,实则是个能随环境 pH 值 “智能变装” 的透皮高手。当 OP 被涂抹在皮肤表面时,皮肤表面偏酸性(pH≈5)的皮脂环境会让 OP 质子化带正电,这种正电特性能让它快速吸附并富集在富含脂肪酸的角质层脂质间隙中,顺利穿过角质层的脂质层;而当它进入皮肤深层的表皮和真皮(生理 pH≈7)时,OP 会自动转变为中性的聚两性离子,不再与细胞紧密结合,而是像在细胞膜上 “跳房子” 一样,通过细胞接触依赖的传递方式快速迁移,最终进入真皮层的淋巴毛细血管,汇入全身血液循环。整个过程不破坏皮肤的任何结构,实验中也未观察到皮肤红肿、炎症或细胞凋亡,真正实现了 “无创透皮” 的核心目标。
为了验证 OP 的 “运输能力”,研究人员通过点击化学将 OP 与胰岛素共价连接,制成了 “OP-胰岛素” 复合物。令人惊喜的是,这种连接并未改变胰岛素的二级结构,也没有影响其与胰岛素受体的结合亲和力——通过表面等离子体共振(SPR)分析和分子动力学模拟证实,OP-胰岛素与受体的解离常数(Kd)仅 26.06 nM,与天然胰岛素(14.03 nM)相差无几,确保了其生物活性。
在 1 型糖尿病模型小鼠身上的测试显示:在 116 U/kg 的剂量下,OP-胰岛素透皮给药后 1-2 小时内,小鼠的血糖就降至正常范围(50-200 mg/dl),效果与皮下注射胰岛素相当,且能维持正常血糖水平长达 12 小时;即使剂量降低到 29 U/kg,也能有效控糖,仅起效稍慢。
而在体型更接近人类的广西巴马迷你猪身上,仅需 29 U/kg 的透皮剂量,就能让糖尿病迷你猪的血糖在 2 小时内降至正常,6 小时达到最低值,并维持 12 小时的稳定控糖效果。更令人放心的是,反复透皮给药后,小鼠和迷你猪的皮肤均无异常,血细胞计数、肝肾功能等生化指标也未出现不良反应,安全性得到充分验证。

OP的皮肤渗透性
OP-胰岛素之所以能高效控糖,还得益于其精准的组织靶向性。透皮吸收后,它会在肝脏、骨骼肌、脂肪组织等关键控糖组织中富集,激活胰岛素受体信号通路,促进葡萄糖摄取、糖原合成,抑制糖异生,完全复刻天然胰岛素的生理功能。更值得一提的是,OP 的血液循环半衰期约 15-20 分钟,比天然胰岛素(5-10 分钟)稍长,这让控糖效果更持久,也减少了血糖波动的风险。
这项研究的价值,远不止于胰岛素递送。OP 作为一种通用型 “透皮运输平台”,其 pH 响应的智能渗透机制,理论上可搭载各类蛋白质、多肽类生物大分子药物,比如疫苗、生长激素、抗体药物等,为需要长期、频繁给药的患者提供无创解决方案。对于糖尿病患者而言,未来或许只需在手臂或腹部贴上一片含 OP-胰岛素的贴片,就能实现全天候精准控糖,无需再随身携带注射器和胰岛素笔,彻底告别针头困扰。
尽管目前研究仍处于动物实验阶段,未来还需要通过人体临床试验验证长期安全性、剂量精准调控、不同皮肤类型适用性等问题,但 OP 聚合物的出现,无疑为无创透皮给药领域打开了一扇新的大门。从 “打一针” 到 “贴一贴”,看似简单的转变,却是药物递送技术的一大步。当无数糖尿病患者还在为打针发愁时,科学家已经在实验室里为他们悄悄准备了一份温柔的礼物。也许在不久的将来,我们会忘记胰岛素曾经需要注射,而那一天,可能并不遥远。(生物谷Bioon.com)
参考文献:
Wei, Q., He, Z., Li, Z. et al. A skin-permeable polymer for non-invasive transdermal insulin delivery. Nature (2025). doi:10.1038/s41586-025-09729-x
版权声明
本网站所有注明“来源:生物谷”或“来源:bioon”的文字、图片和音视频资料,版权均属于生物谷网站所有。非经授权,任何媒体、网站或个人不得转载,否则将追究法律责任。取得书面授权转载时,须注明“来源:生物谷”。其它来源的文章系转载文章,本网所有转载文章系出于传递更多信息之目的,转载内容不代表本站立场。不希望被转载的媒体或个人可与我们联系,我们将立即进行删除处理。
87%用户都在用生物谷APP 随时阅读、评论、分享交流 请扫描二维码下载->