中老年肥胖为何易丢肌肉?最新研究找到脂肪影响肌肉的关键分子
来源:生物谷原创 2026-02-26 13:35
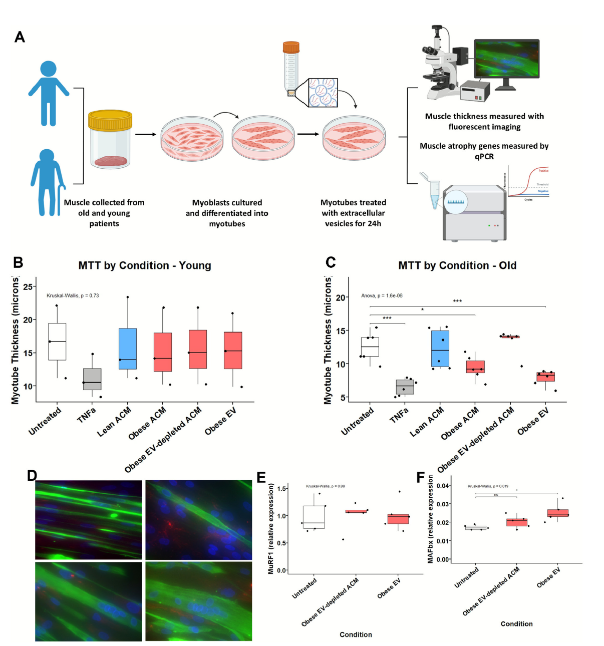
研究发现超重或肥胖人群的脂肪组织所释放的细胞外囊泡,会选择性诱导老年人的肌管发生萎缩,这一效应主要由囊泡中高表达的miR-150-5p介导,为改善肥胖相关的肌肉流失提供了新的靶向方向。

人到中老年,很多人会遇到这样的问题:体重没降甚至慢慢上涨,可胳膊腿却越来越没劲儿,走路、爬楼梯都变得费劲,这其实是肌少性肥胖的典型表现。简单来说,就是体内脂肪越堆越多,肌肉量和肌肉力量却在悄悄减少,这种状态不仅会降低生活质量,还会增加跌倒、糖尿病、心血管疾病等多种健康问题的风险,成为中老年健康的一大困扰。
此前研究发现,脂肪组织分泌的一些物质和肌肉功能衰退有关,但脂肪究竟是如何“远程影响”肌肉,让肌肉慢慢萎缩的,具体机制一直不明确。近日,J Cachexia Sarcopenia Muscle发表的一项最新研究,就精准解开了这个谜题,找到了脂肪组织影响肌肉健康的关键“信使”和核心调控分子。

研究人员分别从体型偏瘦和超重/肥胖人群的脂肪组织中提取了细胞外囊泡——这种微小的囊泡是细胞间传递信号的重要载体,会携带核酸、蛋白质等物质在体内“游走”,实现不同组织间的通讯。经检测,两类人群的脂肪细胞外囊泡在大小、表面特征上没有明显差异,仅超重/肥胖人群的囊泡浓度稍低。
但功能实验的结果却十分明确:超重/肥胖人群的脂肪细胞外囊泡,能让老年人来源的肌管厚度下降约30%,显著诱发肌肉萎缩,还会让肌肉中负责促进蛋白降解的萎缩相关基因MAFbx表达大幅升高;而去除囊泡后的脂肪组织培养液,就没有这种致萎缩的效果。更关键的是,这种影响只针对老年人的肌肉细胞,对年轻人的肌肉细胞则没有明显作用。

图1 非瘦人群脂肪条件培养基来源的细胞外囊泡诱导老年人类肌肉的肌管萎缩
为了弄清背后的分子变化,研究人员对接受囊泡处理后的肌肉细胞做了转录组分析,结果发现有数百个基因的表达发生了明显改变,这些基因主要集中在炎症反应、氧化应激、线粒体功能调节等通路。这意味着,肥胖人群的脂肪囊泡会从基因层面改变肌肉细胞的生理状态,让肌肉细胞朝着萎缩、功能异常的方向发展。

图2 脂肪条件培养基来源的细胞外囊泡以体重指数依赖的方式调控人类肌管的转录组
随后,研究人员对脂肪囊泡中携带的微小RNA进行了深度分析,从500多个微小RNA中,筛选出7个在肥胖人群脂肪囊泡中表达异常的分子,其中miR-150-5p和miR-193b-5p的表达量显著升高,且这一结果经过了进一步实验验证。这些微小RNA正是调控基因表达的重要分子,其靶基因也大多和肌肉萎缩、炎症反应相关。

图3 脂肪条件培养基来源的细胞外囊泡的小RNA测序鉴定出与体重指数相关的微小RNA,其预测靶基因与肌肉萎缩通路相关
为了确认miR-150-5p的作用,研究人员做了特异性抑制实验:在加入肥胖人群脂肪囊泡的同时,加入抑制miR-150-5p的物质。结果发现,原本被诱导萎缩的肌管厚度得到了明显恢复,同时被异常上调的肌肉萎缩相关基因MAFbx的表达也回归正常。这一结果直接证实,miR-150-5p是脂肪囊泡介导肌肉萎缩的核心分子,是肥胖导致老年人肌肉流失的关键“推手”。

图4 抑制微小RNA-150-5p可减轻细胞外囊泡诱导的人类肌管萎缩
这项研究首次清晰阐明了脂肪组织和肌肉组织之间的异常跨器官通讯机制,证实了肥胖人群的脂肪组织会通过释放携带miR-150-5p的细胞外囊泡,特异性损伤老年人的肌肉健康,诱发肌肉萎缩。这一发现不仅让我们对肌少性肥胖的发病原因有了更深入的理解,更重要的是,为临床干预和改善中老年肥胖相关的肌肉流失找到了全新的分子靶点。
未来针对miR-150-5p开发相关的靶向干预手段,有望精准阻断脂肪对肌肉的病理性影响,帮助中老年人群减少肌肉流失、维持肌肉力量和身体机能。同时,这一研究也从分子层面印证了控制体重对中老年肌肉健康的重要性,为中老年健康管理提供了重要的科学依据。(生物谷Bioon.com)
参考文献:
Price JMJ, Macleod M, Nicholson T, et al. Obesity Reprogrammes Adipose Extracellular Vesicles to Induce Muscle Atrophy via miR-150-5p-Mediated Transcriptional Silencing. J Cachexia Sarcopenia Muscle. 2026;17(1):e70204. doi:10.1002/jcsm.70204
版权声明 本网站所有注明“来源:生物谷”或“来源:bioon”的文字、图片和音视频资料,版权均属于生物谷网站所有。非经授权,任何媒体、网站或个人不得转载,否则将追究法律责任。取得书面授权转载时,须注明“来源:生物谷”。其它来源的文章系转载文章,本网所有转载文章系出于传递更多信息之目的,转载内容不代表本站立场。不希望被转载的媒体或个人可与我们联系,我们将立即进行删除处理。