棕榈酸喂出斑马鱼脂肪肝,跨物种复现人鼠关键通路!Sci Rep揭示代谢相关脂肪性肝病研究新工具
来源:生物谷原创 2025-10-14 14:31
本研究建立棕榈酸诱导的斑马鱼MAFLD模型,其病理特征与分子通路复现小鼠及人类疾病特征,还发现新生物标志物,为MAFLD发病机制及治疗靶点研究提供新支撑。
代谢相关脂肪性肝病(MAFLD)已成为全球高发的肝脏疾病,影响数千万人群,可从单纯肝脂肪变性进展为肝炎、肝硬化甚至肝癌,还常伴随心血管疾病等并发症,但至今其核心发病机制仍未完全明确。传统研究多依赖啮齿类动物模型,却存在饲养成本高、实验周期长及生理差异等局限,难以完全模拟人类MAFLD的复杂性。
近日,发表于Sci Rep的一项研究Bhattacharya D, Kaushal S, Chakraborty B, et al. Zebrafish model of palmitic acid induced MAFLD recapitulates pathways conserved in mice and humans打破这一困境,成功建立棕榈酸诱导的斑马鱼MAFLD模型,不仅呈现典型疾病特征,还复现了小鼠与人类的关键疾病通路,为该疾病的机制探索与干预研究提供了新工具。

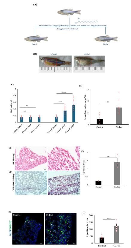
研究团队选取5-6月龄雄性斑马鱼以排除性别和年龄对代谢的干扰,将其分为对照组与棕榈酸处理组(PA组),PA组接受含7%棕榈酸的饲料过量喂养8周。结果显示,PA组斑马鱼在4周时即出现显著体重增加,实验结束时肝体比(肝脏重量/体重)显著高于对照组,提示肝脏肿大;H&E染色显示PA组肝脏结构紊乱,油红O与BODIPY染色进一步证实肝脏存在大量脂滴积累,明确肝脂肪变性表型形成。

图1. 棕榈酸处理导致斑马鱼体长、体重增加及肝脏脂质积累
分子层面,定量PCR检测发现PA组肝脏中脂生成关键基因(acc、fasn、hmgcs1、hmgcra)显著上调,表明脂质合成增强;免疫印迹结果显示,调控脂代谢与糖代谢的蛋白(SIRT1、SREBP-1c、CEBPA、PGC-1α)表达升高。同时,PA组出现内质网应激激活,atf6、xbp1等内质网应激基因表达上调;线粒体未折叠蛋白反应通路激活,hspd1、clpp等相关基因表达增加;氧化磷酸化相关基因(uqcrc2、cox4i1、sdha等)在mRNA和蛋白水平均失调,提示线粒体功能障碍。此外,PA组活性氧水平显著升高,炎症因子il1β、il8的mRNA表达增加,抗氧化基因gpx1a上调,表明氧化应激与炎症反应被激活。

图2. 棕榈酸处理导致斑马鱼肝脏脂质代谢、内质网应激及相关通路基因表达异常
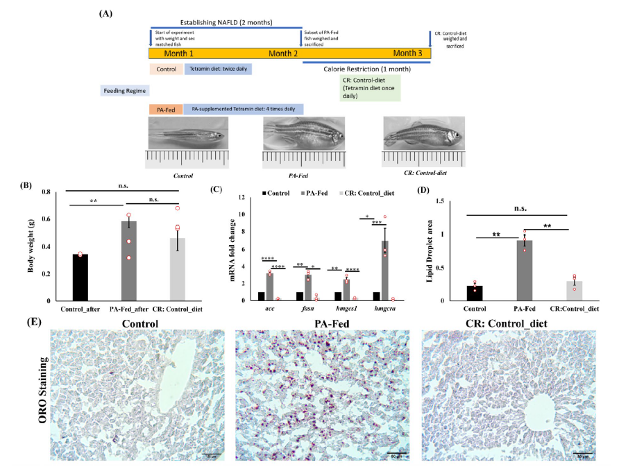
为探索疾病可逆性,研究团队对PA喂养后的斑马鱼进行1个月热量限制干预,仅每日给予一次对照组饲料。结果显示,CR组斑马鱼体重逐渐恢复至对照组水平,油红O染色量化显示肝脏脂滴面积显著减少,脂生成基因表达下调,证实热量限制可逆转棕榈酸诱导的肝脂肪变性。

图3. 热量限制改善斑马鱼体重、肝脏脂质积累及脂质代谢相关基因表达
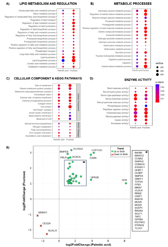
转录组分析发现,PA组与对照组肝脏存在1137个差异表达基因(345个下调、792个上调),这些基因富集于脂质转运、胆固醇代谢、胰岛素分泌等MAFLD核心通路,还筛选出inha、gck、ces2a、id3等新候选生物标志物(如inha显著上调,其与ID3的相互作用或参与疾病进展)。跨物种比较显示,该斑马鱼模型与高果糖饮食诱导的小鼠MAFLD模型在脂质代谢、胆固醇合成等通路显著重叠,且与人类MAFLD患者的差异基因(如脂生成基因fasn、炎症基因tgfβ1)表达趋势一致,证实模型的跨物种保守性。

图4. 棕榈酸诱导斑马鱼模型与高果糖饮食小鼠MAFLD模型的通路重叠分析

图5. 斑马鱼与人类MAFLD模型差异表达基因对比
综上,这项研究以棕榈酸诱导建立的斑马鱼MAFLD模型为核心,既在病理(肝脂肪变性、炎症)和分子(脂代谢紊乱、内质网应激、线粒体功能障碍)层面复现了小鼠与人类的疾病特征,又通过转录组分析挖掘出新型生物标志物与通路,为解析MAFLD复杂机制提供新思路。同时,热量限制可逆转模型肝脂肪变性的结果,也为非药物干预提供实验依据。该模型兼具低成本、短周期及生理相关性优势,未来有望成为MAFLD机制研究、药物筛选的重要工具,助力破解这一全球高发肝病的临床研究难题,为千万患者带来新的治疗希望。(生物谷Bioon.com)
参考文献:
Bhattacharya D, Kaushal S, Chakraborty B, et al. Zebrafish model of palmitic acid induced MAFLD recapitulates pathways conserved in mice and humans. Sci Rep. 2025;15(1):33343. Published 2025 Sep 29. doi:10.1038/s41598-025-13154-5
版权声明 本网站所有注明“来源:生物谷”或“来源:bioon”的文字、图片和音视频资料,版权均属于生物谷网站所有。非经授权,任何媒体、网站或个人不得转载,否则将追究法律责任。取得书面授权转载时,须注明“来源:生物谷”。其它来源的文章系转载文章,本网所有转载文章系出于传递更多信息之目的,转载内容不代表本站立场。不希望被转载的媒体或个人可与我们联系,我们将立即进行删除处理。