从“假基因”到“致病元凶”!Brain新研究:SSPOP基因复合杂合突变诱发儿童癫痫,多模型证实其功能与致病机制
来源:生物谷原创 2025-10-31 15:56
研究发现3个无关联家庭的4名儿童携带SSPOP基因复合杂合突变,伴癫痫和发育障碍;证实SSPOP为功能基因,斑马鱼模型验证其致神经发育异常和癫痫样放电,明确其致病作用。
对家长来说,孩子反复癫痫发作、说话走路比同龄人晚,却查不出原因,无疑是巨大的焦虑来源。这类问题多与神经发育障碍相关,约20%-30%由遗传因素导致,可很多时候连“罪魁祸首”基因都找不到。
近日,Brain发表的一项研究Compound heterozygous mutations in the SSPOP gene lead to epilepsy and developmental disorders就为这类家庭带来了新答案——之前被当成“无用假基因”的SSPOP,其实是诱发儿童癫痫和发育障碍的“真凶”,它的复合杂合突变会直接导致疾病,且这一结论还得到了多种实验模型的证实。

说起SSPOP基因,之前它在学界的“名声”并不好——因为功能不明确,一直被归为“假基因”。但它编码的SCO-spondin蛋白,早就被发现不简单:在胚胎发育时,它会参与脊髓形成,还能和脑脊液里的单胺类物质、生长因子“打交道”,帮神经细胞生长、抵御损伤。可这么多年,没人能确定SSPOP基因和人类疾病,尤其是癫痫、发育障碍的直接关系,直到这次研究有了突破。
研究团队先从临床病例入手,盯上了3个毫无关联的家庭里的4个孩子,其中还有一对异卵双胞胎。这4个孩子都没有明显的家族病史或出生时的异常情况,却都逃不过癫痫的“纠缠”:最早的出生4天就发病,最晚的2岁4个月,发作时有的是局部抽搐,有的是全身僵硬,还有的会出现癫痫性痉挛。更让家长揪心的是,除了癫痫,孩子们的发育也“掉队”了——有的到3岁还只会说单个词,有的不愿意和人互动,甚至抗拒大人的指令,但做脑MRI检查,又没发现大脑结构有明显问题。
不过,基因检测给出了关键线索:4个孩子都携带SSPOP基因的复合杂合突变,简单说就是每个孩子都有两种突变,一种是基因序列里的“小错误”(错义突变),另一种是“片段缺失”或“拼接错误”(移码突变或剪接位点突变)。进一步研究发现,这些突变会直接搞“破坏”:错义突变会打乱SCO-spondin蛋白的结构,让它没法正常工作;剪接位点突变(比如c.3576+1G>A)还会让基因转录出“残缺”的RNA,少了关键的第22号外显子,最终导致蛋白功能失效。

图1 SSPOP变异体的遗传和功能分析
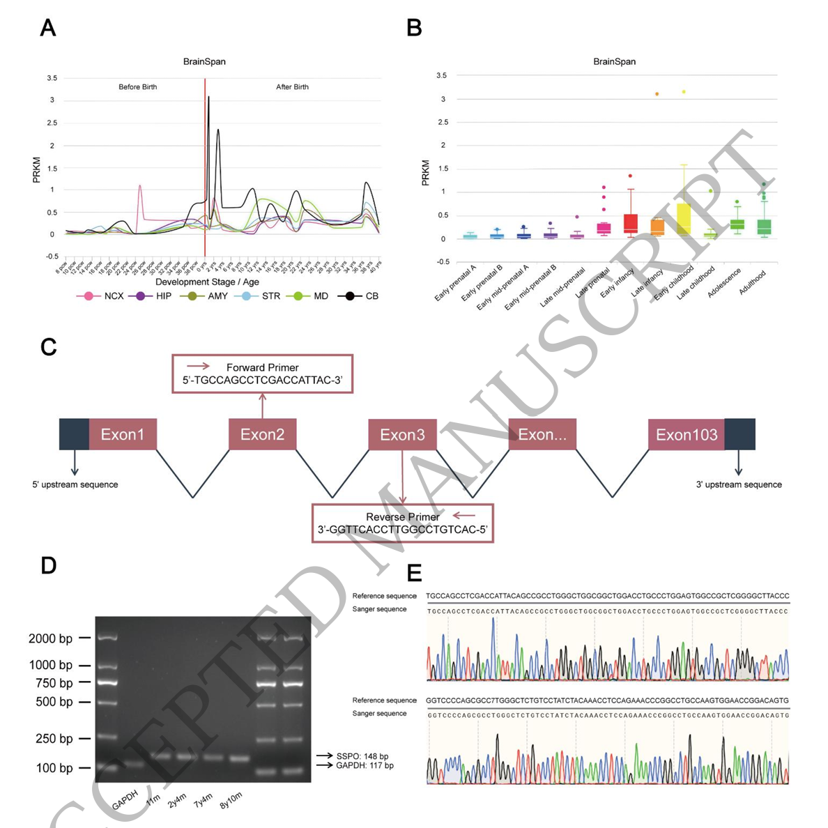
既然要给SSPOP基因“定罪”,首先得证明它不是“假基因”,而是真的有功能。研究团队做了一系列实验:查BrainSpan数据库发现,SSPOP基因的mRNA在人出生后的脑组织里表达量很高;又取了不同年龄段患病儿童的脑组织,用qRT-PCR检测,不仅找到的SSPOP mRNA,测序后还发现和基因参考序列完全一致;再用免疫荧光技术观察,在2岁9个月、1岁6个月、4岁11个月孩子的脑组织里,还有实验室培养的6周、12周、16周的脑类器官里,都清晰看到了SCO-spondin蛋白;Western blot实验更显示,这种蛋白在出生后的脑组织里,分子量从34 kDa到200 kDa以上都有,符合它“易溶解”的特性。这些证据一摆,SSPOP的“功能基因”身份彻底坐实了——它在人出生前后的脑发育里,都扮演着重要角色。

图2 出生后人类脑组织中SSPOP mRNA的表达

图3 出生后人类脑组织和人细胞来源脑类器官中SCO-spondin蛋白的表达
为了确认SSPOP基因异常真的会导致神经问题,研究团队还找了“替身”——斑马鱼。因为斑马鱼的sspo基因和人的SSPOP基因是“近亲”,敲除斑马鱼的sspo基因,就能模拟人类基因异常的情况。结果很明显:受精后5天的斑马鱼,敲除组有86.8%出现畸形,要么是脊柱弯了,要么是脑子发育不正常,而正常对照组只有2.4%;跟踪21天发现,敲除组的存活率比对照组低很多(P<0.0001)。再看细节,敲除组斑马鱼的眼间距区域比对照组大,而且脑子的各个部分——前脑、中脑、后脑都变小了,中枢神经系统的荧光面积也显著减少。最关键的是电生理检测:敲除组斑马鱼的视顶盖能记录到癫痫样放电,4只里有1只每15分钟会出现1-3次发作样事件,而对照组完全没有,这直接证明sspo基因缺失会诱发癫痫样活动。

图4 sspo敲除组和Cas9对照组斑马鱼的发育异常及存活分析

图5 sspo敲除组和Cas9对照组斑马鱼的电生理差异
综上,这项研究不仅第一次把SSPOP基因的复合杂合突变和儿童癫痫、神经发育障碍绑在一起,还为这个曾经的“假基因”正了名,更用斑马鱼、脑类器官等模型,把它的致病过程讲得明明白白。对那些辗转求医却找不到病因的家庭来说,这无疑是个好消息——以后医生排查时,SSPOP基因可能会成为重要“线索”,帮孩子更早找到病因;对科研人员来说,这也为后续研究神经发育障碍的治疗靶点,打开了新的思路。未来,随着更多研究的深入,或许能为这些孩子带来更精准的治疗方案,让他们摆脱疾病的困扰。(生物谷Bioon.com)
参考文献:
Cai A, Zhang F, Li J, et al. Compound heterozygous mutations in the SSPOP gene lead to epilepsy and developmental disorders. Brain. Published online October 13, 2025. doi:10.1093/brain/awaf327
版权声明 本网站所有注明“来源:生物谷”或“来源:bioon”的文字、图片和音视频资料,版权均属于生物谷网站所有。非经授权,任何媒体、网站或个人不得转载,否则将追究法律责任。取得书面授权转载时,须注明“来源:生物谷”。其它来源的文章系转载文章,本网所有转载文章系出于传递更多信息之目的,转载内容不代表本站立场。不希望被转载的媒体或个人可与我们联系,我们将立即进行删除处理。