不用饿肚子也能稳代谢!Cell Rep突破性发现:PPARγ激动剂破解肥胖困局,核糖体机制开辟治疗新赛道
来源:生物谷原创 2026-01-09 10:37
PPARγ激动剂罗格列酮可激活肥胖小鼠脂肪祖细胞的核糖体基因表达,增强脂肪生成相关mRNA的选择性翻译,改善糖代谢与脂肪组织可塑性,为代谢疾病治疗提供全新靶点。
明明控制了饮食、坚持了运动,代谢紊乱却依然挥之不去?肥胖引发的脂肪组织“罢工”,正是许多人陷入代谢困境的核心原因。作为能量代谢的“调节器”,脂肪组织一旦失去适应能力,就会诱发2型糖尿病、心血管疾病等一系列健康隐患。如何让“罢工”的脂肪组织重新高效工作?
近日,国际知名期刊Cell Rep发表的一项突破性研究,揭开了PPARγ激动剂调控脂肪代谢的全新分子密码,为肥胖相关代谢疾病的治疗带来了新希望。

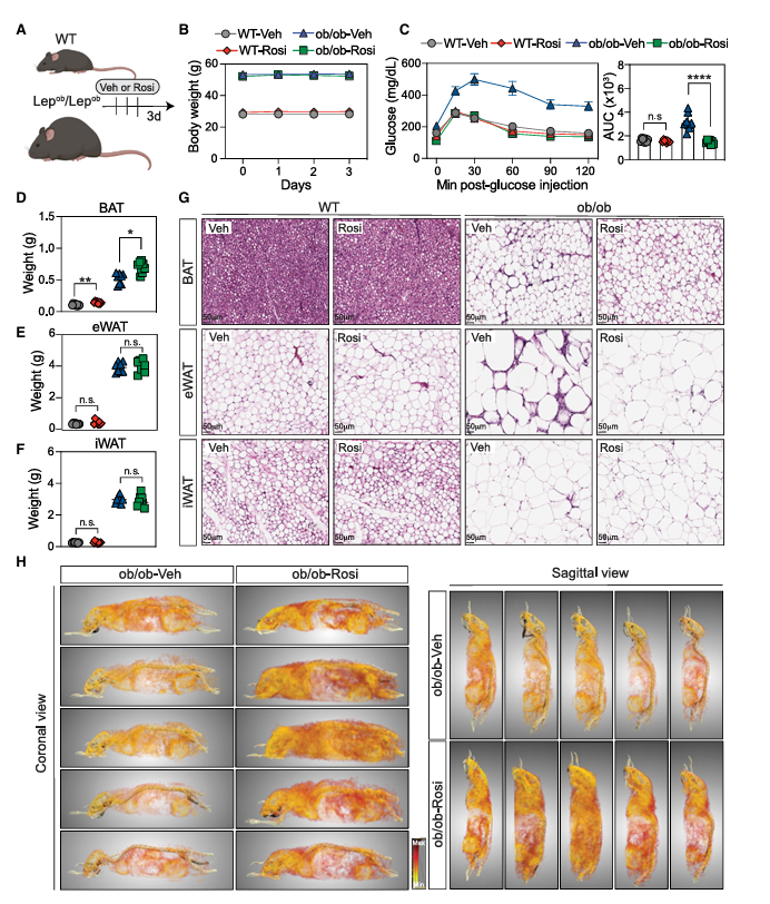
研究团队首先对肥胖小鼠进行了为期3天的罗格列酮急性干预,实验结果令人惊喜:这款药物在不改变小鼠体重的前提下,显著提升了其葡萄糖耐受能力,同时减少了肝脏脂质堆积,降低了附睾白色脂肪组织中冠样结构的数量,这一结构正是脂肪组织炎症的典型标志。PET-CT成像进一步验证,罗格列酮治疗后,肥胖小鼠的脂肪组织葡萄糖摄取能力明显增强,意味着脂肪组织的代谢活性得到有效恢复。

图1:急性罗格列酮处理后的脂肪组织重塑
为探究药物对脂肪组织细胞组成的具体影响,研究人员通过单细胞RNA测序分析了附睾白色脂肪组织和腹股沟白色脂肪组织的基质血管组分。结果发现,罗格列酮处理后,肥胖小鼠的基质血管组分细胞群发生显著重塑,巨噬细胞亚群出现明显转变,炎症性巨噬细胞和脂质相关巨噬细胞数量大幅减少,整体细胞图谱向瘦小鼠靠拢,这表明药物成功改善了脂肪组织的炎症微环境。

图2:PPARγ驱动的脂肪组织异质性调控
进一步聚焦脂肪祖细胞和前体细胞,研究发现罗格列酮可诱导这两类细胞的转录谱发生重编程,使其与瘦小鼠的细胞状态更为相似。流式细胞术和共聚焦显微镜分析证实,药物处理后,脂肪祖细胞和前体细胞向成熟脂肪细胞分化的潜能显著增强,且两种脂肪组织中均出现了提示新生脂肪细胞的多房细胞结构。

图3:PPARγ激动剂应答下附睾脂肪前体细胞的重塑
在机制探究层面,研究团队发现罗格列酮的作用依赖于PPARγ对核糖体基因的直接调控。通过染色质免疫沉淀测序和定量PCR验证,PPARγ可直接结合多个核糖体基因的增强子区域,诱导其在脂肪祖细胞和前体细胞中表达。蛋白质组学分析进一步证实,罗格列酮处理后,脂肪组织中多种核糖体蛋白的表达水平显著上调。
多聚核糖体图谱分析显示,罗格列酮不仅能提升蛋白质合成效率,还具备明显的翻译选择性。多聚核糖体中富集了大量与脂肪生成、脂质代谢相关的信使核糖核酸,而炎症相关通路的信使核糖核酸翻译则受到抑制。这种选择性翻译机制,确保了脂肪组织在药物作用下向代谢适应性方向重塑。此外,使用真核翻译起始因子4A抑制剂阻断翻译过程后,罗格列酮诱导的脂肪生成被显著抑制,这也证实翻译机器的正常功能是药物发挥作用的关键。

图4:罗格列酮处理的脂肪细胞中PPARγ驱动的翻译选择性
研究还发现,罗格列酮诱导的高翻译效率信使核糖核酸的5'非编码区富含鸟嘌呤富集序列,这些序列可形成G四链体等二级结构。这类结构通常会抑制翻译启动,但在罗格列酮作用下却能促进特定脂肪代谢相关基因的翻译,这一特殊调控模式为理解脂肪组织的翻译特异性提供了新的视角。
综上,这项研究系统揭示了PPARγ激动剂改善肥胖代谢紊乱的全新分子机制:通过直接调控脂肪祖细胞的核糖体基因表达,重塑翻译机器,增强脂肪生成相关信使核糖核酸的选择性翻译,进而恢复脂肪组织的可塑性,改善糖代谢与炎症微环境。这一发现不仅为理解脂肪组织代谢调控提供了全新视角,更为肥胖相关代谢疾病的治疗开辟了精准路径。未来基于核糖体功能调控的靶向药物研发,有望为患者带来更安全有效的治疗选择,助力破解肥胖引发的健康危机,为代谢疾病领域的研究与临床应用注入新的活力。(生物谷Bioon.com)
参考文献:
De Siqueira MK, Li G, Zhao Y, et al. PPARγ-dependent remodeling of translational machinery in adipose progenitors is impaired in obesity. Cell Rep. 2024;43(12):114945. doi:10.1016/j.celrep.2024.114945
版权声明 本网站所有注明“来源:生物谷”或“来源:bioon”的文字、图片和音视频资料,版权均属于生物谷网站所有。非经授权,任何媒体、网站或个人不得转载,否则将追究法律责任。取得书面授权转载时,须注明“来源:生物谷”。其它来源的文章系转载文章,本网所有转载文章系出于传递更多信息之目的,转载内容不代表本站立场。不希望被转载的媒体或个人可与我们联系,我们将立即进行删除处理。