为何有人“脸盲”还不懂察言观色?新研究锁定大脑 “社交开关”——岛叶小白蛋白神经元
来源:生物谷原创 2025-10-10 09:28
研究发现岛叶皮层的小白蛋白中间神经元通过动态调节锥体细胞反应,调控社交熟悉度与情绪识别,为社会情绪行为的神经机制提供新见解。
社交是生物生存与繁衍的核心行为,从识别熟悉同伴避免重复社交投入,到感知他人情绪调整互动策略,背后都依赖大脑精密的神经调控。岛叶皮层作为整合社交信息、痛觉、内感受的关键脑区,其在社交记忆、共情等行为中的作用已被关注,但局部抑制性神经元如何参与调控,一直是未解之谜。
近日,发表于Cell Rep的一项研究Parvalbumin interneurons in the insular cortex control social familiarity and emotion recognition,聚焦岛叶无颗粒区(aIC)的小白蛋白阳性中间神经元(PVINs),首次明确其为社交熟悉度与情绪识别的核心调控因子。

研究团队通过细胞特异性显微内镜钙成像与化学遗传学技术,首先揭示aIC的PVINs在社交互动中存在特异性活性变化。在家庭笼(HC)测试中,当小鼠与同类互动时,16.5%的PVINs活性显著升高(定义为Social-ON细胞),仅0.9%的PVINs活性降低(Social-OFF细胞);且Social-ON细胞在社交期的事件发生率显著高于非社交期,其比例与社交互动时长无相关性,说明PVINs直接编码社交信息,而非单纯响应行为强度。

图1:岛叶无颗粒区(aIC)小白蛋白中间神经元(PVINs)中Social-ON与Social-OFF细胞的活性特征
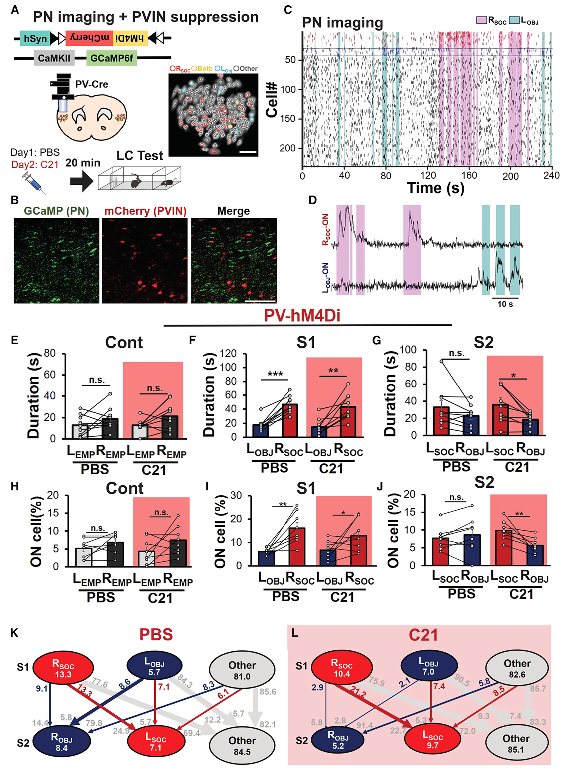
为探究PVINs对社交信息的编码规律,研究开展线性箱(LC)测试,观察小鼠对社交刺激(同类)与非社交刺激(物体)的偏好动态。结果显示,小鼠初次接触时更偏好社交刺激,但再次接触(熟悉后)偏好减弱;同时,PVINs的社交活性呈现高度动态性——S1期响应社交刺激的Rsoc-ON细胞中,92.6%来自Control期未被特定刺激激活的Other细胞,且社交刺激诱导PVINs向Social-ON转换的比例(12.0%)显著高于非社交刺激(2.2%),证明PVINs通过动态重组实现对社交熟悉度的编码。
为验证PVINs的功能意义,研究通过化学遗传学抑制aIC的PVINs。结果发现,抑制后小鼠在LC测试中无法失去对熟悉同类的偏好,即难以建立社交熟悉度;同时,锥体细胞(PNs)的社交目标特异性转换异常——原本向非社交刺激倾斜的转换被打破,C21处理组中Rsoc-ON细胞向Lsoc-ON转换的比例(21.2%)远高于向ROBJ-ON转换(2.9%),社交与非社交转换比达7.31(对照组仅1.23-2.22),提示PVINs通过调控PNs的目标偏好重组,控制社交熟悉度形成。

图2:抑制小白蛋白中间神经元(PVINs)破坏线性箱(LC)测试中的社交熟悉度
在情绪识别(ER)测试中,研究进一步发现PVINs对情绪信息处理的关键作用。正常情况下,小鼠能识别同类应激状态,S2期与受应激(ST)同伴的互动时长显著增加;而抑制PVINs后,这种偏好完全消失。钙成像显示,应激刺激诱导PVINs向ST同伴特异性激活转换(S2期RST-ON细胞比例显著高于LNST-ON),且这种转换直接调控PNs的情绪编码——对照组中RNST-ON细胞向RST-ON转换的比例(20.9%-25.3%)远高于向LNST-ON(3.3%-9.2%),而抑制组转换比降至0.94,证明PVINs是情绪识别的核心调控节点。

图3:抑制小白蛋白中间神经元(PVINs)抑制对受应激(ST)同伴的互动增加及锥体细胞表征
综上,这项研究首次阐明岛叶无颗粒区小白蛋白中间神经元的核心功能:通过动态调节锥体细胞的社交与情绪目标偏好,实现对社交熟悉度和情绪识别的情境依赖性调控。这一发现不仅填补了岛叶皮层局部抑制性神经元调控社交行为的机制空白,更为自闭症、精神分裂症等伴随社交情绪障碍的疾病提供了新的神经靶点——这类疾病常存在PVINs功能异常,未来针对aIC的PVINs进行调控,或有望为社交障碍的干预提供新方向。(生物谷Bioon.com)
参考文献:
Fujima S, Sato M, Nakai N, Takumi T. Parvalbumin interneurons in the insular cortex control social familiarity and emotion recognition. Cell Rep. 2025;44(9):116085. doi:10.1016/j.celrep.2025.116085
版权声明 本网站所有注明“来源:生物谷”或“来源:bioon”的文字、图片和音视频资料,版权均属于生物谷网站所有。非经授权,任何媒体、网站或个人不得转载,否则将追究法律责任。取得书面授权转载时,须注明“来源:生物谷”。其它来源的文章系转载文章,本网所有转载文章系出于传递更多信息之目的,转载内容不代表本站立场。不希望被转载的媒体或个人可与我们联系,我们将立即进行删除处理。