结直肠癌转移的“机械推手”!Cell Reports:胶原I通过YAP1诱导癌细胞胎儿样重编程新机制
来源:生物谷原创 2025-10-10 15:19
本研究发现结直肠癌细胞与胶原I的机械相互作用,通过α2β1整合素和TRPV4钙通道,诱导其重编程为胎儿样状态,调控干细胞可塑性以促进转移。
结直肠癌是全球高发的恶性肿瘤,其死亡率居高不下的核心原因在于容易发生肝、肺等远处转移。尽管医学研究不断深入,但癌细胞如何在转移过程中适应不同微环境、实现状态转换,仍是亟待破解的难题。
近日,发表在Cell Rep上的一项新研究Mechanosensitive calcium channels and integrins coordinate the reprogramming of colorectal cancer cells into a fetal-like state,为我们揭示了这一过程中的关键机械信号机制。

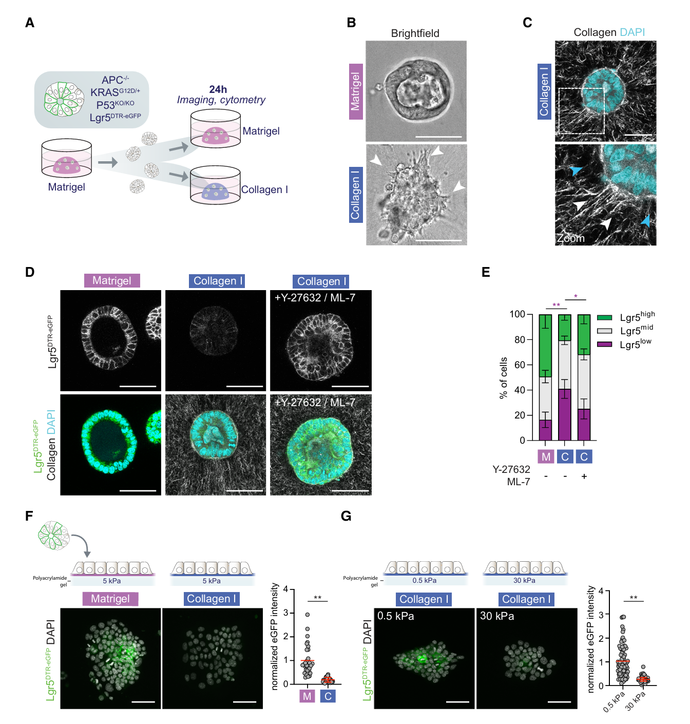
研究团队以结直肠癌类器官为核心模型,首先探究了间质基质成分对癌细胞状态的影响。他们将源自结直肠癌小鼠的类器官,分别嵌入模拟基底膜的基质胶或间质基质主要成分胶原I中。结果显示,胶原I中的类器官呈现显著形态变化:细胞向周围基质突出,且原本维持肿瘤生长的Lgr5阳性癌干细胞数量大幅减少——这一变化并非胶原I的化学信号所致,而是依赖于癌细胞对胶原I网络的机械拉力。当使用抑制剂阻断肌球蛋白活性以抑制拉力产生时,Lgr5阳性细胞的减少被逆转;同时,在胶原I包被的硬质聚丙烯酰胺凝胶上,Lgr5阳性细胞明显下调,软质凝胶上则无此效应,进一步证实机械拉力是诱导癌干细胞减少的关键诱因。

图1:源于肿瘤-胶原I相互作用的机械力诱导Lgr5阳性癌干细胞的丢失
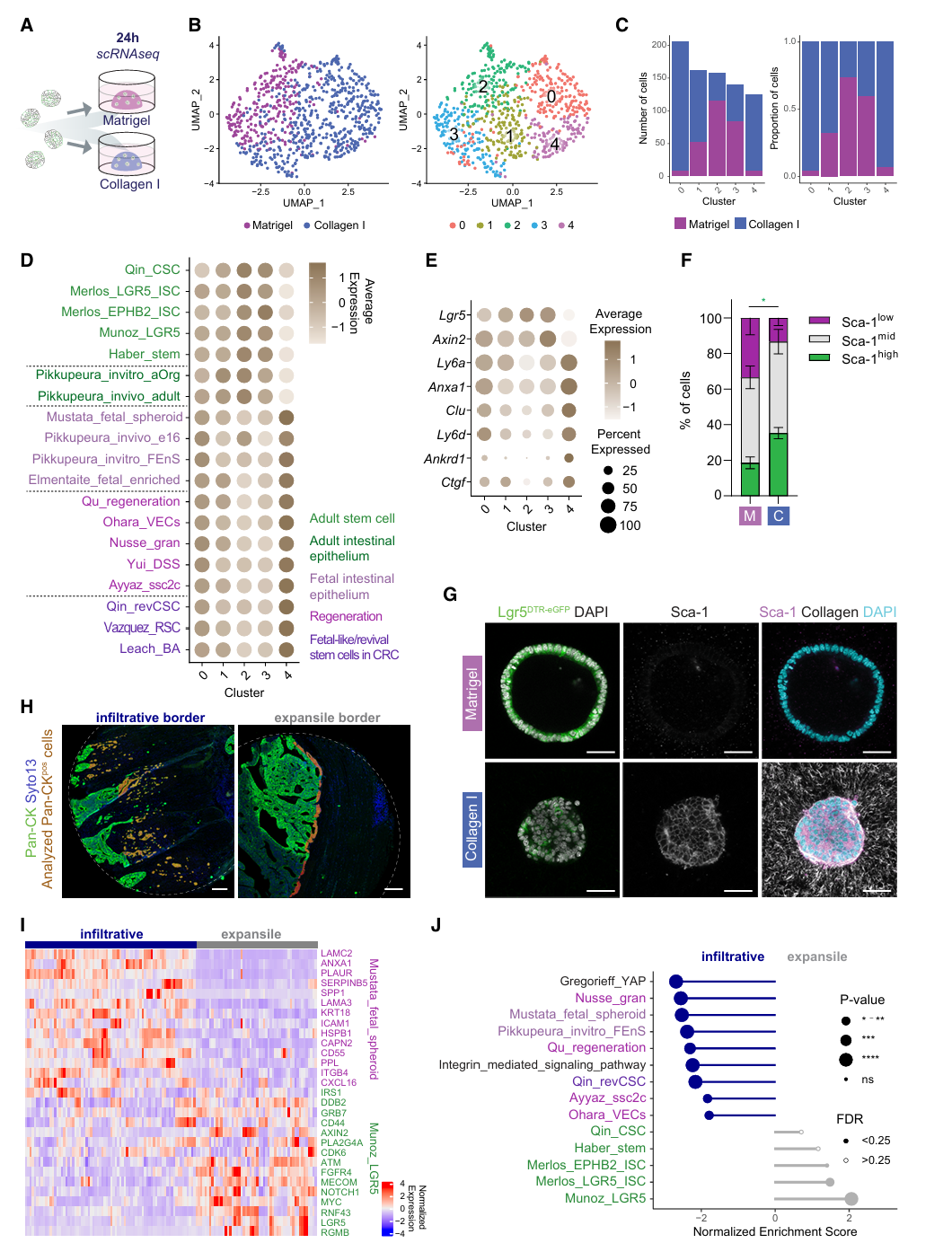
那么,失去Lgr5阳性干细胞特性的癌细胞会转向何种状态?单细胞RNA测序给出了答案:胶原I中的结直肠癌细胞转录组与胎儿肠上皮细胞高度相似,同时上调肠损伤修复相关基因,即进入“胎儿样状态”,且Sca-1、Anxa1等胎儿样标志物表达显著升高。为验证这一发现的临床相关性,研究团队分析了20例结直肠癌患者的肿瘤样本,发现浸润间质的肿瘤细胞确实高表达胎儿样基因特征,同时下调干细胞标志物;进一步研究还发现,循环肿瘤细胞中也富集胎儿样信号,提示该状态在癌细胞脱离原发灶进入循环的过程中持续存在。

图2:胶原I相互作用驱动结直肠癌细胞向胎儿样状态转变
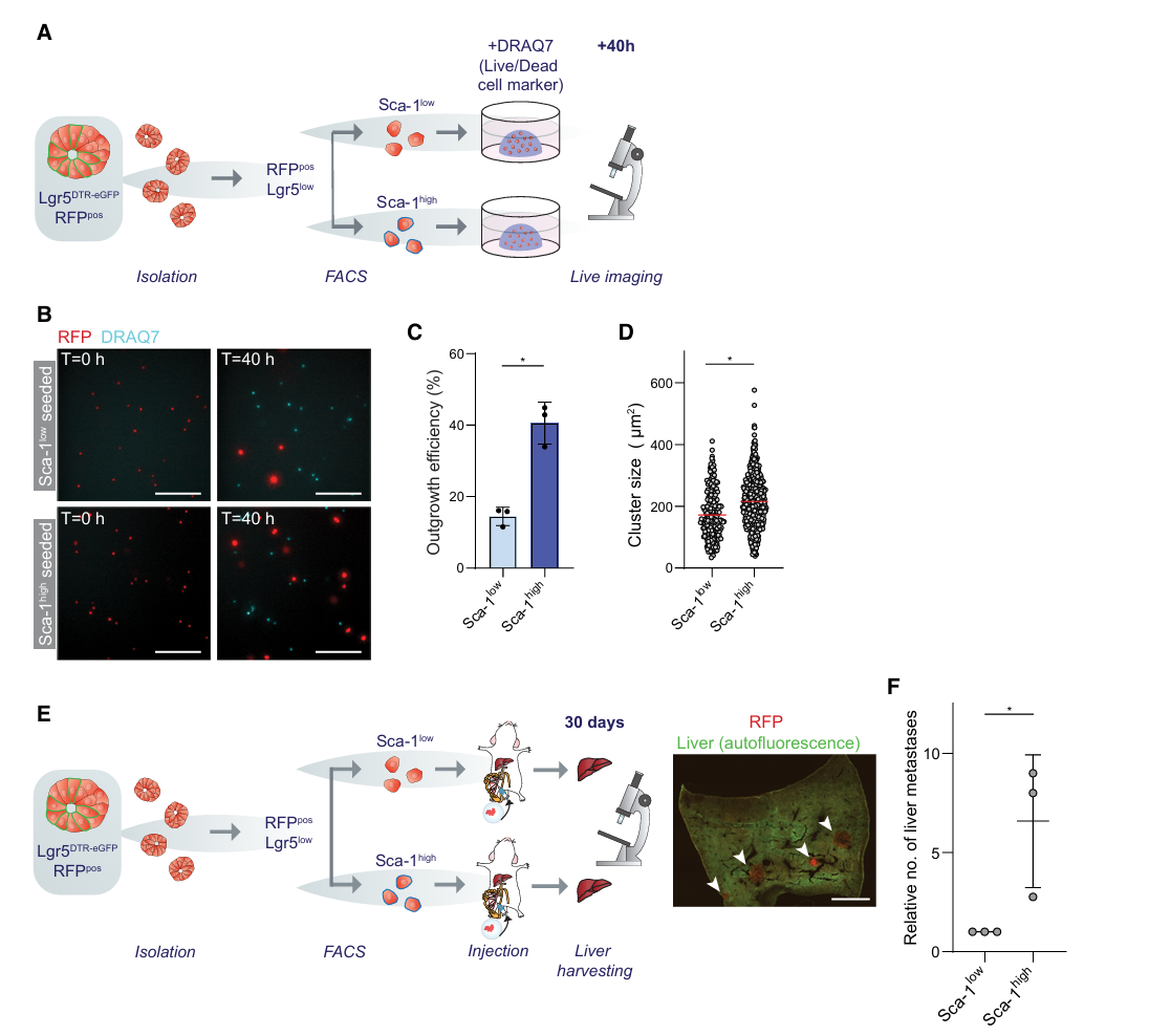
胎儿样状态对癌细胞的转移能力有何影响?研究团队针对Lgr5低表达的癌细胞展开实验:将其按Sca-1表达水平分为高、低两组,体外培养发现,Sca-1高表达(即胎儿样状态)的细胞形成类器官的效率是Sca-1低表达细胞的近3倍,且形成的类器官体积更大。体内实验中,将两类细胞分别注射到小鼠肠系膜静脉,30天后观察到,Sca-1高表达细胞形成的肝转移灶数量显著更多,证实胎儿样状态能赋予Lgr5阴性癌细胞转移定植的能力。

图3:胎儿样状态使Lgr5阴性细胞具备生长能力
进一步机制探究发现,转录激活因子YAP1是连接机械信号与胎儿样状态的核心分子。胶原I中的类器官中,YAP1核定位明显增加,其下游靶基因Ctgf、Ankrd1等表达上调;当使用YAP1/TEAD抑制剂K-975或通过shRNA敲低YAP1时,胶原I诱导的胎儿样状态转换及Lgr5阳性细胞减少被显著抑制;反之,持续激活YAP1可使基质胶中的类器官也进入胎儿样状态,明确YAP1在这一过程中的关键介导作用。
研究还发现,胶原I的机械信号需通过两种 mechanosensor(机械传感器)协同传递:一是直接结合胶原I的α2β1整合素,抑制其功能或下游FAK活性,可减少Sca-1高表达细胞;二是机械敏感钙通道TRPV4。胶原I中的癌细胞胞内钙波动频率和幅度显著增强,且在胶原纤维排列区域更为明显,而抑制TRPV4可减少钙内流及YAP1靶基因上调。值得注意的是,单独抑制整合素或TRPV4仅能部分阻断胎儿样转换,二者联合则可完全抑制,证实它们共同构成机械信号传递通路。
综上,这篇研究首次清晰揭示了结直肠癌细胞与间质基质间的机械相互作用如何调控其转移能力:胶原I的机械拉力通过α2β1整合素和TRPV4钙通道协同激活YAP1,驱动癌细胞重编程为胎儿样状态,使原本缺乏Lgr5的癌细胞获得转移定植能力。这一发现不仅填补了机械信号调控癌症转移的机制空白,更为结直肠癌转移的靶向治疗提供了新方向——通过抑制整合素、TRPV4或YAP1信号,阻断癌细胞的“胎儿样重编程”,有望遏制转移进程,为改善患者预后带来新希望。(生物谷Bioon.com)
参考文献:
van der Net MC, Vliem MJ, Kemp LJS, et al. Mechanosensitive calcium channels and integrins coordinate the reprogramming of colorectal cancer cells into a fetal-like state. Cell Rep. Published online September 22, 2025. doi:10.1016/j.celrep.2025.116308
版权声明 本网站所有注明“来源:生物谷”或“来源:bioon”的文字、图片和音视频资料,版权均属于生物谷网站所有。非经授权,任何媒体、网站或个人不得转载,否则将追究法律责任。取得书面授权转载时,须注明“来源:生物谷”。其它来源的文章系转载文章,本网所有转载文章系出于传递更多信息之目的,转载内容不代表本站立场。不希望被转载的媒体或个人可与我们联系,我们将立即进行删除处理。