别再死记硬背了!科学家颠覆百年认知:学习好坏,根本不看次数,而看间隔
来源:生物谷原创 2026-04-03 08:51
研究人员发现,决定学习效果的关键因素并非体验的次数,而是两次奖励之间的时间间隔。
心理学与神经科学领域存在一个延续百年的根深蒂固的观点:联想学习是循序渐进的累积过程,每一次 “线索—奖励” 配对,都会让大脑强化一次关联,练习次数越多,学习效果就越好。
然而,来自加州大学旧金山分校与加州大学伯克利分校的团队,在Nature Neuroscience发表题为Duration between rewards controls the rate of behavioral and dopaminergic learning的重磅研究,彻底推翻了这一经典假设,揭示出决定学习效率的核心并非体验次数,而是奖励间隔时间(inter-reward interval, IRI)。
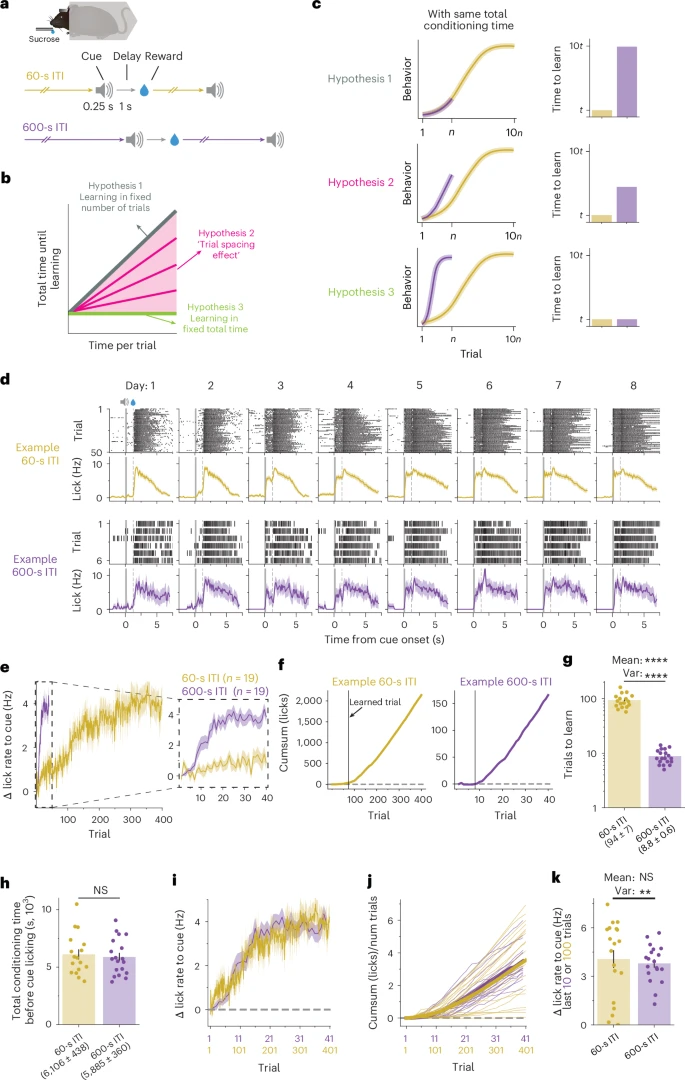
从巴甫洛夫条件反射到课堂学习、习惯养成,联想学习都是生物适应环境的核心能力,而中脑边缘多巴胺系统长期被认为是通过传递奖励预测误差(RPE) 驱动学习,传统时序差分强化学习(TDRL)更是默认学习效果由试错次数决定。但这项研究发现了全新的生物学定律:单次线索—奖励配对带来的学习增益,与奖励间隔时间呈严格正比关系,即在固定总时长内,无论经历 6 次还是 120 次配对,最终学习效果完全一致。

研究团队基于此前提出的ANCCR(Adjusted Net Contingency of Causal Relations) 回溯性因果学习模型提出预测,并通过小鼠听觉 — 糖水条件反射实验完成验证:在总训练时长均为 1 小时的条件下,60 秒间隔组每天接受 50 次配对,600 秒间隔组仅接受 6 次配对,后者仅用十分之一的次数就达到相同学习水平,且两组达到学习标准的总时间完全相同。
进一步设置 30 秒、300 秒、3600 秒等多组间隔后,结果依然符合 “奖励间隔越长,单次学习效率越高” 的比例规律,仅在 3600 秒的极端间隔下,比例关系才出现轻微衰减,同时线索诱发的多巴胺信号达到更高的峰值水平。
研究团队利用dLight1.3b 多巴胺荧光传感器,实时观测伏隔核核心区(nucleus accumbens core, NAcC)的多巴胺释放,发现多巴胺对线索的响应速率同样由奖励间隔决定,而非配对次数,行为学习与多巴胺神经学习呈现完全平行的变化规律,且线索诱发的多巴胺反应始终早于行为反应出现,直接证实大脑奖赏系统遵循基于时间的学习算法。
为排除干扰因素,团队设计了严格对照实验:控制每日试验次数、情境消退效应、听觉刺激频率、总体奖励速率等变量,结果均证明学习速率仅由特定奖励的间隔时间决定,与其他因素无关。更反直觉的是,在 50% 与 10% 部分强化条件下,奖励间隔被被动拉长,小鼠反而用更少的奖励次数就完成学习,且多巴胺学习规律与行为学习完全一致,进一步印证核心规律,同时出现行为表现与多巴胺信号的分离现象——部分未形成明显行为反应的小鼠依然出现稳定的多巴胺线索响应,说明多巴胺信号是比行为更灵敏的学习指标。
研究还证实,这一规则同样适用于厌恶学习,线索—电击实验中,电击间隔时间同样决定学习速率,说明该机制在奖赏与惩罚学习中均具有普适性。通过模型对比发现,经典 TDRL 模型与 SOP 模型均无法解释这一比例规律,只有ANCCR 回溯性学习模型能完美拟合数据,其核心逻辑是:大脑在奖励出现时回溯判断线索是否为诱因,而贝叶斯规则决定学习率必须与奖励间隔成正比,这也是该规律能够自然推导而出的理论基础。

通过十倍的试验间隔,仅需十分之一的体验次数即可实现行为学习
这项发现不仅改写教科书,更对教育、成瘾治疗、人工智能算法带来颠覆性启示:在学习场景中,间隔重复远比密集刷题更高效;在成瘾机制中,异常的奖励间隔编码可能是物质依赖与强迫行为的核心原因。在人工智能领域,传统基于次数的强化学习算法,可借鉴大脑的时间编码策略实现更高效学习。目前团队正继续探索大脑计算奖励间隔的具体核团,并验证该规则是否适用于药物奖励、社会学习等场景,而这项研究已经清晰证明,大脑并非机械累积经验,而是以时间为标尺,用最高效的方式提取环境规律,这正是生物在复杂世界中快速学习的底层密码。(生物谷Bioon.com)
参考文献:
Burke, D.A., Taylor, A., Jeong, H. et al. Duration between rewards controls the rate of behavioral and dopaminergic learning. Nat Neurosci (2026). doi:10.1038/s41593-026-02206-2
版权声明 本网站所有注明“来源:生物谷”或“来源:bioon”的文字、图片和音视频资料,版权均属于生物谷网站所有。非经授权,任何媒体、网站或个人不得转载,否则将追究法律责任。取得书面授权转载时,须注明“来源:生物谷”。其它来源的文章系转载文章,本网所有转载文章系出于传递更多信息之目的,转载内容不代表本站立场。不希望被转载的媒体或个人可与我们联系,我们将立即进行删除处理。