一杯牛奶的跨界革命!Asian J Pharm Sci:融合型胞外囊泡攻克高载药与高吸收双重难题
来源:生物谷原创 2026-03-25 09:56
本研究利用PEG膜融合技术构建杂交牛奶源胞外囊泡,同时实现高药物包封率与完整膜功能,显著提升口服胰岛素的肠道吸收效率与降糖效果,为口服生物大分子递送提供可靠新策略。

口服给药凭借更高的患者依从性与使用便利性,一直是多肽、蛋白类药物最理想的给药途径。但胃酸破坏、酶降解、肠道黏膜穿透效率低等多重屏障,让绝大多数大分子药物难以通过口服发挥疗效。
牛奶源胞外囊泡因天然耐胃肠环境、生物相容性好,成为近年来口服递送领域的研究热点。可长期以来,这类载体始终面临一个难以调和的矛盾:想要载药量高,就会破坏囊泡膜结构;想要膜完整转运高效,载药量又上不去。
近期,四川大学黄园教授团队在Asian J Pharm Sci发表研究,通过创新膜融合策略,成功破解这一瓶颈,为口服蛋白药物递送打开了新的突破口。

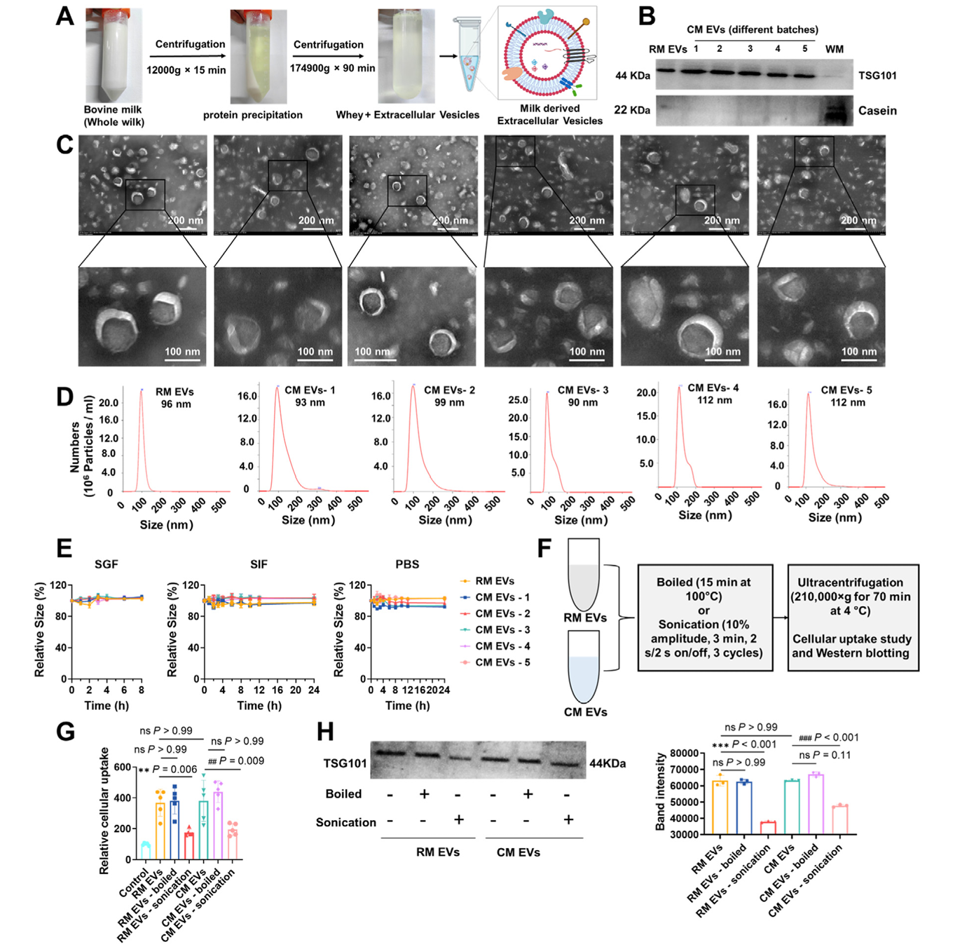
研究首先证实,市售巴氏杀菌牛奶来源的胞外囊泡,在结构、稳定性与功能上均与生鲜牛奶囊泡无显著差异,具备工业化应用的原料基础。
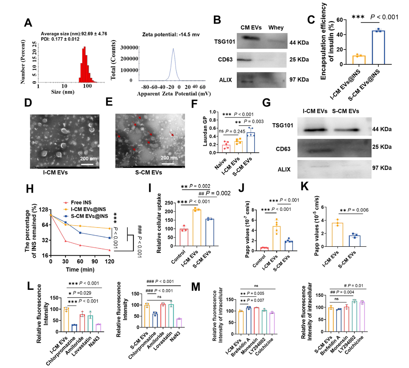
团队对比两种主流载药方式后发现:超声载药胰岛素包封率可达56.14%,但严重损伤膜蛋白与膜流动性,大幅降低肠道摄取与跨膜转运能力;孵育载药可完整保留膜功能,包封率却仅11.92%。蛋白质组学进一步证实,超声会显著下调与跨上皮转运、内质网-高尔基体通路相关的关键蛋白。

图1 牛奶源胞外囊泡表征及不同载药方式对结构与功能的影响
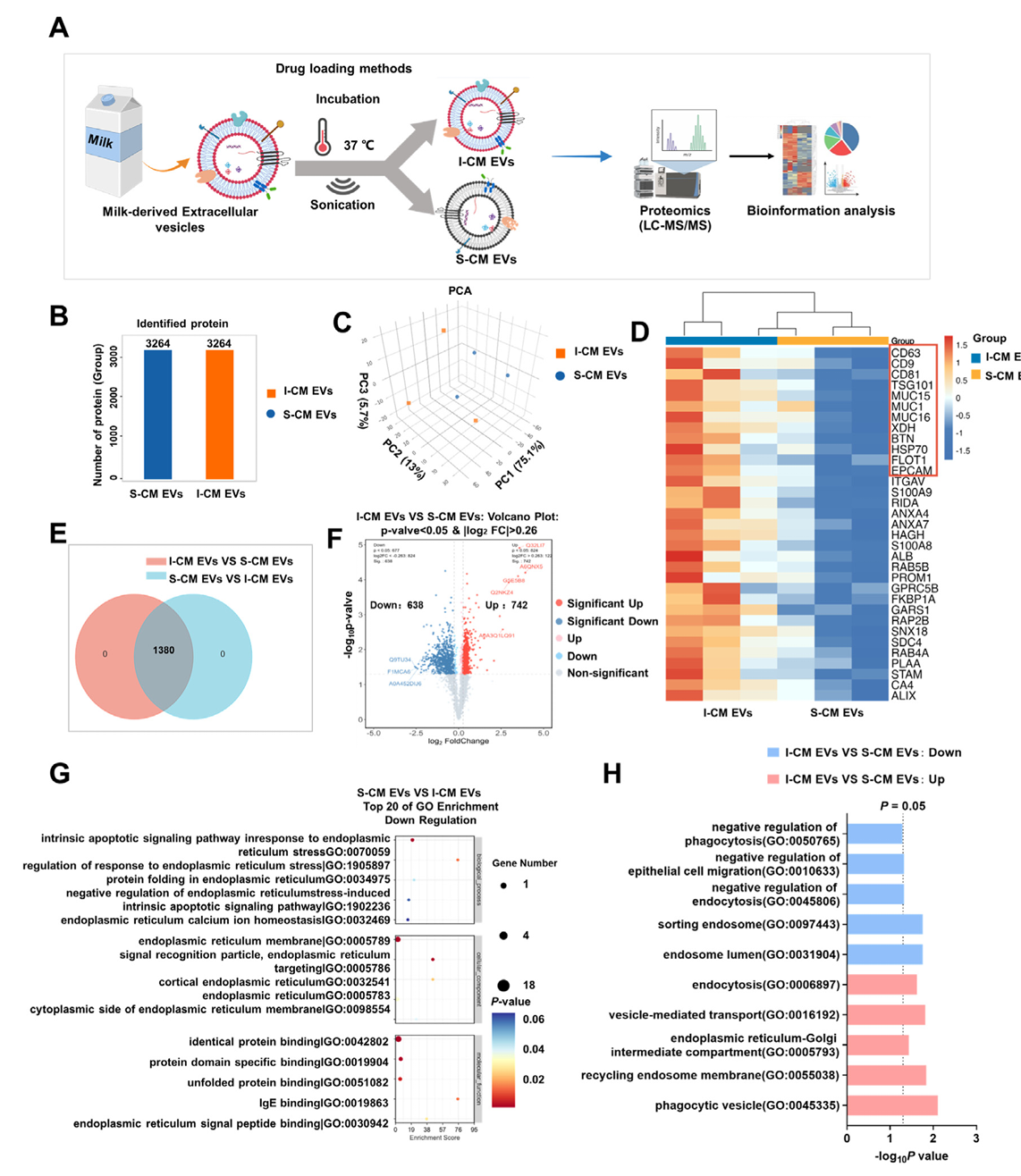
为兼顾高载药与膜完整性,研究者采用PEG介导孵育型囊泡与超声型囊泡进行融合,制备出新型杂交囊泡H-CM EVs。

图2 PEG介导孵育型与超声型牛奶胞外囊泡高效融合
结果显示,杂交囊泡胰岛素包封率保持在56.14%,同时恢复膜流动性、胃肠酶稳定性与关键标志物蛋白水平。细胞实验表明,其摄取、黏液穿透与跨上皮转运效率显著优于超声组,可通过内质网-高尔基体途径高效转运,减少溶酶体降解。

图3 杂交囊泡跨上皮转运及体内肠道吸收分布特征
体内药动学显示,杂交囊泡曲线下面积与峰浓度较超声组分别提升1.85倍、2.50倍。在Ⅰ型糖尿病小鼠体内,口服胰岛素杂交囊泡药理利用率达5.15%,降糖效果显著且持久,较超声组提升近1.7倍。

图4:PEG介导融合制备杂交牛奶胞外囊泡,兼具高载药与完整膜功能,高效跨膜转运胰岛素,实现口服降糖
本研究通过膜融合技术,成功将两种载药方式的优势整合于一体,让牛奶源胞外囊泡同时具备高载药效率与完整的肠道转运功能。这一平台不仅显著提升口服胰岛素的生物利用度与降糖效果,还可拓展至多种多肽、蛋白及核酸类药物的口服递送。凭借原料易得、安全性高、制备工艺可控等优势,该策略为临床口服生物大分子制剂研发提供了重要的技术支撑,也推动牛奶源胞外囊泡向实用化、产业化方向迈出关键一步。(生物谷Bioon.com)
参考文献:
Ni M, Xing L, Wang Y, et al. Bioengineered milk-derived extracellular vesicles implementing high drug loading and membrane integrity for efficient oral drug delivery. Asian J Pharm Sci. 2025;20(5):101093. doi:10.1016/j.ajps.2025.101093
版权声明 本网站所有注明“来源:生物谷”或“来源:bioon”的文字、图片和音视频资料,版权均属于生物谷网站所有。非经授权,任何媒体、网站或个人不得转载,否则将追究法律责任。取得书面授权转载时,须注明“来源:生物谷”。其它来源的文章系转载文章,本网所有转载文章系出于传递更多信息之目的,转载内容不代表本站立场。不希望被转载的媒体或个人可与我们联系,我们将立即进行删除处理。