J Control Release:纳米抗体LNP靶向肠上皮APN,破解mRNA肠道递送与跨屏障难题
来源:生物谷原创 2025-11-25 13:52
本研究构建了氨肽酶N靶向的纳米抗体功能化脂质纳米颗粒平台,实现mRNA向肠上皮细胞特异性递送及跨肠道上皮屏障转运,为mRNA疗法精准递送提供通用技术方案。
mRNA疗法在疫苗、免疫治疗、蛋白替代治疗和基因编辑领域的潜力已得到临床验证,但如何让mRNA精准到达目标细胞始终是限制其疗效与安全性的关键瓶颈。近日,比利时根特大学团队在J Control Release发表研究Cell-specific mRNA delivery via nanobody-functionalized lipid nanoparticles,提出一种新型脂质纳米颗粒(mRNA-LNP)解决方案,该方案通过纳米抗体修饰靶向肠上皮细胞表面的氨肽酶N(APN),既解决mRNA的细胞特异性递送问题,还突破了肠道上皮的递送屏障。

研究团队以肠上皮细胞表面高表达的APN为靶点,先通过基因工程改造大肠杆菌,生产出携带非经典氨基酸叠氮苯丙氨酸的APN特异性纳米抗体(VHH-AzF)。这种纳米抗体不仅能稳定结合APN,还可通过化学修饰与LNP偶联。为避免直接偶联导致的LNP聚集,团队采用SPAAC与IEDDA两步点击化学法,将VHH-AzF精准连接到含DSPE-PEG2000-TCO的TCO修饰LNP表面。最终制备的APN靶向LNP在粒径、多分散性指数和zeta电位等理化性质上保持稳定,ELISA实验进一步证实,修饰后的LNP仍能特异性结合APN。

图1:叠氮苯丙氨酸修饰的抗APN单域抗体制备
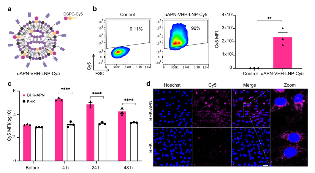
细胞实验中,研究人员将APN靶向LNP与APN表达细胞(BHK-APN细胞、猪肠上皮IPEC-J2-APN细胞)共孵育,结果显示靶向LNP的细胞摄取效率显著高于未修饰或对照纳米抗体修饰的LNP,且能有效促进封装的eGFP mRNA翻译为绿色荧光蛋白。其中BHK-APN细胞因内体酸化更充分,GFP表达水平更高;低温抑制实验进一步证明,靶向LNP的摄取依赖APN介导的特异性结合,而非非特异性内吞作用。

图2:APN靶向VHH-LNPs与APN表达细胞的结合及摄取
在更贴近体内肠道生理环境的猪顶向外小肠类器官模型中,APN靶向LNP展现出突出的跨上皮递送能力。通过荧光寿命成像显微镜(FLIM)观察发现,靶向LNP不仅能被肠上皮细胞摄取,还可通过转胞吞作用穿过肠上皮屏障,最终分布到类器官中央区域,且类器官内能检测到明显的GFP荧光信号,证实mRNA在肠上皮细胞中实现有效递送与翻译;而对照LNP仅在肠上皮细胞表面少量分布,未出现跨屏障转运现象。

图3:APN介导的mRNA向猪肠类器官递送
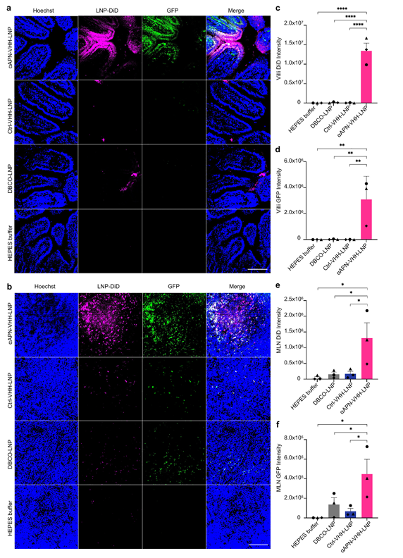
为验证体内效果,研究团队开展猪肠结扎环实验,将DiD标记的APN靶向LNP注入猪空肠结扎环内。6小时后检测发现,靶向LNP可被空肠绒毛的肠上皮细胞摄取,还能转运至上皮下的免疫细胞中,且在肠上皮细胞和上皮下细胞中均检测到GFP表达;更关键的是,在引流的肠系膜淋巴结中也检测到LNP的荧光信号和GFP表达,而对照LNP在肠组织和肠系膜淋巴结中几乎无分布与表达。

图4:αAPN-VHH-LNPs在体内介导mRNA向小肠上皮及肠系膜淋巴结的靶向递送
这项研究的核心价值在于,通过纳米抗体功能化改造LNP,不仅实现mRNA向肠上皮APN表达细胞的精准递送,还首次证实该靶向系统能跨越肠道上皮屏障并在体内完成mRNA的有效表达。该平台具备可编程特性,虽本研究以猪APN为靶点,但只需替换纳米抗体,即可适配不同物种的靶点分子,为口服mRNA疫苗、肠道疾病mRNA治疗提供全新技术路径,也为肿瘤免疫治疗、蛋白替代治疗等领域的mRNA精准递送开辟新方向。
如今,mRNA疗法的精准投递一直是行业攻关重点,这项研究不仅解决肠道递送的关键障碍,更为后续开发个性化、细胞特异性的mRNA疗法奠定基础。随着脂质成分优化和mRNA种类升级,未来该平台有望在更多疾病的临床治疗中发挥作用,让mRNA疗法真正实现“按需送达”。(生物谷Bioon.com)
参考文献:
Chen L, Van Der Weken H, Zwaenepoel O, et al. Cell-specific mRNA delivery via nanobody-functionalized lipid nanoparticles. J Control Release. Published online October 27, 2025. doi:10.1016/j.jconrel.2025.114365
版权声明 本网站所有注明“来源:生物谷”或“来源:bioon”的文字、图片和音视频资料,版权均属于生物谷网站所有。非经授权,任何媒体、网站或个人不得转载,否则将追究法律责任。取得书面授权转载时,须注明“来源:生物谷”。其它来源的文章系转载文章,本网所有转载文章系出于传递更多信息之目的,转载内容不代表本站立场。不希望被转载的媒体或个人可与我们联系,我们将立即进行删除处理。