肌腱损伤难愈、易复发?ACS Nano新突破:多功能水凝胶支架持续释药+抗炎双效,让损伤肌腱重获新生
来源:生物谷原创 2026-01-21 11:20
本研究构建的脱细胞肌腱基质微粒/胶原结合域修饰外泌体水凝胶支架,在大鼠跟腱缺损模型中实现外泌体持续释放,促进肌腱再生与炎症调控,显著恢复肌腱力学功能,为肌腱损伤提供新治疗策略。
篮球场上的跟腱撕裂、广场舞后的肌腱劳损、长期伏案导致的肌腱炎……肌腱损伤早已不是运动员的专属困扰,而是困扰各年龄段人群的常见问题。对运动员而言,跟腱撕裂可能断送运动生涯;对上班族来说,肌腱炎让日常活动苦不堪言;而中老年人的肌腱退变,更是让行走都成了奢望。传统治疗要么依赖创伤较大的手术,要么修复效果有限,再生的肌腱难以恢复天然弹性与强度,复发率居高不下。
近日,ACS Nano发表的一项突破性研究,为肌腱损伤修复带来了全新希望。一款整合了脱细胞肌腱基质微粒、干细胞外泌体与胶原结合域肽的复合水凝胶支架,实现了“持续释药+抗炎再生”的双重突破,让功能性肌腱再生不再遥远。

支架设计:三重成分协同构建修复平台
研究团队创新性地打造了一款复合水凝胶支架,将脱细胞肌腱基质微粒、干细胞来源外泌体与胶原结合域肽三者有机整合,形成兼具结构仿生与生物活性的修复体系。

图1:用于肌腱修复的DTM-MPs/CBD@sub-Exos/Gel支架示意图
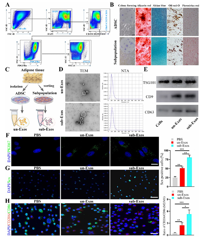
这款支架的设计核心在于成分的精准搭配。脱细胞肌腱基质微粒保留了天然肌腱的生化成分与超微结构,同时具备良好的注射性和细胞黏附性,能为肌腱再生提供仿生微环境;从人脂肪来源肌腱干祖细胞中提取的外泌体,富含肌腱诱导因子与抗炎分子,相比普通脂肪干细胞外泌体,可更高效引导肌腱干细胞向肌腱特异性方向分化,还能推动巨噬细胞向抗炎表型转化;胶原结合域肽则解决了外泌体靶向递送与缓慢释放的关键问题,避免常规递送中的暴释现象,让生物活性分子在损伤部位持续发挥作用。

图2:肌腱干/祖细胞及其囊泡分泌物的表征
体外验证:生物活性与安全性双优
体外实验数据显示,这款复合支架展现出优异的性能。它能显著增强大鼠肌腱来源间充质干细胞的迁移能力,提升肌腱特异性标志物硬骨素的表达水平,同时提高抗炎巨噬细胞与促炎巨噬细胞的比例,有效抑制炎症反应。

图3:DTM-MPs/CBD@sub-Exos/Gel支架的制备及体外表征
细胞活性检测证实,支架上培养的干细胞存活率超过95%,无任何细胞毒性。支架的力学性能同样出色,经紫外光交联后可快速形成固态凝胶,其拉伸强度能满足肌腱修复的力学需求,且在体外降解过程中保持结构稳定,为细胞生长提供持续支撑。此外,释放动力学研究显示,经胶原结合域修饰的支架能实现外泌体的缓慢释放,28天后仍有19.3%的外泌体留存于支架中,而未修饰支架仅留存7.9%。
体内实验:修复效果媲美天然肌腱
在大鼠跟腱缺损模型的体内评估中,该支架的修复效果令人瞩目。活体成像结果显示,经胶原结合域修饰的支架能让外泌体在损伤部位滞留长达21天,实现生物活性的持续释放。

图4:再生肌腱的体内外泌体追踪与生物力学测试
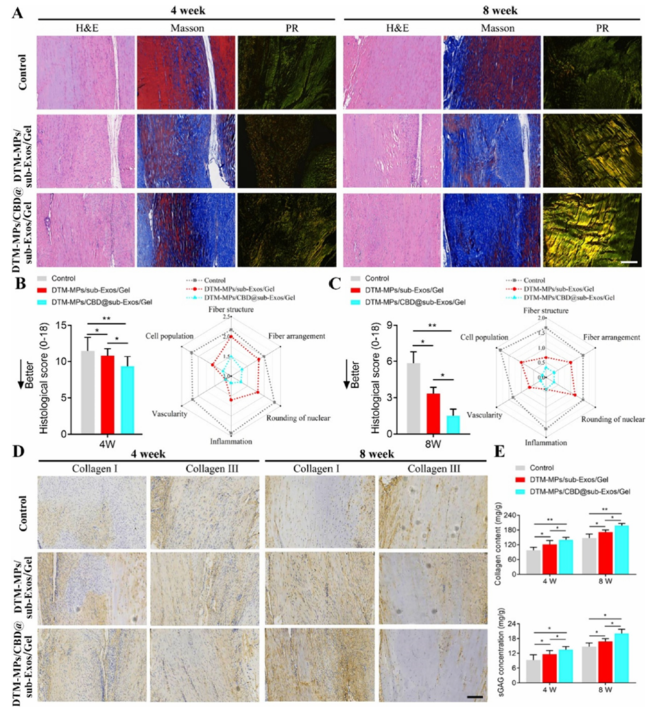
术后8周的生物力学测试显示,支架组肌腱的断裂载荷、弹性模量与刚度均接近天然肌腱水平,显著优于未修饰支架和对照组。组织学分析表明,复合支架组再生的肌腱形成了排列整齐的胶原纤维结构,I型胶原与III型胶原比例协调,蛋白聚糖含量显著升高,与天然肌腱的组织形态高度相似。

图5:肌腱再生的组织学和免疫组织化学评估
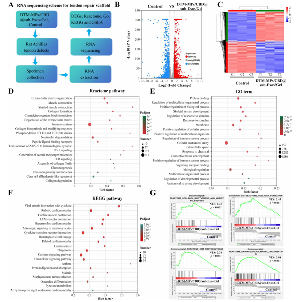
透射电镜观察显示,其胶原原纤维直径更大且分布更均匀,8周时平均直径达到67.3±4.7nm,远高于对照组的43.5±3.2nm,这也是其力学性能得以恢复的关键原因。转录组分析进一步揭示,支架通过激活胶原生物合成、细胞外基质组织等关键通路,同时调控免疫应答相关基因表达,从分子层面推动肌腱的功能性再生。

图6:再生肌腱的超微结构和功能评估

图7:支架介导肌腱修复的转录组分析
值得关注的是,生物安全性评估证实,该支架在体内无明显毒性,不会对肝、肾等主要脏器功能造成不良影响,且在术后8周能被机体完全吸收,无残留风险,为其临床转化奠定了坚实基础。
临床展望:微创修复的新希望
这项研究通过巧妙设计,将结构仿生、持续释药和炎症调控三大功能融为一体,成功解决了传统肌腱修复方案中生物活性不足、修复效果不佳等核心问题。该复合水凝胶支架不仅原料来源便捷、制备工艺可控,还具备微创注射的优势,可直接作用于损伤部位,避免开放手术的创伤。
对于运动员、中老年人、伏案工作者等不同人群的肌腱损伤,这款支架都有望提供高效的治疗选择,帮助患者摆脱疼痛困扰,重新恢复正常的运动和生活能力。随着技术的进一步优化,未来该支架有望实现规模化生产,为临床肌腱损伤治疗带来革命性变化,也为组织工程领域的多功能支架设计提供了宝贵的借鉴思路。(生物谷Bioon.com)
参考文献:
Xu Y, Wu B, Zhang Z, et al. Exosome-Infused DTM-MPs Hydrogel Scaffold: A Smart Platform for Tendon Repair with Sustained Bioactivity and Anti-Inflammatory Benefits. ACS Nano. Published online December 18, 2025. doi:10.1021/acsnano.5c16275
版权声明 本网站所有注明“来源:生物谷”或“来源:bioon”的文字、图片和音视频资料,版权均属于生物谷网站所有。非经授权,任何媒体、网站或个人不得转载,否则将追究法律责任。取得书面授权转载时,须注明“来源:生物谷”。其它来源的文章系转载文章,本网所有转载文章系出于传递更多信息之目的,转载内容不代表本站立场。不希望被转载的媒体或个人可与我们联系,我们将立即进行删除处理。