Stem Cell Rep:线粒体“罢工” 肾脏在呼救?APOL1基因突变如何引爆肾病危机
来源:生物谷原创 2025-10-08 11:55
来自荷兰莱顿大学等机构的科学家们通过研究借助“迷你肾脏”类器官与干细胞技术揭开了APOL1相关肾病的神秘面纱,原来,问题出在细胞里的“能量工厂”—线粒体上。
在慢性肾脏病(CKD)这个沉默的“全球杀手”面前,人类始终在寻找其背后的遗传密码。据统计,全球有超过7亿人受CKD困扰,而一部分人因携带特殊的基因变异,面临着更高的患病风险,尤其是APOL1基因的两种风险变异(G1和G2);这两种变异在西非裔人群中尤为常见,约13%的人携带双份风险基因,另有38%的人携带一份。
尽管这些“基因刺客”并不罕见,科学家对其致病机制却一直知之甚少,导致针对性治疗手段长期缺位。不过,近日,一篇发表在Stem Cell Reports杂志上题为“APOL1 risk variants induce metabolic reprogramming of podocytes in patient-derived kidney organoids”的研究报告中,来自荷兰莱顿大学等机构的科学家们通过研究借助“迷你肾脏”类器官与干细胞技术揭开了APOL1相关肾病的神秘面纱,原来,问题出在细胞里的“能量工厂”—线粒体上。

当肾脏穿上“迷你装”:类器官如何成为科研利器?
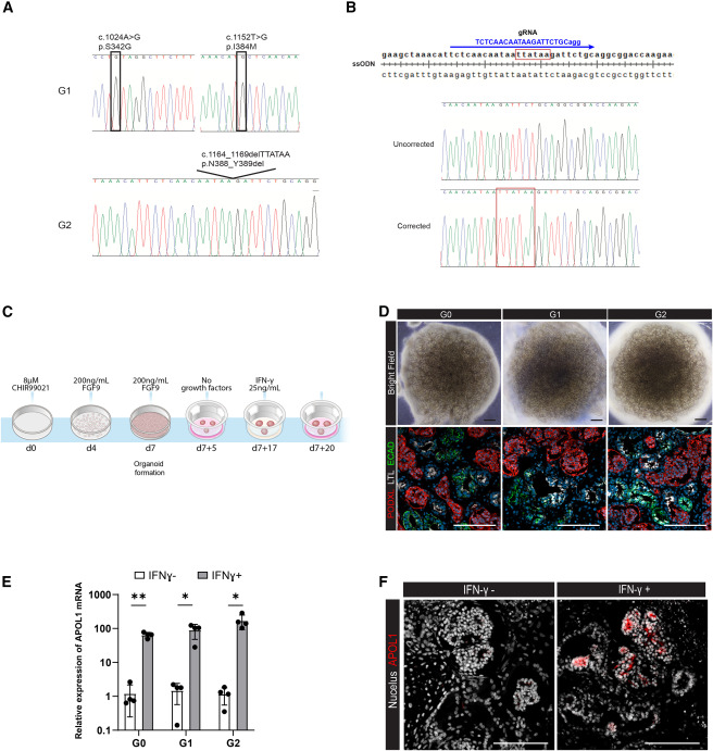
你有没有想过,科学家能在实验室里“种”出一个肾脏的微缩版?这不是科幻片,这项研究中,研究人员从APOL1肾病患者的皮肤活检样本中提取细胞将其“逆转”为诱导多能干细胞(iPSC),随后再诱导它们发育成所谓的“肾脏类器官”。这些微结构虽小,却具备真实肾脏的部分功能,是研究肾脏疾病的理想模型。更妙的是,研究人员还利用基因编辑技术修复了部分类器官中的APOL1突变,构建出了“修复版”与“风险版”的对比系统,从而为精准解析基因功能奠定了基础。
APOL1风险变异:不只是“坏基因”,更是“代谢刺客”
那么,APOL1风险变异究竟是如何“作案”的?研究人员对类器官进行了单细胞转录组分析、免疫荧光成像及空间动态代谢组学检测,结果发现:
(1)发炎是导火索:当用干扰素-γ(IFN-γ)模拟体内炎症环境时,肾小球中的足细胞(也就是肾脏滤过功能的关键执行者)会显著上调APOL1的表达;
(2)能量代谢“掉链子”:风险变异携带者的足细胞中,线粒体功能严重受损;具体表现为:氧化磷酸化和三羧酸循环(TCA)活性显著下降,而糖酵解和缺氧信号却异常活跃;
(3)结构也崩坏:在显微镜下,iPSC来源的风险型足细胞中,线粒体分支变少、长度缩短,形态上就显露出“疲惫不堪”。
换句话说,这些细胞在遇到炎症压力时,不仅无法有效产生能量,还被迫退回到低效的供能模式,仿佛从“高级燃油车”倒退成“老式蒸汽机”。

AMKD患者及同基因G0G0 iPSC细胞系的建立从而生成肾脏类器官
为什么一次感染就可能引爆肾病?
这项研究还揭示了一个关键临床现象:为什么很多APOL1肾病患者是在病毒感染或自身免疫疾病发作后才突然发病?答案正在于炎症与代谢的交叉点。在健康人中,炎症反应是暂时的,但在APOL1风险携带者中,炎症会触发足细胞内APOL1蛋白的过量表达进而导致线粒体功能崩溃。一旦细胞的能量供应跟不上,滤过屏障受损,蛋白质泄漏、肾功能下降便接踵而至。这就像一座城市本来电力充足,结果电厂(线粒体)因突增负荷(炎症)而跳闸,全城顿时陷入黑暗。
未来展望:从“迷你肾”到精准医疗
该研究不仅首次在人类类器官模型中系统揭示了APOL1突变引起线粒体代谢紊乱的机制,也为开发靶向药物提供了全新思路。如果我们能设法“稳住”风险人群足细胞中的线粒体功能,或在炎症爆发时给予代谢支持,或许就能有效延缓甚至阻断肾病的进展。研究者强调道,我们的模型揭示了APOL1肾病早期的代谢重编程过程,这为理解疾病早期病理提供了有力证据。
我们常说基因决定命运,但科学正在教会我们如何改写命运的剧本,借助干细胞与类器官这类“体外生命模拟器”,人类终于有机会窥见APOL1肾病的早期真相—那不是一场突如其来的灾难,而是一场酝酿已久的“能量危机”。也许不久的将来,每一个携带风险基因的人,都不必再为一次感冒或一次感染而提心吊胆。(生物谷Bioon.com)
参考文献:
Heein Song,Sébastien J. Dumas,Gangqi Wang, et al. APOL1 risk variants induce metabolic reprogramming of podocytes in patient-derived kidney organoids. Stem Cell Reports. doi:10.1016/j.stemcr.2025.102650.
版权声明 本网站所有注明“来源:生物谷”或“来源:bioon”的文字、图片和音视频资料,版权均属于生物谷网站所有。非经授权,任何媒体、网站或个人不得转载,否则将追究法律责任。取得书面授权转载时,须注明“来源:生物谷”。其它来源的文章系转载文章,本网所有转载文章系出于传递更多信息之目的,转载内容不代表本站立场。不希望被转载的媒体或个人可与我们联系,我们将立即进行删除处理。