饿到忘记痛?Nature 揭密大脑“疼痛总开关”,饥饿、恐惧竟能天然止痛!
来源:生物谷原创 2025-10-31 09:42
这项研究彻底改变了我们对疼痛的理解:它不再是被动的神经反应,而是大脑可根据生存优先级主动调节的动态过程。
被热锅烫到会瞬间缩手,这是身体的疼痛警报在起作用;可对全球数亿慢性疼痛患者来说,伤口早已愈合,疼痛警报却始终长鸣——仅美国就有近 5000 万人受此折磨,中国患者数量更触目惊心。慢性疼痛不只是 “痛”,更是神经系统的 “失控狂欢”,既难定位又难治疗。
如今,匹兹堡大学团队发表在《Nature》的研究,不仅找到大脑中控制慢性疼痛的 “总开关”,还发现饥饿、恐惧等生存本能能天然 “静音” 疼痛,为疼痛治疗开辟全新路径。
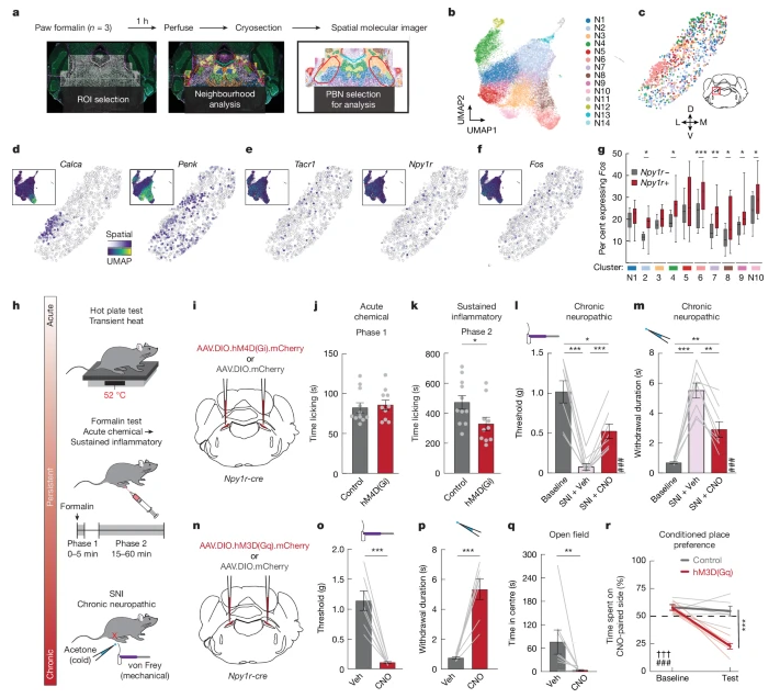
过去,科学家认为疼痛是受伤部位向大脑发送的 “求救信号”,可这项研究颠覆了这一认知:慢性疼痛更像大脑的 “待机故障”——即便伤口愈合,脑干臂旁核(lPBN)中一群表达 Y1 受体(Y1R)的神经元仍会持续活跃,就像汽车熄火后警报器还在响。
研究人员用钙成像技术观察小鼠发现,Y1R 神经元在急性疼痛时会被快速激活,而在炎症、神经损伤等慢性疼痛状态下,它们会进入 “持续怠速” 模式:部分神经元随舔爪等疼痛应对行为脉冲式活跃,另一部分则不受行为影响,始终保持高活性,就像在持续传递 “仍在疼痛” 的信号。更特别的是,这些 Y1R 神经元并非集中成团,而是像 “彩色马赛克” 一样分散在不同功能的神经元集群中,既能接收脊髓传来的疼痛信号,又能向杏仁核、丘脑等情绪和感觉中枢传递信息,这种分布式结构让它们成为调控疼痛的 “枢纽”。
研究的突破口,来自一个人人都可能有过的体验:饿到极致时,连平时明显的疼痛都会变淡。团队顺着这个线索验证发现,不仅饥饿,口渴、面对天敌气味(如狐狸尿提取物 TMT)的恐惧,甚至只是处于曾经历过电击的环境中,都能显著抑制慢性疼痛——24 小时禁食的小鼠,对炎症性疼痛的舔爪时间减少 40%,对神经损伤导致的机械敏感阈值提升近 3 倍;注射脱水剂引发口渴后,小鼠的慢性疼痛反应同样大幅减弱。背后的关键,是大脑会在这些 “紧急生存需求” 下释放神经肽 Y(NPY):NPY 就像一把钥匙,精准结合 Y1R 神经元上的受体,直接抑制其过度活跃,从而暂时 “关闭” 疼痛信号。用药物阻断 Y1R 后,饥饿、恐惧的止痛效果立刻消失,证明这条通路是身体天然的 “疼痛调节器”。
为了确认 Y1R 神经元的核心作用,研究人员做了两组关键实验:给正常小鼠注射药物抑制 Y1R 神经元,原本会因炎症或神经损伤表现出的慢性疼痛行为(如舔爪、回避触碰)显著减轻;反之,用化学遗传技术激活健康小鼠的 Y1R 神经元,即使没有受伤,小鼠也会出现类似慢性疼痛的症状——对轻微触碰过度敏感、主动回避特定环境,甚至表现出焦虑样行为。这说明,Y1R 神经元的活动不仅是疼痛的 “旁观者”,更是慢性疼痛状态的 “驱动者”。

lPBN Y1受体表达神经元或会影响机体的持续和慢性疼痛
更令人兴奋的是,这个发现还解决了疼痛治疗的一大难题:过去医生只能靠患者主观描述判断疼痛程度,而 Y1R 神经元的活跃度可作为客观生物标志物,通过监测其钙信号,就能量化慢性疼痛的严重程度,避免 “病人喊痛、医生无据可依” 的困境。同时,Y1R-NPY 通路也成为全新药物靶点:相比可能成瘾的阿片类药物,针对这条通路的药物能精准抑制慢性疼痛,且不会影响急性疼痛的保护作用(比如仍能对烫伤快速反应)。
此外,研究还为行为疗法提供了神经学依据——运动、冥想能缓解疼痛,或许正是通过调节 NPY 释放,间接抑制了 Y1R 神经元的过度活跃。
这项研究彻底改变了我们对疼痛的理解:它不再是被动的神经反应,而是大脑可根据生存优先级主动调节的动态过程。未来,我们或许能通过 “药物 + 行为干预” 的组合策略,让 Y1R 神经元恢复正常活性——比如用靶向药物增强 NPY 信号,配合规律饮食、正念训练调节身体状态,帮助慢性疼痛患者 “校准” 大脑的疼痛警报。对那些长期被疼痛纠缠的人来说,这不仅是一项科学突破,更是重新掌控生活的希望。(生物谷Bioon.com)
参考文献:
Goldstein, N., Maes, A., Allen, H.N. et al. A parabrachial hub for need-state control of enduring pain. Nature (2025). doi:10.1038/s41586-025-09602-x
版权声明 本网站所有注明“来源:生物谷”或“来源:bioon”的文字、图片和音视频资料,版权均属于生物谷网站所有。非经授权,任何媒体、网站或个人不得转载,否则将追究法律责任。取得书面授权转载时,须注明“来源:生物谷”。其它来源的文章系转载文章,本网所有转载文章系出于传递更多信息之目的,转载内容不代表本站立场。不希望被转载的媒体或个人可与我们联系,我们将立即进行删除处理。