长寿为什么能“遗传”?Science最新:溶酶体发出的表观遗传信号,可通过组蛋白传给四代
来源:生物谷 2025-09-30 09:29
研究证明,组蛋白可以携带表观遗传信号在细胞间“旅行”——从肠道体细胞到生殖细胞,再传递给后代。
霍华德-休斯医学研究所珍妮莉亚研究园区的 Meng Wang 团队在《科学》杂志发表的最新研究中,揭开了长寿跨代传递的神秘机制:通过调控秀丽隐杆线虫溶酶体中的关键分子,不仅能让线虫自身寿命延长高达 60%,这种长寿特质还能通过表观遗传方式传递给后代,甚至持续到第四代(T4)。更关键的是,这一过程不依赖 DNA 序列改变,而是通过组蛋白从体细胞到生殖细胞的 “跨界运输” 实现的。

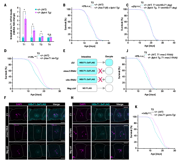
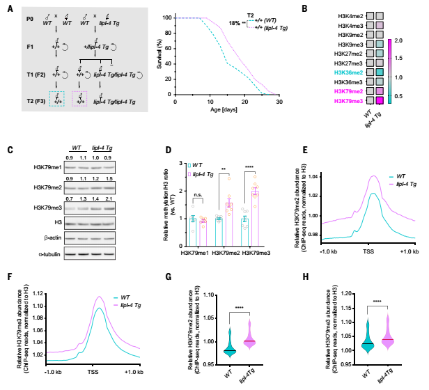
研究团队最初发现,在肠道中过表达溶酶体酸性脂肪酶 LIPL-4(一种能促进溶酶体脂解的关键酶)的转基因线虫(lipl-4 Tg),寿命显著延长。当他们将这种长寿线虫与野生型线虫杂交,清除转基因的直接影响后,意外观察到:即使是第三代(F3),即(T2)代的野生型后代,其寿命仍比普通野生型线虫长 18%(图 1A)。这意味着,LIPL-4 诱导的长寿效应并非局限于个体本身,而是以某种 “记忆” 形式传递给了子代。
为找到这种 “记忆” 的载体,团队聚焦表观遗传变化——这类不改变 DNA 序列、却能调控基因表达的化学修饰。通过对比 lipl-4 Tg 线虫与野生型线虫的组蛋白修饰水平,他们发现:长寿线虫体内组蛋白 H3 第 79 位赖氨酸的二甲基化(H3K79me2)和三甲基化(H3K79me3)水平显著升高,而其他常见组蛋白修饰(如 H3K4me3、H3K9me2)并无明显变化(图 1B-D)。进一步的染色质免疫共沉淀测序(ChIP-seq)显示,H3K79me2/me3 的升高广泛分布在基因组中,尤其集中在基因转录起始位点(TSS)上下游 1kb 区域(图 1E-H),提示这种修饰可能通过激活特定基因表达调控长寿。
图1:溶酶体脂肪分解导致寿命和H3K79甲基化的跨代遗传
深入分析后,团队锁定了一个关键靶基因——his-71,它编码组蛋白变体 H3.3。与普通组蛋白 H3 不同,H3.3 无需依赖 DNA 复制就能整合到染色质中,且更容易发生 K79 位甲基化。在 lipl-4 Tg 线虫的肠道中,his-71 的转录水平显著上调,而其他 H3.3 家族基因(如 his-69、his-70)或 canonical H3 基因的表达则无明显变化。更重要的是,当敲除所有 H3.3 变体或单独敲除 his-71 后,lipl-4 Tg 线虫的寿命延长效应几乎完全消失(从 +35% 降至 -1%,从 +53% 降至 +13%),而敲除其他 H3.3 基因则无此影响。这表明,H3.3 变体 HIS-71 是溶酶体脂解与长寿之间的关键纽带。
揭示遗传机制
那么,肠道中产生的 HIS-71 如何影响生殖细胞,进而传递给后代?
通过构建肠道特异性表达 FLAG 标签 HIS-71 的转基因线虫,团队用免疫荧光技术观察到:肠道合成的 HIS-71::3×FLAG 能通过卵黄蛋白(vitellogenins)和其受体 RME-2 的运输系统,进入生殖细胞的卵母细胞中。当用 RNAi 干扰 rme-2 或卵黄蛋白基因时,卵母细胞中的 HIS-71 信号显著减弱,甚至消失;同时,HIS-71 从肠道到生殖细胞的运输被阻断后,lipl-4 Tg 线虫的长寿效应也无法传递给子代。这证明,HIS-71 的 “跨界运输” 是长寿跨代传递的核心步骤——它像一位 “信使”,将体细胞中溶酶体激活的信号带入生殖细胞,为后代的长寿埋下 “伏笔”。
生殖细胞中的 HIS-71 还需要进一步修饰才能发挥作用。团队发现,秀丽隐杆线虫生殖细胞中特有的组蛋白甲基转移酶 DOT-1.3(H3K79 甲基化的关键催化酶),在这一过程中不可或缺。DOT-1.3 仅在生殖细胞中表达,当通过 RNAi 特异性敲低生殖细胞中的 dot-1.3 时,lipl-4 Tg 线虫的寿命延长效应减少约 30%,且 H3K79me2/me3 水平显著下降;反之,在生殖细胞中过表达 dot-1.3,不仅能直接延长线虫寿命,其后代(T2代)的寿命也延长 16%。更关键的是,若将 HIS-71 的第 79 位赖氨酸突变为无法甲基化的丙氨酸(HIS-71 (K79A)),即使在生殖细胞中过表达,也只能让寿命延长 9%,远低于野生型 HIS-71 的 20% 以上延长效果。这说明,DOT-1.3 介导的 HIS-71 K79 甲基化,是长寿信号在生殖细胞中 “生效” 并跨代传递的关键环节。


图2:肠道His-71及其向生殖系的转运有助于跨代长寿
值得注意的是,这种溶酶体-表观遗传调控通路并非仅由 LIPL-4 激活,还广泛参与其他长寿相关的代谢信号。例如,当敲低 raga-1(编码调控溶酶体 mTORC1 活性的关键蛋白,mTORC1 抑制是已知的长寿机制)时,线虫体内 his-71 的转录同样上调,H3K79me2 水平升高,且这种长寿效应也能传递给子代——而敲除 his-71 或 dot-1.3 后,raga-1 敲低带来的长寿效应就会消失。类似地,将 AMPK(一种能量感知蛋白)锚定到溶酶体上(aak-2 lyso-Tg)激活其功能,也能通过上调 his-71 和 H3K79 甲基化,让长寿效应传递给子代。
更贴近生理场景的是,团队发现禁食也能激活这一通路。当线虫在 L1 幼虫期经历 6 天饥饿后,其成年后的寿命延长 19%;而在 his-71 或 dot-1.3 敲除的线虫中,这种 “饥饿诱导的长寿” 几乎完全消失。进一步研究显示,禁食会诱导 lipl-4 的转录上调,进而激活 his-71 表达和 H3K79 甲基化——若敲除 lipl-4,禁食就无法再诱导 his-71 上调。这表明,溶酶体通过表观遗传调控跨代长寿的机制,可能是生物应对环境压力(如饥饿)、传递生存优势的进化策略。
“人们过去认为遗传信息只存在于细胞核的 DNA 中,但我们的研究证明,组蛋白可以携带表观遗传信号在细胞间‘旅行’—— 从肠道体细胞到生殖细胞,再传递给后代,”Meng Wang 总结道,“这不仅解释了长寿如何跨代传递,更为理解环境压力(如营养不良、代谢变化)的跨代效应提供了全新机制。” 未来,这一发现可能为抗衰老研究提供新方向:通过调控溶酶体功能或 H3K79 甲基化,或许能在不改变基因的前提下,帮助生物获得更持久的健康与长寿优势。(生物谷Bioon.com)
参考文献:
Qinghao Zhang et al, Lysosomes signal through the epigenome to regulate longevity across generations, Science (2025). DOI: 10.1126/science.adn8754.
版权声明 本网站所有注明“来源:生物谷”或“来源:bioon”的文字、图片和音视频资料,版权均属于生物谷网站所有。非经授权,任何媒体、网站或个人不得转载,否则将追究法律责任。取得书面授权转载时,须注明“来源:生物谷”。其它来源的文章系转载文章,本网所有转载文章系出于传递更多信息之目的,转载内容不代表本站立场。不希望被转载的媒体或个人可与我们联系,我们将立即进行删除处理。
