肺变硬了能测出来吗?Biomaterials新研究用iPS细胞类器官模拟肺纤维化,实现力学定量评估
来源:生物谷原创 2026-03-19 16:30
本研究构建了一种结合人源肺腺泡样类器官与动态力学加载装置的新型体外平台,通过光学相干断层扫描实时监测类器官容积与顺应性,成功模拟肺纤维化中的机械僵直变化,并评估了抗纤维化药物的疗效。

肺纤维化患者的痛苦,很大程度上源于肺部逐渐失去弹性。每一次呼吸,都像是在跟一块变硬的“海绵”较劲。这种力学特性的改变,医学上称为顺应性下降,是诊断和评估肺纤维化进展的关键指标。但长期以来,如何在体外模型中复现并测量这种三维动态的力学变化,一直是个技术难题。
近日发表在Biomaterials上的一项研究,可能为这个问题提供了一个解决方案。东京大学的研究团队开发了一个名为DENIRO的动态体外平台,将人诱导多能干细胞来源的肺类器官与微流控技术、光学相干断层扫描相结合,实现了对类器官容积和顺应性的实时定量测量。

先说这项研究的核心成果:他们建立了一个能够“呼吸”的肺类器官模型。研究人员通过优化培养方法,将人iPS细胞来源的肺祖细胞与胎儿肺成纤维细胞共培养,生成了具有连通内腔结构的肺腺泡样类器官。这种类器官的直径可达1毫米左右,结构更接近真实的人体肺腺泡。

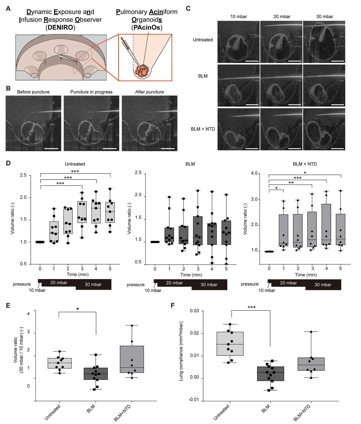
图1. 肺腺泡样类器官与DENIRO系统复现肺泡结构与疾病表型概览
为了让类器官动起来,团队设计了一个名为DENIRO的培养装置。这个装置有一个特别的设计:带有一条狭缝,研究人员可以在OCT实时成像的引导下,将微玻璃毛细管精准插入类器官的内腔,建立直接的腔内通路。
OCT在这里发挥了关键作用。通过这种技术,研究人员可以像给类器官做CT扫描一样,在不破坏样本的情况下获取三维结构数据,计算出精确的容积。通过对不同切片间隔的计算误差分析,他们确定以100微米为间隔进行体积计算,相对误差可以控制在1%以内。
接下来,他们给这个系统施加了压力。研究人员通过插入内腔的毛细管,对类器官施加阶梯式增加的压力,并用OCT实时记录容积变化。通过计算压力容积曲线,就可以得出类器官的顺应性,这个指标在临床上用于评估肺的弹性,在纤维化患者身上会显著降低。
验证这个模型的价值,要看它能否模拟疾病状态。研究人员用博来霉素处理类器官,这是经典的致纤维化药物。结果很明确:博来霉素处理后的类器官在形态上明显缩小,OCT定量分析显示体积显著减小。更关键的是力学指标的变化:在压力加载实验中,博来霉素组的类器官扩张幅度很小,计算出的顺应性值较对照组显著降低。这意味着,这些类器官确实变硬了,模拟了纤维化肺的力学特征。

图2:利用OCT对肺腺泡样类器官进行三维结构定量评估

图3:肺腺泡样类器官在压力加载下的扩张与顺应性测量
模型建好了,能用来测药吗?研究人员将临床常用的抗纤维化药物尼达尼布加入博来霉素处理组,观察效果。
结果显示,尼达尼布对类器官的形态萎缩有部分缓解作用。在基因层面,博来霉素诱导的部分纤维化相关基因表达升高被抑制。但在关键的力学指标上,尼达尼布组的平均顺应性数值虽然从0.0019回升至0.0074 mm³/mbar,但统计学上未达到显著改善。这个结果与临床观察一致:尼达尼布主要作用是延缓疾病进展,而不是逆转已经形成的纤维化僵硬。

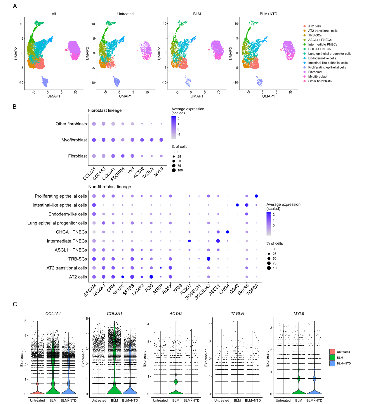
图4:各处理条件下肺腺泡样类器官的单细胞转录组图谱
单细胞测序分析进一步揭示了细胞层面的变化。博来霉素处理后,成纤维细胞及肌成纤维细胞亚群中,与细胞外基质沉积和收缩性相关的基因如COL1A1、ACTA2表达上调,而尼达尼布处理在一定程度上抑制了这些改变。
从临床应用的角度看,这套系统的价值在于把抽象的“肺变硬”变成了可测量、可量化的数据。过去评估抗纤维化药物,主要看细胞层面的分子标记;现在,可以直接观察器官层面的力学响应。这种从分子到器官的跨越,为药物筛选和机制研究提供了一个新的维度。
当然,这个模型还需要进一步完善。比如目前主要含有肺泡二型上皮细胞,缺少在肺扩张中起关键作用的一型上皮细胞;也没有纳入在纤维化发病机制中扮演重要角色的免疫细胞如巨噬细胞。但这项研究展示的技术路径,已经为体外模拟呼吸系统力学特性提供了一个可行的解决方案。未来,如果能加入更多细胞类型,这套系统或许可以用于模拟呼吸机相关肺损伤、测试吸入性药物,甚至用患者来源的iPS细胞做个性化药物筛选。(生物谷Bioon.com)
参考文献:
Ikeo S, Tani Y, Sawayama J, Nagata S, Choi H, Suzuki T, Ito S, Nagamoto T, Yamamoto Y, Takeuchi S. Dynamic in vitro platform for mechanical profiling of human pulmonary aciniform organoids via intraluminal access. Biomaterials. 2026 Feb 26;331:124094. doi: 10.1016/j.biomaterials.2026.124094.
版权声明 本网站所有注明“来源:生物谷”或“来源:bioon”的文字、图片和音视频资料,版权均属于生物谷网站所有。非经授权,任何媒体、网站或个人不得转载,否则将追究法律责任。取得书面授权转载时,须注明“来源:生物谷”。其它来源的文章系转载文章,本网所有转载文章系出于传递更多信息之目的,转载内容不代表本站立场。不希望被转载的媒体或个人可与我们联系,我们将立即进行删除处理。