打开APP

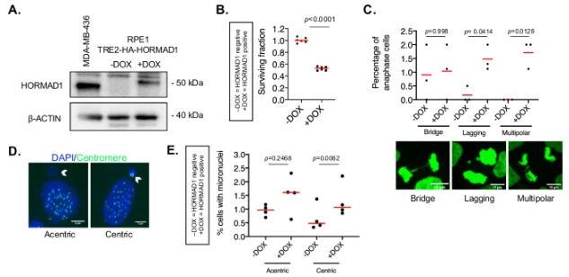
Nat Commun:"生殖基因"HORMAD1意外激活成三阴性乳腺癌新弱点,靶向抑制剂初显成效

来自伦敦癌症研究所乳腺癌Now托比罗宾斯研究中心和伦敦国王学院乳腺癌Now研究单元的科学家们,发现了一种与HORMAD1基因相关的新弱点,并找到了一种靶向它的方法。

2026-04-01

1/Cγ2选择决定γδ T细胞杀伤或修复命运

该研究提出,使用 Cγ1 或 Cγ2 对激活的调节会导致γδ T 细胞表型和克隆扩增在其整个生命周期中的差异,为人类γδ T 细胞提供了另一个“调节旋钮”来调节其功能。

2026-03-02

Sci Adv:卵巢癌竟“雇佣”正常细胞为自己开路,fascin-1 成关键靶点

来自日本名古屋大学等机构的科学家们通过研究揭示了关键机制:原来癌细胞并非孤军奋战,它们竟“招募”了腹腔中的正常细胞—间皮细胞,组成“混合军团”为其侵袭开路。

2026-02-18

Nature:崔志成等人首次拍摄细胞“生长开关”启动全程:mTORC1在溶酶体膜经历精密装配,整合双信号

该研究用RHEB、RAGs和Regulator重组了mTORC1在细胞膜上的活化。冷冻电子显微镜显示RAPTOR和mTOR直接与膜相互作用。

2026-01-24

Cell Rep:非催化型PTPRZ1调控胶质母细胞瘤侵袭新机制

本研究通过自主构建的人源类器官肿瘤移植系统,证实肿瘤微环境中的PTPRZ1以非催化方式驱动胶质母细胞瘤间充质转化及肿瘤微管延伸,为该恶性脑癌提供全新治疗靶点与实验模型。

2026-02-03

J Hepatol:中国科技大学尹大龙等揭示IFRD1的多面角色,助力肝脏再生

该发现将IFRD1定义为肝再生的关键免疫代谢调节因子,介导肝细胞代谢控制至巨噬细胞驱动的再生反应,并支持靶向IFRD1以增强肝病再生能力的治疗潜力。

2026-03-26

同济江华 / 李宇飞团队 HDAC1 纳米囊泡微针双通路促毛发生长

该研究通过生物工程与递送系统创新融合,阐明了 HDAC1 在 AGA 发病中的关键作用,构建了兼具靶向性、微创性和长效性的新型治疗平台。

2026-01-10

研究揭示GCN1-GCN2作为核心哨兵传递胁迫信号

GCN2信号的启动需要二核糖体传感器GCN1, GCN1以碰撞依赖的方式将GCN2招募到核糖体中,其中GCN2通过关键的核糖体相互作用被激活,并稳定地与碰撞核糖体相关联。

2026-01-05

Autophagy:中山大学李民团队揭示核心自噬E1酶ATG7的双重作用

该研究证明,蛋白质ATG8化完全依赖于ATG4、ATG3和ATG7。作者发现核心巨自噬/自噬E1酶ATG7具有双重功能:它不仅是蛋白质ATG8化所必需的E1酶,同时也是关键底物。

2026-01-01

不同区域星形胶质细胞显现不同功能:明星分子CCN1起重要作用

该研究结果表明,环境特异性提示形成了区域不同的LRA反应状态,并具有功能适应,协调了神经修复背后的多细胞过程并影响疾病结果。

2025-12-25