打开APP

Cell:大脑中缝背核神经元是"幕后推手",IL-1β 信号解锁行为密码

免疫系统分泌的细胞因子白细胞介素-1β(IL-1β),会精准结合大脑中缝背核(DRN)神经元上的 IL-1R1 受体,激活其与中间外侧隔膜(LSI)的神经连接,从而主动抑制社交行为。

2025-11-29

科学家发现,高脂饮食让肺先天免疫细胞积累饱和脂肪酸,激活NLRP3炎症小体分泌IL-1β,促进炎症

高脂饮食会让肺部RTM积累饱和脂肪酸,尤其是硬脂酸,激活NLRP3炎症小体,通过分泌白介素(IL)-1β,促进炎症反应。

2025-09-15

Nature Immunology封面论文:慢性乙肝治疗新靶点——IL27

在这项新研究中,研究团队生成了 HBV 特异性 CD4⁺ T 细胞受体转基因小鼠,以表明 CD4⁺ 效应 T 细胞能够预防和逆转肝细胞启动所诱导的 CD8⁺ T 细胞功能障碍。

2025-08-22

研究发现,癌细胞发生坏死性凋亡后,仍可通过释放IL-1α抑制抗肿瘤免疫

在化疗等原因导致的坏死性凋亡发生过程中,癌细胞会通过释放IL-1α募集免疫抑制性中性粒细胞和巨噬细胞,在自己死后仍能导致肿瘤微环境的免疫抑制,因此抑制IL-1α也就成为了与现有治疗协同增效的手段。

2024-12-03

Cell:IL-25诱导的记忆2型固有淋巴细胞,强化黏膜免疫

在这项研究中,研究团队从小肠组织响应蠕虫感染相关进化选择压力的角度切入(旨在降低组织损伤的进化约束),重点解析以宿主保护为导向的适应性通路,而非病理性代偿机制。

2025-09-11

Sci Immunol:IL-12 mRNA-LNP佐剂让免疫效力“起飞”

来自宾夕法尼亚大学等机构的科学家们通过研究探索了IL-12 mRNA-LNP作为一种新型佐剂在增强mRNA疫苗诱导的CD8 T细胞反应中的潜力,这一发现为疫苗研发提供了新的思路。

2025-06-12

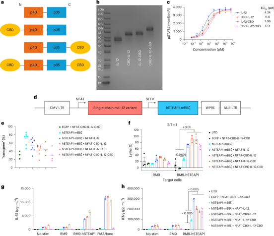
Nature子刊:局部IL-12递送增强CAR-T细胞在实体肿瘤中的安全性

STEAP1 CAR-T细胞分泌的胶原结合型IL-12能够将细胞因子活性局部化,增强先天性和适应性抗肿瘤免疫反应,并在小鼠前列腺癌模型中减少了肝脏和脱靶T细胞毒性。

2025-10-29

Nat Commun:未成熟的中性粒细胞在感染期间通过产生IL-10来帮助控制炎症

研究人员还发现了一种仅表达于未成熟中性粒细胞的支架蛋白Ahnak。在IFN-γ刺激下,这些中性粒细胞通过Ahnak下调趋化因子受体CXCR4的表达,从而得以从骨髓释放。

2025-08-31

Nature子刊:IL-10-mRNA 纳米颗粒,重编程肿瘤免疫,提高癌症免疫治疗效果并防止复发

该研究通过 IL-10-mRNA 纳米颗粒(IL-10-mRNA@NP)对肿瘤免疫进行系统性重编程,联合免疫检查点阻断(ICB)治疗,显著提高了癌症免疫治疗效果,还诱导了持久的抗肿瘤免疫记忆。

2025-08-19

暨南大学最新Cell子刊:靶向IL-17C,治疗子宫内膜异位症相关卵巢癌

该研究揭示了 IL-17C 信号是子宫内膜异位症癌变的驱动因素,并提出了 IL-17C/IL-17RE 可作为子宫内膜异位症相关卵巢癌(EAOC)的有前景的治疗新靶点。

2025-11-25