打开APP

PD-(L)1角逐新战场

从PD-1的最初发现到如今的临床广泛应用,这一靶点的发展历程充分诠释了基础科学发现的巨大价值。更令人兴奋的是,PD-(L)1靶点的创新潜力远未触及天花板。

2025-09-22

Mol Cancer:中山大学李宁宁/姜友恒/王涛发现GREM1的旁分泌-自分泌通路通过 ACVR1C促进结直肠癌的转移

该研究不仅揭示了肿瘤在转移过程中由旁分泌依赖向信号自主转变的关键机制,也为靶向肿瘤转移提供了新的潜在干预靶点。

2026-02-12

Chem Biol Interact新突破:HDAC1抑制剂ZJH-1“精准绞杀”前列腺癌,去势抵抗患者终于等来了新曙光

新型选择性HDAC1抑制剂ZJH-1通过调控细胞周期、诱导凋亡及靶向HSP90AA1信号轴,在体外和体内均展现强效抗前列腺癌活性且安全性良好,为去势抵抗性前列腺癌提供潜在治疗新方案。

2025-10-21

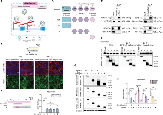
PLoS Pathog:Netrin-1破坏HBV的附着和内化,提供新的治疗途径

研究揭示了Netrin-1此前未被认识的作用,即通过干扰病毒附着和内化来阻断乙型肝炎病毒进入肝细胞。

2026-01-02

上海药物所柳红/李佳/黄河等破解白血病耐药新策略:新靶向药虽强却会引发肿瘤“反弹”,巧用老药“援军”拦截,实现1+1>2疗效

该研究开发了 DC551040,这是一种高效、选择性且不可逆的 LSD1 抑制剂,在 I 期 AML 临床试验(CTR20222026)中具有良好的耐受性。

2026-03-27

Nature Aging:宋默识团队发现延缓心脏衰老的新靶点——LINE-1

该研究表明,LINE-1 通过激活 cGAS-STING 通路成为心脏衰老的驱动因素,这凸显了 LINE-1 及其下游效应因子是治疗年龄相关心脏功能障碍的潜在靶点。

2026-01-27

哈尔滨工业大学高明辉发现TrxR1稳定KEAP1促NRF2降解,下调GPX4增强癌细胞死亡敏感性

本研究揭示了TrxR1在促进铁死亡中的关键作用,并提示其可作为潜在的生物标志物,用于指导特定癌症中未来铁死亡诱导疗法的应用。

2026-03-09

中国科学家首次把“血瘀肝郁”讲成国际语言:当归红花1:1配伍降血糖、护视网膜、抗抑郁,一举斩断高糖-炎症-抑郁恶性循环!

该研究以多组学证据阐明ACHP“养血活血、疏郁明目”的现代科学内涵:其化学组分协同作用于微生物-代谢-炎症网络,重建肠-眼-脑轴稳态,为DR合并抑郁提供兼顾“视功能”与“情绪认知”的全新干预策略。

2025-12-31