打开APP

5 大核心技术,揭开单克隆抗体的研发密码

单克隆抗体作为生物制药的重要品类,已有超百种获批用于临床治疗。

2025-12-01

Cell:新研究发现蛋白CUL5可清除有毒性的tau蛋白团块

"这是我们首次能够筛选人类神经元中决定其对tau蛋白耐受力的基因,"Kampmann说。"我们希望CUL5能成为针对痴呆症药物发现的众多新靶点中的第一个。"

2026-02-10

BMJ子刊:每天几杯咖啡,延长端粒长度,减缓生物学衰老5

每天饮用不超过 4 杯咖啡与更长的端粒有关,相当于减缓了生物学衰老速度五年。而每天饮用 5 杯及以上咖啡则没有益处,甚至可能造成细胞损伤。

2025-12-08

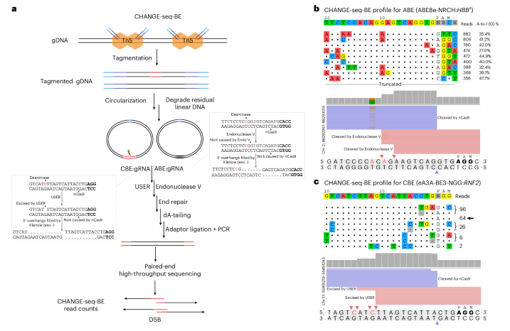
Nat Biotechnol:基因“精准排雷”——新方法以5%的成本揪出基因编辑的“脱靶暗箭”

研究人员的巧思在于发明了一种让被编辑过的DNA自己“举手报告”的方法—CHANGE-seq-BE。

2026-01-05

皮肤科医生推荐的5种「养肤维生素」

很多人花大价钱买护肤品,却忽略了最基础的“内调”——

2026-01-04

J Appl Physiol:穿上“热力裤”,血压降5点!科学家发现懒人降压新疗法

来自北德克萨斯大学健康科学中心等机构的科学家们通过研究提出了一套令人耳目一新的解决方案,即每天穿着特制加热裤坐一小时,八周后血压显著下降且血管功能改善。

2025-11-12

Adv Sci解锁喂养密码,miR-125a-5p让棕色脂肪终身燃脂

纯母乳喂养通过母乳外泌体中的miR-125a-5p靶向HIF1AN激活AMPK/α-酮戊二酸轴,在棕色脂肪形成持久产热记忆,为后代提供长期代谢保护。

2026-01-21

素食降低 5 种癌症风险,却让这种癌风险翻倍?

结果表明,非肉类饮食与某些癌症的风险降低有关,尽管并非所有癌症,这突显了癌症类型之间以及不同饮食模式作用的重要差异。

2026-02-28

林浩添团队自主研发5G机器人完成远程微米级手术

此次手术不仅标志着全球首例远程视网膜下注射的成功实施,也是中山大学中山眼科中心科技援疆的重要实践成果。

2025-11-12