大脑 “奖赏关联” 的幕后调音师!Nat Commun 揭秘KCC2蛋白如何调控学习与成瘾风险
来源:生物谷原创 2025-12-23 12:22
来自乔治城大学医学中心等机构的科学家们通过研究揭示了其中关键的一环,他们发现,一种名为KCC2的蛋白质竟在无形中调控着我们如何将环境信号与奖励联系起来。
你是否曾纳闷,为什么早晨的一杯咖啡总让人忍不住想点支烟?或是为何听到某个特定铃声就下意识摸手机?这些看似简单的习惯背后,其实隐藏着大脑学习与奖赏机制的精妙运作。
近日,一篇发表在国际杂志Nature Communications上题为“Dynamic changes in chloride homeostasis coordinate midbrain inhibitory network activity during reward learning”的研究报告中,来自乔治城大学医学中心等机构的科学家们通过研究揭示了其中关键的一环,他们发现,一种名为KCC2的蛋白质竟在无形中调控着我们如何将环境信号与奖励联系起来。

研究者表示,在中脑抑制性GABA神经元中,KCC2的表达下调会打破氯离子稳态,进而增强多巴胺神经元对奖励相关信号的响应。简单说,就是大脑里有个“调音师”(KCC2),它一“偷懒”,我们就更容易形成强烈的奖赏关联—无论那是健康的甜头,还是成瘾的诱因。
当学习遇上神经协调:从分子到行为的科学解密
我们生活在一个充满提示的世界:手机通知音、咖啡香气、傍晚的夕阳,大脑不断学习哪些信号值得关注,哪些可以忽略。这种“关联学习”能力帮助我们适应环境,但也可能埋下隐患。据统计,全球约13%的成人吸烟,5%左右的人群有酒精使用障碍,行为成瘾如手机依赖比例亦逐年上升,这些行为多与“线索-奖赏”关联的异常强化有关—就像老烟民一喝咖啡就想抽烟,大脑已然把二者牢牢绑定。
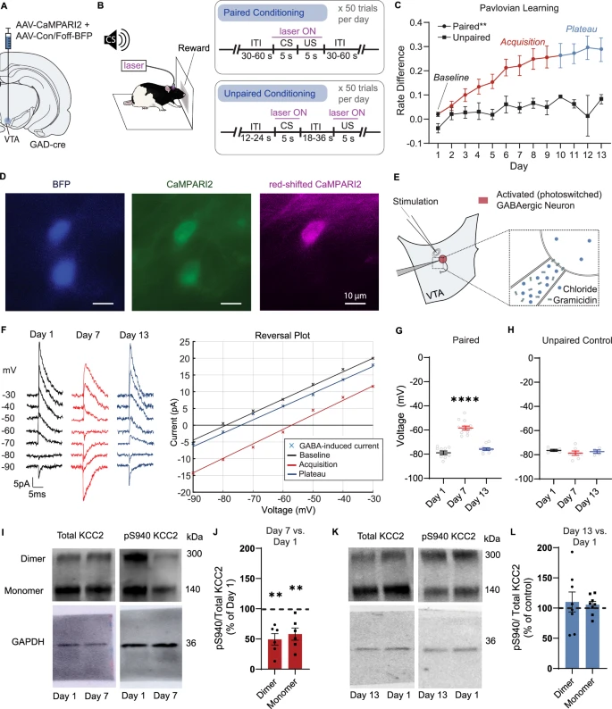
以往研究多聚焦于多巴胺神经元在关联学习中的作用,却较少关注上游的调控枢纽,而这项研究中,研究人员将目光投向了中脑GABA神经元,它们是多巴胺神经元的主要抑制性输入来源。研究人员通过大鼠实验发现,在学习的关键阶段,这些神经元中的钾氯共转运蛋白KCC2表达会下降,导致细胞内氯离子浓度升高从而减弱抑制效果,让多巴胺神经元更易被激活。
更巧妙的是,这种变化并非全局性,而是特异性地影响指向伏隔核的侧向中脑-伏隔多巴胺通路。研究人员在经典巴甫洛夫条件反射实验(声音提示后给予糖块)中观察到,KCC2下调期间,GABA神经元之间同步性增强,多巴胺神经元对奖励及相关线索的反应也显著提升。相反,若在学习过程中增强KCC2功能,则会减少神经同步、削弱多巴胺信号,甚至阻止线索-奖赏关联的形成。

学习依赖性KCC2下调改变了VTA GABA神经元的EGABA
“团队协作”的神经元:同步放电让学习更高效
研究者Joyce Woo博士指出,我们结合电生理、药理学、光纤光度测定、行为学、计算建模和分子分析等多种手段,发现神经元不仅会改变自身活动,还会“团队协作”,当它们同步放电时,信息传递效率大幅提升。这种“神经合唱”现象或许解释了为何某些关联记忆如此深刻。短暂的、同步的多巴胺爆发,像大脑内部的“高亮标记”,为重要经历快速赋值。研究还尝试了药物干预:苯二氮䓬类药物(如地西泮)可通过影响KCC2表达与神经元活动同步性,调节学习过程。这为成瘾治疗提供了新思路—若能精准调控特定通路的KCC2功能,或可阻断不良关联的形成。
从大鼠到人:为何这项研究值得关注?
研究人员在行为实验中选择大鼠而非小鼠,正是因为大鼠在执行较长期或复杂任务时表现更稳定,为研究提供了可靠数据基础。尽管实验对象是动物,其揭示的机制却高度保守,直指人脑学习与成瘾的共同通路。
这些发现不仅限于基础学习研究,其展示了大脑调节神经元通讯的新方式,而这种通讯在多种脑疾病中可能出现异常,研究人员希望通过预先防止这些干扰,或在通讯受损时修复它,为广泛脑疾病开发更好的疗法。该研究为理解成瘾、强迫行为及创伤后应激等疾病提供了分子与环路层面的解释。未来,针对KCC2的靶向干预或可帮助患者“重置”不良关联,恢复健康的学习灵活性。当然,从实验室到临床还有长路要走,但每一次对大脑学习密码的解读,都让我们离战胜成瘾与精神障碍更近一步。
下次当你因某个线索产生冲动时,也许可以默默感谢——或“责怪”,大脑中那些正在同步合唱的神经元,以及那位悄悄“调音”的KCC2蛋白。(生物谷Bioon.com)
参考文献:
Woo, J., Uprety, A., Reid, D.J. et al. Dynamic changes in chloride homeostasis coordinate midbrain inhibitory network activity during reward learning. Nat Commun 16, 10903 (2025). doi:10.1038/s41467-025-66838-x
版权声明 本网站所有注明“来源:生物谷”或“来源:bioon”的文字、图片和音视频资料,版权均属于生物谷网站所有。非经授权,任何媒体、网站或个人不得转载,否则将追究法律责任。取得书面授权转载时,须注明“来源:生物谷”。其它来源的文章系转载文章,本网所有转载文章系出于传递更多信息之目的,转载内容不代表本站立场。不希望被转载的媒体或个人可与我们联系,我们将立即进行删除处理。