造血干祖细胞扩增难题破解!Biofabrication:GelMA-P-T水凝胶3D体系精准调控ROS,使造血干祖细胞扩增效率大大提升
来源:生物谷原创 2025-11-26 14:02
本研究研发的GelMA-P-T复合水凝胶3D仿生培养体系,通过清除活性氧、改善线粒体功能,显著增强鼠和人造血干祖细胞自我更新与扩增能力,为临床移植及骨髓类器官技术提供新方向。
造血干祖细胞移植是治愈白血病、再生障碍性贫血等血液系统疾病的核心手段,但这类细胞体外扩增效率低、功能易流失的问题,长期制约着临床应用落地。传统二维培养无法复刻骨髓内复杂的造血微环境,常导致细胞内活性氧过量蓄积,进而诱发分化程序激活,大幅降低细胞临床应用价值。
近日,Biofabrication刊发的一项研究Engineering an organoid culture system for enhanced murine and human hematopoietic stem and progenitor cell self-renewal and expansion成功破解了这一行业痛点,该研究由北京放射医学研究所联合河北大学、安徽医科大学科研团队共同完成,其核心创新在于构建了基于新型复合水凝胶的三维仿生培养体系。

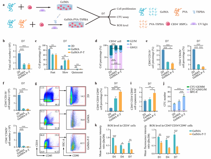
研究团队通过交联明胶甲基丙烯酰酯(GelMA)与具备活性氧清除活性的PVA-TSPBA,成功合成GelMA-PVA-TSPBA(简称GelMA-P-T)复合水凝胶。该材料展现出优异的生物相容性,不仅能维持稳定形态且无明显细胞毒性,更可高效清除培养环境中的活性氧以降低细胞氧化应激水平,同时为基质细胞与造血干祖细胞的黏附生长提供适宜支撑。在小鼠骨髓来源Kit+造血干祖细胞的培养实验中,GelMA-P-T组的表现显著优于二维培养和单纯GelMA水凝胶组。数据显示,该组细胞内活性氧水平明显下调,CD45+Sca-1+Kit+CD201+造血干祖细胞的比例和数量均实现大幅提升,集落形成能力也更为突出。

图1:GelMA-P-T水凝胶的构建过程及其对造血干祖细胞自我更新与扩增的作用机制
当研究人员在GelMA-P-T水凝胶中引入HS-5、HUAECs、hFOB1.19等造血微环境相关细胞后,鼠造血干祖细胞的扩增倍数达到45.64倍,这一数值远超GelMA水凝胶组的2.26倍。后续移植实验进一步证实,经该体系扩增的造血干祖细胞在致死剂量照射小鼠体内的造血重建能力更强,其在外周血、脾脏、胸腺及骨髓中的供体嵌合率均呈现显著优势。

图2:GelMA-P-T水凝胶的构建及其对HS-5细胞生长的影响
在人胚胎干细胞衍生的CD34+造血干祖细胞培养体系中,GelMA-P-T水凝胶的优势同样得到充分验证。该体系能够有效抑制造血干祖细胞向髓系、巨核系和红系的分化进程,同时显著提高CD45+CD34+CD90+造血干祖细胞的比例和扩增倍数,其集落形成数量也远高于二维培养和单纯GelMA水凝胶组。在加入造血微环境细胞后,人造血干祖细胞的扩增倍数达到18倍,且细胞内活性氧持续维持在低水平状态,线粒体质量与功能得到明显改善,ATP合成量同步增加,为细胞自我更新提供了充足的能量保障。

图3:GelMA-P-T水凝胶对人胚胎干细胞来源造血干祖细胞的体外功能影响
机制探索层面,转录组分析结果揭示了GelMA-P-T体系的作用原理。该体系主要通过抑制活性氧相关信号通路,上调FoxO信号通路、细胞氧化解毒及细胞氧化还原稳态相关基因集的表达,同时激活Wnt、Notch、BMP等与造血干祖细胞维持密切相关的信号通路,显著增强ESAM、ANGPT1、ITGA6等干细胞自我更新相关基因的表达水平,最终实现造血干祖细胞功能的维持与高效扩增。

图4:GelMA-P-T增强造血干祖细胞自我更新的机制生物信息学分析
这项研究成功构建了兼具功能性与仿生特性的GelMA-P-T复合水凝胶三维培养体系,通过精准调控氧化应激水平、改善线粒体功能并靶向调控关键信号通路,实现了鼠和人造血干祖细胞自我更新能力与体外扩增效率的同步提升,同时有效抑制细胞异常分化。该技术不仅为造血干细胞移植疗法的临床转化提供了关键技术支撑,更推动了骨髓类器官技术的发展进程。未来,这一体系有望在血液疾病精准治疗、疾病模型构建及药物筛选等领域发挥重要作用,为众多依赖造血干细胞移植的患者带来新的治疗希望。(生物谷Bioon.com)
参考文献:
Chen K, Li Y, Tang X, et al. Engineering an organoid culture system for enhanced murine and human hematopoietic stem and progenitor cell self-renewal and expansion. Biofabrication. 2025;18(1):10.1088/1758-5090/ae175f. Published 2025 Nov 11. doi:10.1088/1758-5090/ae175f
版权声明 本网站所有注明“来源:生物谷”或“来源:bioon”的文字、图片和音视频资料,版权均属于生物谷网站所有。非经授权,任何媒体、网站或个人不得转载,否则将追究法律责任。取得书面授权转载时,须注明“来源:生物谷”。其它来源的文章系转载文章,本网所有转载文章系出于传递更多信息之目的,转载内容不代表本站立场。不希望被转载的媒体或个人可与我们联系,我们将立即进行删除处理。