“拧”出功能性迷你心脏!Acta biomaterialia:磁扭矩刺激激活机械传导,同步实现结构功能与血管化突破
来源:生物谷原创 2025-11-21 09:57
本研究通过磁扭矩刺激系统向人源心脏类器官施加机械力,激活机械传导通路,显著促进其心肌分化、结构功能成熟及血管形成,为再生医学与药物研发提供创新平台。
心脏作为胚胎发育中最早成型的核心器官,其从原始心管发育为两房两室的成熟结构,依赖精密的细胞分化、组织形态调控及机械力信号传导。构建能模拟天然心脏特征的心脏类器官,是心血管疾病机制研究、药物筛选及再生医学领域的核心目标。但传统体外培养体系难以复刻体内的机械力微环境,导致心脏类器官常面临成熟度不足、缺乏功能性血管网络等问题,极大限制了其临床转化价值。
近日,韩国科研团队在Acta biomaterialia发表的研究Three-dimensional magnetic torque stimulation enhances functional structural maturation in developing human cardiac organoids创新性开发出磁扭矩刺激(MTS)技术,成功破解了这一行业难题。

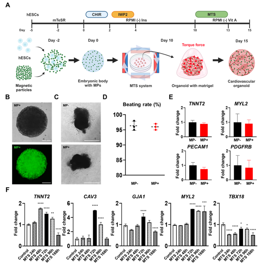
该研究团队设计了基于旋转均匀磁场与磁颗粒的MTS系统,将小麦胚芽凝集素修饰的超顺磁性纳米颗粒与人类胚胎干细胞共培养形成心脏类器官后,通过该系统施加精准机械扭矩。实验首先验证,磁颗粒对类器官分化无毒性影响,且确定第10至13天持续72小时的刺激时长,能最有效上调心肌特异性标志物表达。

图1:磁颗粒的分布及磁场暴露持续时间的影响
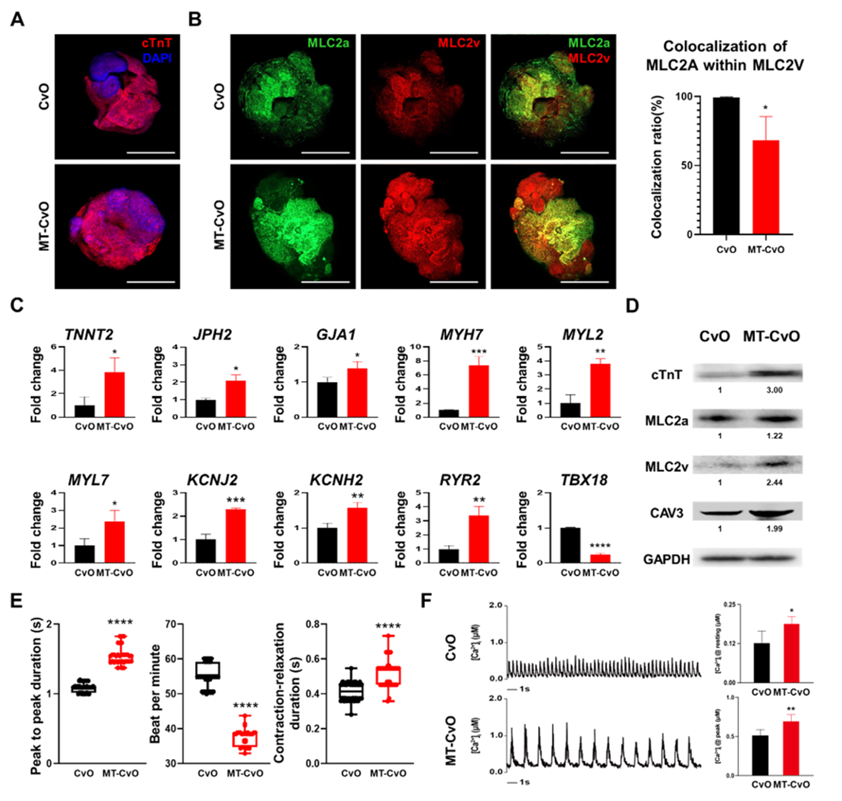
磁扭矩刺激对心脏类器官的分化与成熟起到显著促进作用。免疫荧光检测显示,接受刺激的心脏类器官(MT-CvO)中,心肌细胞特异性标志物cTnT阳性细胞分布更广泛,心房标志物MLC2a与心室标志物MLC2v的共定位现象明显减少,这意味着MT-CvO形成了更清晰的心房-心室分区结构,更接近天然心脏的腔室化特征。分子层面检测发现,MT-CvO中心肌收缩相关基因(如TNNT2、MYH7)、电生理功能相关基因(如KCNJ2、RYR2)及心肌T管形成相关标志物(如CAV3、JPH2)表达均显著上调,而起搏细胞特异性标志物TBX18表达明显降低,提示类器官向功能性收缩型心肌细胞实现定向分化。功能学分析进一步证实,MT-CvO的收缩-舒张时程显著延长,心率降至约37次/分钟,同时细胞内钙瞬变更规律且振幅更高,这些特征均与成熟心肌细胞功能高度一致。

图2:15天时,磁扭矩通过上调心肌相关基因表达和改善功能参数,促进心脏类器官的分化和成熟
血管化是衡量心脏类器官功能成熟的另一关键指标。研究发现,MT-CvO中内皮细胞标志物CD31、成熟内皮细胞标志物vWF、周细胞标志物PDGFRβ及平滑肌细胞标志物αSMA的基因与蛋白表达均显著升高。对血管网络的定量分析显示,与未刺激组相比,MT-CvO的血管面积增加29.2%,血管长度和血管连接点数分别提升1.66倍和2.12倍,形成了由内皮细胞、周细胞和平滑肌细胞共同构成的成熟血管结构,为类器官提供了类似体内的营养运输基础。

图3:机械刺激诱导心脏类器官的血管生成和血管成熟
转录组分析进一步阐明了这一过程的分子机制:与未刺激的心脏类器官相比,MT-CvO中有2118个基因表达显著上调,且上调幅度均达1.5倍以上。这些差异表达基因主要富集于心肌成熟、血管形成及机械传导相关通路,包括细胞外基质-受体相互作用、Hippo信号通路、间隙连接等。进一步验证实验证实,磁扭矩刺激通过激活整合素(ITGA5、ITGB3)-黏着斑激酶(FAK)-细胞骨架-核纤层(Lamin A/C、Emerin)信号轴,将外部机械信号有效传递至细胞内部乃至细胞核,进而调控下游关键基因表达,最终推动心脏类器官的结构成熟、功能完善及血管网络形成。

图4:15天时,与心血管类器官相比,磁扭矩诱导的心血管类器官中与心肌成熟和血管发育相关的基因上调的差异转录组分析

图5:机械传导有助于心脏类器官的成熟和血管生成
这项研究的核心价值在于,无需添加额外化学因子或进行内皮细胞共培养,仅通过精准调控的机械力刺激,就能同步实现心脏类器官的结构成熟、功能优化与血管化。这一技术不仅为研究机械力在心脏发育中的调控机制提供了更贴近生理状态的理想模型,更突破了传统体外培养体系的局限,为心血管疾病建模、药物安全性评价及心脏再生治疗提供了全新技术平台。随着该技术的进一步优化与推广,未来有望为心血管疾病患者带来更精准的治疗方案,推动再生医学领域向更贴近临床需求的方向发展。(生物谷Bioon.com)
参考文献:
Shin, Tae Hoon et al. “Three-dimensional magnetic torque stimulation enhances functional structural maturation in developing human cardiac organoids.” Acta biomaterialia, S1742-7061(25)00786-X. 23 Oct. 2025, doi:10.1016/j.actbio.2025.10.040
版权声明 本网站所有注明“来源:生物谷”或“来源:bioon”的文字、图片和音视频资料,版权均属于生物谷网站所有。非经授权,任何媒体、网站或个人不得转载,否则将追究法律责任。取得书面授权转载时,须注明“来源:生物谷”。其它来源的文章系转载文章,本网所有转载文章系出于传递更多信息之目的,转载内容不代表本站立场。不希望被转载的媒体或个人可与我们联系,我们将立即进行删除处理。