Nat Genet:前列腺癌治疗新靶点!科学家发现破解耐药性的“钥匙”
来源:生物谷原创 2025-11-07 09:53
来自加州大学旧金山分校等机构的科学家们通过研究发现了一种名为PTGES3的关键蛋白质,其如同雄激素受体的“忠实助手”,在癌细胞抵抗治疗过程中扮演着关键角色。
前列腺癌是全球男性第二常见的恶性肿瘤,WHO数据显示,2022年全球有近150万新发病例,导致超过37.5万人死亡。对于晚期患者,靶向雄激素受体的激素疗法是标准治疗,但耐药性常常成为治疗路上的“绊脚石”。
近日,发表在国际杂志Nature Genetics上题为“Genome-scale CRISPR screens identify PTGES3 as a direct modulator of androgen receptor function in advanced prostate cancer”的一篇研究报告中,来自加州大学旧金山分校等机构的科学家们通过研究发现了一种名为PTGES3的关键蛋白质,其如同雄激素受体的“忠实助手”,在癌细胞抵抗治疗过程中扮演着关键角色。

追踪“癌变推手”
雄激素受体是前列腺癌发展的关键驱动因子,正常情况下,其能帮助前列腺发育和维持功能;而在癌细胞中,其却会变得异常活跃,如同一个失控的加速踏板,不断推动肿瘤进展。目前的激素疗法旨在阻断这个“加速踏板”,但癌细胞很狡猾,总会找到新的生存方式。这就好比我们要抓住一个总是在变装的罪犯,传统的检测方法很难实时追踪它的行踪。
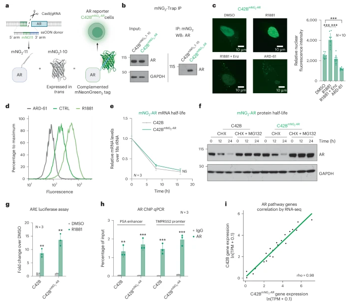
这项研究中,研究人员设计了一种巧妙的解决方案,即给雄激素受体装上“荧光追踪器”。通过在活细胞中实时监测雄激素受体的蛋白水平,科学家们就能像在黑暗中寻找萤火虫一样,精确追踪这个“癌变推手”的一举一动。
基因组“大筛查”
利用这一创新技术,研究人员进行了基因组规模的CRISPRi筛选,其是一种高效的基因编辑技术,能逐个关闭基因来观察效果。想象一下,科学家们像是在进行一场大规模的“钥匙测试”,试图从数万把钥匙中找出能锁住癌细胞生长的关键。研究者表示,他们逐个关闭基因,观察哪个基因的失活会让发光的雄激素受体蛋白消失,这就像在黑暗中,哪把钥匙能关掉那盏闪烁的灯。
筛选结果确认了一些已知的雄激素受体调控因子,比如HOXB13和GATA2,这就验证了方法的可靠性;但令人惊讶的是,一种名为PTGES3的基因脱颖而出,这个在前列腺癌中研究甚少的基因成为了最关键的调控因子之一。
意外发现的“关键角色”
长期以来,PTGES3被认为是一种合成前列腺素的酶,但在前列腺癌中的功能一直是个谜。研究人员发现,在三个相关的前列腺素合成酶中,只有PTGES3影响雄激素受体水平,暗示其可能根本不是以酶的身份在发挥作用。进一步实验证实,抑制PTGES3会导致雄激素受体蛋白的减少从而引起癌细胞周期停滞和死亡,在动物模型中,抑制PTGES3或能显著延迟肿瘤的生长并降低了肿瘤中的雄激素受体水平。
临床数据分析带来了重要启示,即PTGES3高表达的患者在接受激素治疗后预后明显更差。这意味着PTGES3可能成为预测治疗抵抗的生物标志物。

在前列腺癌细胞内构建内源性AR-mNG2荧光报告系统
双重机制的揭秘
PTGES3究竟如何发挥作用?研究人员发现其具有双重功能,在细胞质中,PTGES3作为“稳定器”与雄激素受体直接结合,防止其被降解;在细胞核内,其又变身“助手”帮助雄激素受体结合到DNA上,开启靶基因的转录。这就像是一个全能助理,既保护老板的安全又协助老板完成关键工作,如果没有这个助理,老板就很难有效开展工作。
这种双重机制使得PTGES3成为雄激素受体信号通路的关键节点;针对这一发现,研究人员认为,PTGES3代表了克服现有AR导向疗法耐药性的潜在治疗靶点。以往调节转录因子功能的尝试主要聚焦于DNA结合域和转录激活域,而靶向转录因子稳定性的调控因子则较少受到关注,本文研究或为理解不同激素驱动癌症类型中其它重要转录因子提供了模板。
目前研究人员正在深入研究PTGES3与雄激素受体相互作用的结构细节,他们的长期目标是开发针对这一相互作用的治疗方法,可能使用已在临床试验中显示前景的蛋白质降解策略。对于那些对现有激素治疗产生抵抗的患者,这一发现犹如黑暗中的一束光,PTGES3不仅可能成为新的治疗靶点,更重要的是其代表了一种全新的治疗思路,与其直接攻击难以靶向的转录因子,不如削弱它身边的“忠实助手”。(生物谷Bioon.com)
参考文献:
Li, H., Melnyk, J.E., Fu, B.X.H. et al. Genome-scale CRISPR screens identify PTGES3 as a direct modulator of androgen receptor function in advanced prostate cancer. Nat Genet (2025).doi:10.1038/s41588-025-02388-8
版权声明 本网站所有注明“来源:生物谷”或“来源:bioon”的文字、图片和音视频资料,版权均属于生物谷网站所有。非经授权,任何媒体、网站或个人不得转载,否则将追究法律责任。取得书面授权转载时,须注明“来源:生物谷”。其它来源的文章系转载文章,本网所有转载文章系出于传递更多信息之目的,转载内容不代表本站立场。不希望被转载的媒体或个人可与我们联系,我们将立即进行删除处理。