脊髓损伤患者的康复新曙光!Biomaterials证实通道图案化胶原支架培育功能类器官,高效修复脊髓损伤
来源:生物谷原创 2025-10-28 09:38
本研究构建通道图案化II型胶原蛋白-Matrigel复合支架,培育出具有天然脊髓结构与功能的人脊髓类器官,移植后显著促进脊髓横断小鼠运动功能恢复,为脊髓损伤治疗提供创新策略。
脊髓损伤是一种严重的中枢神经系统损伤,常导致神经元死亡、轴突断裂及免疫反应激活,完全横断性损伤后形成的胶质瘢痕和空腔更是给临床修复带来巨大挑战。当前基于干细胞的治疗策略因难以复刻脊髓发育特性,疗效受限。
近日,发表于Biomaterials的一项研究Generation of engineered human spinal cord organoid in channel-patterned collagen and transplantation for spinal cord regeneration通过创新生物材料支架技术构建功能化人脊髓类器官,为脊髓损伤再生修复提供了突破性解决方案。

研究团队设计了一种毫米级宏观复合支架(CPCol II-M),由脱细胞软骨构建的通道图案化II型胶原蛋白(CPCol II)与Matrigel整合而成。该支架不仅机械性能增强,还能模拟脊髓的各向异性结构,为细胞长期培养提供稳定支撑。表征结果显示,与单纯Matrigel相比,CPCol II-M的孔隙率提升至89.47%,储存模量和压缩模量显著提高,有效解决了Matrigel机械稳定性不足的问题。

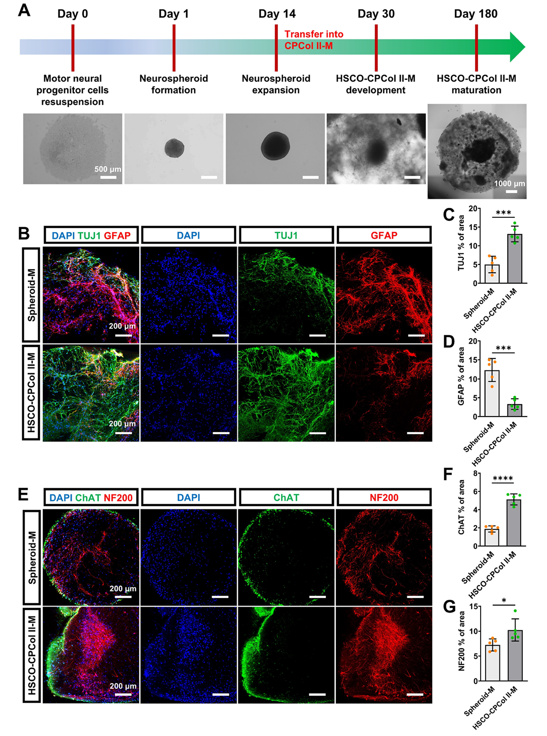
图1:HSCO-CPCol II-M的培养及在完全横断裸鼠脊髓损伤模型中的移植流程示意图

图2:通道图案化II型胶原蛋白基支架的表征
为构建脊髓类器官,研究人员将人诱导多能干细胞来源的运动神经祖细胞聚集成球体,植入CPCol II-M的通道中进行培养。结果显示,该支架微环境显著促进神经发生,与单纯Matrigel培养组相比,HSCO-CPCol II-M在第30天神经元阳性区域占比提升至13.10%,星形胶质细胞占比降至3.32%;第90天胆碱能运动神经元标志物ChAT和轴突标志物NF200表达显著升高,且成功复刻脊髓背腹轴模式,未出现异常分化。长期培养至180天,HSCO-CPCol II-M仍保持高神经元存活率,成熟神经元标志物NeuN、MAP2及神经递质5-HT表达丰富,核心区域凋亡明显减少,展现出优异的长期培养支持能力。

图3:HSCO-CPCol II-M的生成
单细RNA测序和蛋白质组学分析进一步证实,HSCO-CPCol II-M包含祖细胞、星形胶质细胞、未成熟神经元和脊髓神经元等细胞群体,富集轴突形成、突触组织等相关功能通路,且存在血清素能、谷氨酸能突触相关通路,在分子水平验证了其脊髓样成熟特性。
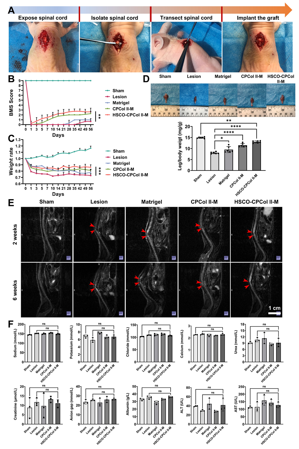
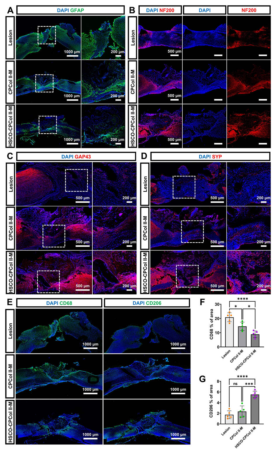
在体内移植实验中,研究团队将HSCO-CPCol II-M植入完全横断脊髓损伤的裸鼠模型。术后56天,移植组小鼠的Basso小鼠运动量表(BMS)评分显著高于损伤组, hindlimb骨骼肌重量比提升,体重下降幅度减轻。MRI检测显示,移植组脊髓损伤部位结构连续性增强,出现高信号提示神经再生活跃。组织学分析表明,HSCO-CPCol II-M可减少GFAP阳性胶质瘢痕形成,引导星形胶质细胞沿通道纵向排列,为轴突再生提供导向;同时促进NF200阳性轴突延伸、GAP43阳性轴突出芽及突触素(SYP)表达,重建神经连接。

图4:脊髓完全横断及移植手术流程与术后评估

图5:脊髓损伤移植后的内源性调控
免疫微环境调节方面,移植组CD68阳性总巨噬细胞数量减少,CD206阳性抗炎型M2巨噬细胞占比升高,有效抑制过度炎症反应,为组织修复创造有利条件。此外,血液生化检测和主要脏器HE染色未发现明显异常,证实了该移植策略的生物安全性。
该研究通过创新的图案化支架设计,成功构建了兼具结构完整性和功能成熟度的人脊髓类器官,其移植后通过引导轴突再生、抑制胶质瘢痕、调节免疫微环境三重机制,实现脊髓损伤的高效修复。这一成果不仅为脊髓发育研究提供了理想的体外模型,更打破了传统脊髓损伤治疗的瓶颈,为临床转化奠定了坚实基础。未来,随着技术的进一步优化,这种功能化脊髓类器官移植策略有望为千万脊髓损伤患者带来重新站立、恢复运动功能的希望,开启中枢神经系统损伤修复的新篇章。(生物谷Bioon.com)
参考文献:
Ma L, Zhang Z, Mu Y, et al. Generation of engineered human spinal cord organoid in channel-patterned collagen and transplantation for spinal cord regeneration. Biomaterials. Published online September 30, 2025. doi:10.1016/j.biomaterials.2025.123753
版权声明 本网站所有注明“来源:生物谷”或“来源:bioon”的文字、图片和音视频资料,版权均属于生物谷网站所有。非经授权,任何媒体、网站或个人不得转载,否则将追究法律责任。取得书面授权转载时,须注明“来源:生物谷”。其它来源的文章系转载文章,本网所有转载文章系出于传递更多信息之目的,转载内容不代表本站立场。不希望被转载的媒体或个人可与我们联系,我们将立即进行删除处理。