Immunity:癌细胞“诈死”逃脱免疫追杀?科学家找到防复发新策略!
来源:生物谷原创 2025-11-06 10:37
研究揭示了一种普遍的癌症进化机制,并为许多同样面临免疫治疗耐药困境的癌症类型提供了新思路。
你是否听说过这样的案例,晚期黑色素瘤患者在接受免疫疗法后,肿瘤迅速缩小,病情得到控制;然而一两年后,癌症却卷土重来,这次,药物不再起作用,这不是个例;据统计,40%-60%的黑色素瘤患者会在初始响应免疫检查点抑制剂后出现复发。为什么会出现这种情况?癌细胞是如何“学会”抵抗免疫攻击的?
近日,一篇发表在国际杂志Immunity上题为“Genomic copy-number variants drive apoptotic evasion underlying acquired resistance to immune checkpoint inhibitors”的研究报告中,来自加州大学洛杉矶分校等机构的科学家们通过研究揭开了这一谜团的关键部分,并提出了打破耐药困局的创新策略。

免疫疗法的“阿喀琉斯之踵”
免疫检查点抑制剂被誉为癌症治疗的革命,其能通过“松开”免疫系统的刹车,让T细胞能够识别并攻击癌细胞;然而,就像抗生素会催生超级细菌一样,免疫压力也在筛选着更具生存优势的癌细胞亚群。研究者表示,初始治疗就像一场大屠杀,杀死了大部分癌细胞;但总有少数“顽固分子”幸存下来。我们想知道,这些幸存者究竟有何过人之处?
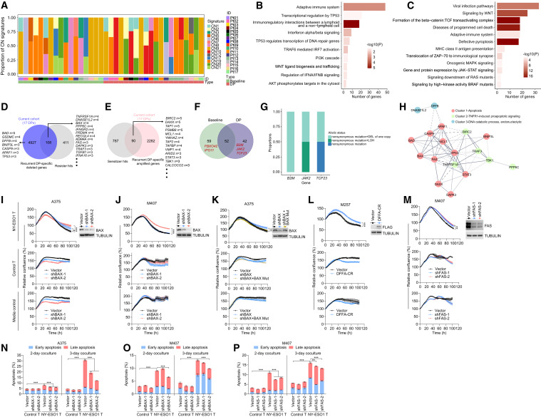
为了找到答案,研究人员做了一件前所未有的事,他们像侦探一样对比分析了患者治疗前和复发后的肿瘤样本并追踪癌细胞的基因组“罪证”。
癌细胞的“生存秘籍”:基因拷贝数变异
研究发现了令人震惊的现象,复发的肿瘤细胞普遍出现了基因拷贝数变异,简单说,就是癌细胞巧妙地“放大”或“删除”了自己DNA的某些片段。这就像一场精心策划的逃亡,其放大那些帮助自己抵抗死亡的基因(抗凋亡基因),同时删除那些会命令自己“自杀”的基因(促凋亡基因);经过这番基因组“编辑”,癌细胞对免疫攻击的抵抗力大大增强。
研究者Mingming Wu博士指出,这不再是单一基因的突变,而是多个细胞死亡相关基因的协同改变,这种累积效应让癌细胞在免疫系统的枪林弹雨中穿上了防弹衣。
实验室中的验证:从现象到机制
为了证实这一发现,研究者在实验室中重现了癌细胞的“进化之路”,他们通过长期将人类黑色素瘤细胞暴露于杀手T细胞或免疫药物中,成功培育出了获得性耐药细胞系。这些实验室“培养”出的耐药细胞,与患者复发肿瘤中的细胞如出一辙,其都拥有相似的基因拷贝数变异,并且都变得更加“不容易死”。
然而,科学家们找到了破解之法,当他们在这些耐药细胞中重新过表达被删除的促凋亡基因时,癌细胞对免疫攻击的敏感性又回来了。

整合基因组分析功能性解析复发特异性变异,识别凋亡基因拷贝数变异
打破耐药:从“防弹衣”到“阿喀琉斯之踵”
最令人兴奋的部分在于转化应用,在黑色素瘤小鼠模型中,研究人员在免疫治疗后,给小鼠使用了一种能降低细胞凋亡阈值的药物(即让细胞更容易启动自杀程序),结果令人振奋,这种联合治疗成功地预防了肿瘤复发。
研究者表示,这就像剥掉了癌细胞穿上的防弹衣,让免疫系统能够重新识别并消灭它们;本文研究表明,如果在免疫治疗期间或之后及时使用促凋亡药物处理残余肿瘤,我们或许能阻止耐药克隆的形成。
这项研究的意义远不止于黑色素瘤,其揭示了一种普遍的癌症进化机制,并为许多同样面临免疫治疗耐药困境的癌症类型提供了新思路。未来,研究人员或许可以对完成初始免疫治疗的患者进行“巩固治疗”并使用促凋亡药物清扫战场,清除那些潜伏的“耐药预备役”从而真正实现长期缓解甚至治愈。
下一步研究人员将会开展临床试验,验证这一策略在人类患者中的安全性和有效性,或许在不久的将来,免疫疗法将不再是“单次战役”,而是一场我们能够最终赢得的“全面战争”。(生物谷Bioon.com)
参考文献:
Mingming Wu,Shiyue Yang,Zhentao Yang, et al. Genomic copy-number variants drive apoptotic evasion underlying acquired resistance to immune checkpoint inhibitors. Immunity, 2025, doi:10.1016/j.immuni.2025.10.001
版权声明 本网站所有注明“来源:生物谷”或“来源:bioon”的文字、图片和音视频资料,版权均属于生物谷网站所有。非经授权,任何媒体、网站或个人不得转载,否则将追究法律责任。取得书面授权转载时,须注明“来源:生物谷”。其它来源的文章系转载文章,本网所有转载文章系出于传递更多信息之目的,转载内容不代表本站立场。不希望被转载的媒体或个人可与我们联系,我们将立即进行删除处理。