一滴泪揪出糖尿病性白内障!Nat Commun新研究:无创诊断+晶状体保护,眼科诊疗有了双突破
来源:生物谷原创 2025-12-02 13:43
本研究用纳米颗粒增强激光解吸/电离质谱,从10纳升泪液中构建糖尿病性白内障诊断面板(AUC 0.923),还发现1,5-脱水葡萄糖醇能缓解晶状体氧化应激,为临床诊疗提供新方向。
对糖尿病患者来说,每天监测血糖只是基础,眼睛的“隐形威胁”更让人揪心——糖尿病性白内障比普通白内障进展快,还会让手术并发症风险升高30%。可现在诊断这事特别棘手:靠患者说有糖尿病史,或者术前查一次血糖,漏诊率能到60%;要是做全面的糖尿病评估,流程又太复杂,没法给所有白内障患者都做。更麻烦的是,大家还没摸清这种白内障的代谢规律,想早点干预都没头绪。
不过最近,Nat Commun上的一项研究打破了这个僵局,华东师范大学和上海交通大学医学院附属第九人民医院的团队,靠“分析泪液”就实现了无创快速诊断,还找到了能保护晶状体的关键物质,给糖尿病性白内障诊疗带来了两大突破。

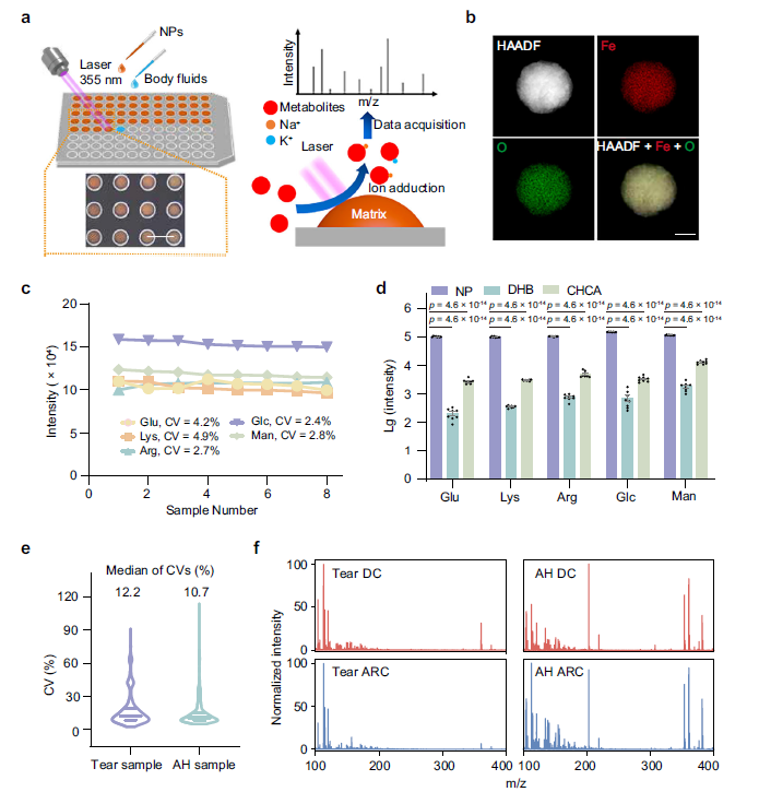
研究最核心的亮点,是搭建了一套纳米颗粒增强激光解吸/电离质谱平台,也就是NELDI-MS。以前做代谢检测的LC-MS、GC-MS,得要几十甚至几百微升样本,预处理还费时间,可单眼非刺激泪液就只有微升级别,根本用不了。但NELDI-MS不一样,它用铁纳米颗粒当“检测助手”,只要10纳升泪液,30秒就能出结果。8次独立测试下来,它检测典型代谢物的变异系数只有2.4%到4.9%,信号响应比商用的MALDI-MS强1到3个数量级,灵敏度也比DESI-MS高很多,正好能应对眼部微量体液的检测需求。

图1:眼液中糖尿病性白内障代谢生物标志物的发现方案

图2:用于代谢分析的纳米颗粒增强激光解吸/电离质谱平台的构建
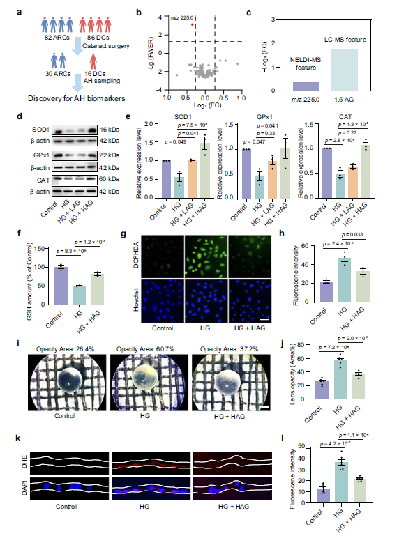
为了验证这套平台能不能用在临床上,团队找了168位白内障患者,其中82位是普通的年龄相关性白内障,86位是糖尿病性白内障,采集他们的单眼泪液构建“泪液代谢指纹”。之后用逻辑回归算法做机器学习模型,还特意排除了年龄差异的影响——结果在发现队列里,模型的诊断曲线下面积AUC达到0.956,灵敏度90.6%、特异性83.6%;到了验证队列,AUC还是0.946,灵敏度和特异性也都在90%以上,没出现过拟合的问题。
团队还从这些代谢特征里,挑出3个最关键的组成诊断面板。用这个面板诊断糖尿病性白内障,发现队列的AUC是0.923,灵敏度85.9%、特异性82.0%;后来又找了106位新患者做外部验证,AUC依然有0.869。更重要的是,他们对比了20位健康人和19位没有白内障的糖尿病患者的泪液,发现这3个特征的变化只和糖尿病性白内障有关,不是单纯因为有糖尿病,说明这些特征能精准指向病灶。

图3:基于泪液代谢指纹的糖尿病性白内障诊断
不过,质谱测出来的代谢特征,得搞清楚是什么物质才有意义,这也是之前很多研究卡壳的地方。团队针对这个问题,提出了一套“基于微量样本的快速二维信息特征匹配策略”,简称R2DIFMS-TS。这套策略把NELDI-MS和LC-MS/MS结合起来,只用140纳升泪液,就弄明白了3个关键特征对应的代谢物:分别是甘油3-磷酸、9,10-二羟基十八碳烯酸、12,13-二羟基十八碳烯酸,还有N-乙酰神经氨酸,彻底解决了微量体液里代谢物“难认准”的问题。

图4:糖尿病性白内障诊断面板的特征选择与代谢物注释
为了弄明白糖尿病性白内障到底是怎么发生的,团队还收集了46位患者的房水样本。通过分析发现,房水里有个叫m/z 225.0的特征,在糖尿病性白内障患者身上特别低,用R2DIFMS-TS确认后,知道这个特征对应的是1,5-脱水葡萄糖醇,也就是1,5-AG。检测显示,糖尿病性白内障患者房水里1,5-AG的平均浓度只有1.28微克/毫升,而普通年龄相关性白内障患者能到3.28微克/毫升。
更关键的是机制验证:在高糖环境下培养人晶状体上皮细胞时加1,5-AG,细胞里的超氧化物歧化酶1、谷胱甘肽过氧化物酶1、过氧化氢酶这些抗氧化酶的表达都会升高,谷胱甘肽水平下降的情况也能逆转,活性氧生成也少了;给大鼠晶状体做培养实验,1,5-AG还能明显减少高糖导致的晶状体混浊,把混浊面积从60.7%降到了37.2%,超氧阴离子水平也跟着降低。这说明1,5-AG是靠缓解氧化应激来保护晶状体,减少白内障发生的。

图5:基于泪液和房水生物标志物的糖尿病性白内障发病机制探索
这项研究的价值远不止帮医生多了个诊断方法。从临床来看,它开发的泪液检测技术只要纳升级样本、秒级时间,以后眼科术前大规模筛查都能用,能大大降低糖尿病性白内障的漏诊率;从技术层面说,NELDI-MS和R2DIFMS-TS的组合,突破了微量体液代谢研究的瓶颈,以后青光眼、视网膜疾病这些眼部问题,想找代谢标志物也能参考这套方法;从治疗角度,1,5-AG本来就是FDA批准的血糖监测标志物,现在又发现它能保护晶状体,以后开发针对性药物也有了明确目标。
以后糖尿病患者或许只要一滴泪,就能早早发现白内障风险,再配合1,5-AG相关的干预手段,就能及时保护眼睛。这不仅解决了临床的老难题,也给糖尿病眼部并发症的管理开辟了新路子,让“早发现、早保护”不再只是口号。(生物谷Bioon.com)
参考文献:
Qi, Z., Wang, M., Yan, C. et al. A mass spectrometry-based strategy allows signature metabolite identification in tear fluid from people with diabetic cataracts. Nat Commun 16, 10246 (2025). https://doi.org/10.1038/s41467-025-65082-7
版权声明 本网站所有注明“来源:生物谷”或“来源:bioon”的文字、图片和音视频资料,版权均属于生物谷网站所有。非经授权,任何媒体、网站或个人不得转载,否则将追究法律责任。取得书面授权转载时,须注明“来源:生物谷”。其它来源的文章系转载文章,本网所有转载文章系出于传递更多信息之目的,转载内容不代表本站立场。不希望被转载的媒体或个人可与我们联系,我们将立即进行删除处理。