3D生物打印自体皮肤新突破!Adv Sci最新研究使慢性难愈创面有了“私人修复方案”
来源:生物谷原创 2025-12-03 09:15
以患者自体脱细胞基质和细胞构建的3D生物打印皮肤,可模拟天然皮肤功能、加速创面愈合且无毒性,为慢性创面修复提供个性化新选择。
对糖尿病足溃疡患者来说,长期不愈合的创面不仅带来持续疼痛,严重时还可能面临截肢风险;深度烧伤患者也常因自体皮肤供区不足,陷入“修复一处、损伤一处”的治疗困境。这些慢性创面修复难题,长期困扰着临床医生与患者。
近日,Adv Sci刊登的一项新研究给出了破解思路——科研团队用患者自身皮肤组织“定制”出3D生物打印皮肤移植物,既能精准复刻天然皮肤的结构与功能,还能显著提升创面愈合效率,为千万慢性创面患者带来新希望。

要实现皮肤的“私人定制”,首先需要优质的“种子细胞”。研究团队从患者腿部、腹股沟等部位的手术废弃皮肤组织中,分离出真皮成纤维细胞与表皮角质形成细胞。这些自体细胞展现出理想的临床应用潜力:成纤维细胞呈典型梭形,随着培养传代逐渐伸长增宽;角质形成细胞紧密排列成鹅卵石样,培养至第11天时增殖倍数达到51.64倍。通过免疫荧光染色验证,这些细胞的关键标志物KRT10、KRT14、纤连蛋白表达水平,与商业原代细胞基本一致,仅I型胶原表达有轻微降低(约为商业细胞的0.87倍)。研究证实,这种差异属于正常生物变异,不会影响细胞的修复功能,从源头规避了异体细胞可能引发的免疫排斥风险。

图1 患者特异性3D皮肤模型

图2 从患者皮肤组织中分离细胞的相关实验结果
有了“种子”,还需要适配的“生长支架”——也就是模拟天然皮肤的细胞外基质。团队采用胰酶EDTA、Triton X-100等试剂,结合物理搅拌处理,对患者真皮组织进行脱细胞操作,最终制备出患者源性脱细胞基质(pddECM)。检测结果显示,pddECM中的残留DNA含量远低于FDA规定的50ng安全阈值,意味着免疫原性成分已被有效去除;同时,胶原、糖胺聚糖等维持皮肤结构与活性的核心成分被完整保留,扫描电镜下能清晰看到它延续了天然皮肤的多孔纤维结构。蛋白质组分析进一步发现,pddECM中富含COL1A1、装饰素、卢米坎等关键蛋白,这些成分能调控胶原纤维形成、促进细胞黏附,而细胞外基质组装、胶原降解等关键生物学通路也得以维持,为细胞生长提供了接近天然的“微环境”。

图3 人皮肤组织来源的脱细胞细胞外基质的制备与表征
不过,单一的pddECM力学强度不足,难以满足3D打印的结构稳定性要求。团队进一步将其与明胶甲基丙烯酰基(GelMA)、海藻酸钠复合优化。经过反复测试,当pddECM与GelMA按1:4比例混合时,生物墨水呈现出最佳打印效果——不仅具备挤出式打印所需的剪切稀化特性,还能稳定堆叠成中空圆柱结构,不会出现坍塌。力学测试显示,该配方的应力松弛速率更快,这种特性有助于细胞在支架内更好地铺展、增殖与分化;而在表皮层添加角蛋白-海藻酸钠(KA)生物墨水后,水凝胶模量降低,能有效减少术后纤维化风险,提升移植物与患者自身组织的整合能力。

图4 生物墨水的材料表征:力学、流变学及打印性能
在后续功能测试中,这款3D生物打印皮肤模型的修复潜力得到充分验证。细胞层面,真皮层的人真皮成纤维细胞7天存活率仍保持在83%以上,I型胶原合成能力显著提升,COL1A1与COL3A1的比值较无pddECM的对照组增加3.02倍;表皮层添加KA后,角质形成细胞的分化标志物KRT10、丝聚蛋白表达水平升高,皮肤屏障相关的跨上皮电阻值较对照组提升3.03倍——尽管尚未形成完全分层的表皮,但已具备部分屏障功能,能为创面提供基础保护。
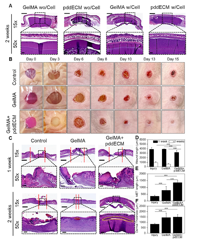
动物实验进一步证实了其临床价值。在裸鼠6mm圆形创面模型中,植入含pddECM的支架后,创面愈合速度明显加快:术后15天即可实现完全皮肤再生,而对照组仍有创面结痂残留。组织学分析显示,该支架能显著促进迁移性表皮舌(MET)形成,其长度是对照组的3.9倍,同时还能维持正常的真皮厚度,避免创面愈合后皮肤变薄、功能受损。更关键的是,皮下植入实验表明,无论是否负载细胞,这款支架都未引发局部炎症或全身毒性,仅细胞负载组出现轻微的肝实质细胞反应与脾白髓增殖,且这些反应均在安全范围内,充分证实了其生物安全性。

图5 体内研究相关实验结果
综上,这项研究通过“自体组织取材—脱细胞制备支架—3D生物打印构建”的技术路径,成功解决了传统皮肤移植物供区不足、免疫排斥风险高、功能贴合度差等核心问题。对于糖尿病足溃疡、慢性炎症创面等难治性皮肤缺损,这种“私人定制”的3D生物打印皮肤不仅能加速创面修复,还能减少瘢痕形成与治疗并发症,为个性化再生医学提供了切实可行的新方案。随着后续临床转化研究的推进,未来它有望成为慢性创面治疗的重要手段,帮助更多患者摆脱难愈创面的困扰。(生物谷Bioon.com)
参考文献:Kang R, Shin S, Choi Y, et al. Bioengineered Skin Grafts from Patient-Derived Decellularized Extracellular Matrix and Autologous Cells for Personalized Regenerative. Adv Sci (Weinh). 2025;12(44):e11889. doi:10.1002/advs.202511889
版权声明 本网站所有注明“来源:生物谷”或“来源:bioon”的文字、图片和音视频资料,版权均属于生物谷网站所有。非经授权,任何媒体、网站或个人不得转载,否则将追究法律责任。取得书面授权转载时,须注明“来源:生物谷”。其它来源的文章系转载文章,本网所有转载文章系出于传递更多信息之目的,转载内容不代表本站立场。不希望被转载的媒体或个人可与我们联系,我们将立即进行删除处理。