绝经后骨头变 “脆”?Bioactive Materials:骨靶向纳米“防护盾”直击破骨细胞糖酵解,为绝经后骨骼健康护航
来源:生物谷原创 2025-12-23 13:00
研究构建了骨靶向、ROS响应的纳米载体PH/DPA@A装载AZD3965,精准靶向病变骨组织,阻断乳酸转运抑制破骨细胞糖酵解,改善去卵巢小鼠骨流失,为绝经后骨质疏松提供新疗法。
更年期过后,不少女性会发现曾经灵活的身体悄悄变得“娇弱”,买菜提重物、上下楼梯稍不留意就可能遭遇骨折,这背后正是绝经后骨质疏松在悄然作祟。作为女性绝经后高发的系统性骨病,它的根源在于雌激素水平下降打破骨重塑平衡,破骨细胞的骨吸收活性远超成骨细胞的骨形成能力,最终导致骨量减少、骨微结构破坏。流行病学数据显示,我国绝经后女性骨质疏松患病率居高不下,不仅严重影响生活质量,更带来沉重的社会经济负担。
近日,Bioactive Materials刊登的一项研究为这一困扰无数女性的临床难题带来了新的解决方案。

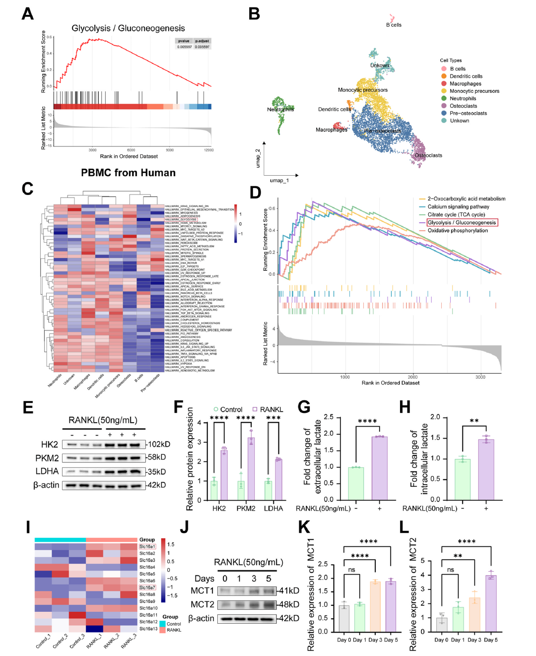
研究团队通过生物信息学分析与体外实验率先明确,糖酵解在破骨细胞分化成熟过程中扮演着关键角色。破骨细胞的高能量需求依赖糖酵解途径满足,而单羧酸转运体(MCT1/2)介导的乳酸转运是维持糖酵解持续激活的核心环节。乳酸作为糖酵解终产物,不仅参与细胞内氧化还原平衡调节,还能构建骨吸收所需的酸性微环境。在RANKL诱导的破骨细胞分化过程中,糖酵解关键酶(HK2、PKM2、LDHA)及MCT1/2的表达均显著上调,这表明MCT1/2有望成为干预破骨细胞功能的关键靶点。

图1:破骨细胞形成过程中糖酵解增强及单羧酸转运体介导的乳酸转运
基于这一机制,研究选用临床在研的MCT1/2选择性抑制剂AZD3965作为活性药物。体外实验证实,AZD3965能够阻断乳酸转运,使破骨细胞内乳酸蓄积,进而抑制糖酵解通路的激活;同时它能下调NF-κB/MAPK信号通路活性,减少NFATc1、CTSK、MMP9等破骨细胞标志蛋白的表达及核转运。在不影响成骨细胞功能的前提下,AZD3965呈剂量依赖性抑制破骨细胞分化、F-actin环形成及骨吸收活性,且在破骨细胞分化早期的干预效果最为显著。
但AZD3965全身给药时面临诸多挑战,不仅骨组织靶向性不足、易引发视网膜损伤等脱靶毒性,还存在水溶性较差的问题,这些都限制了其临床应用。为解决这些难题,研究团队设计并合成了新型纳米载体PH/DPA@A。该载体以生物相容性良好的透明质酸为骨架,结合活性氧响应性苯基硼酸频哪醇酯形成外壳,同时修饰骨亲和性配体DSPE-PEG-Asp8以实现骨靶向递送。表征结果显示,PH/DPA@A平均粒径约179纳米,AZD3965包封率达80.83%,药物负载量为7.35%,在活性氧环境下可快速降解并释放药物,而生理条件下能维持药物稳定。

图2:PH/DPA@A的合成与表征
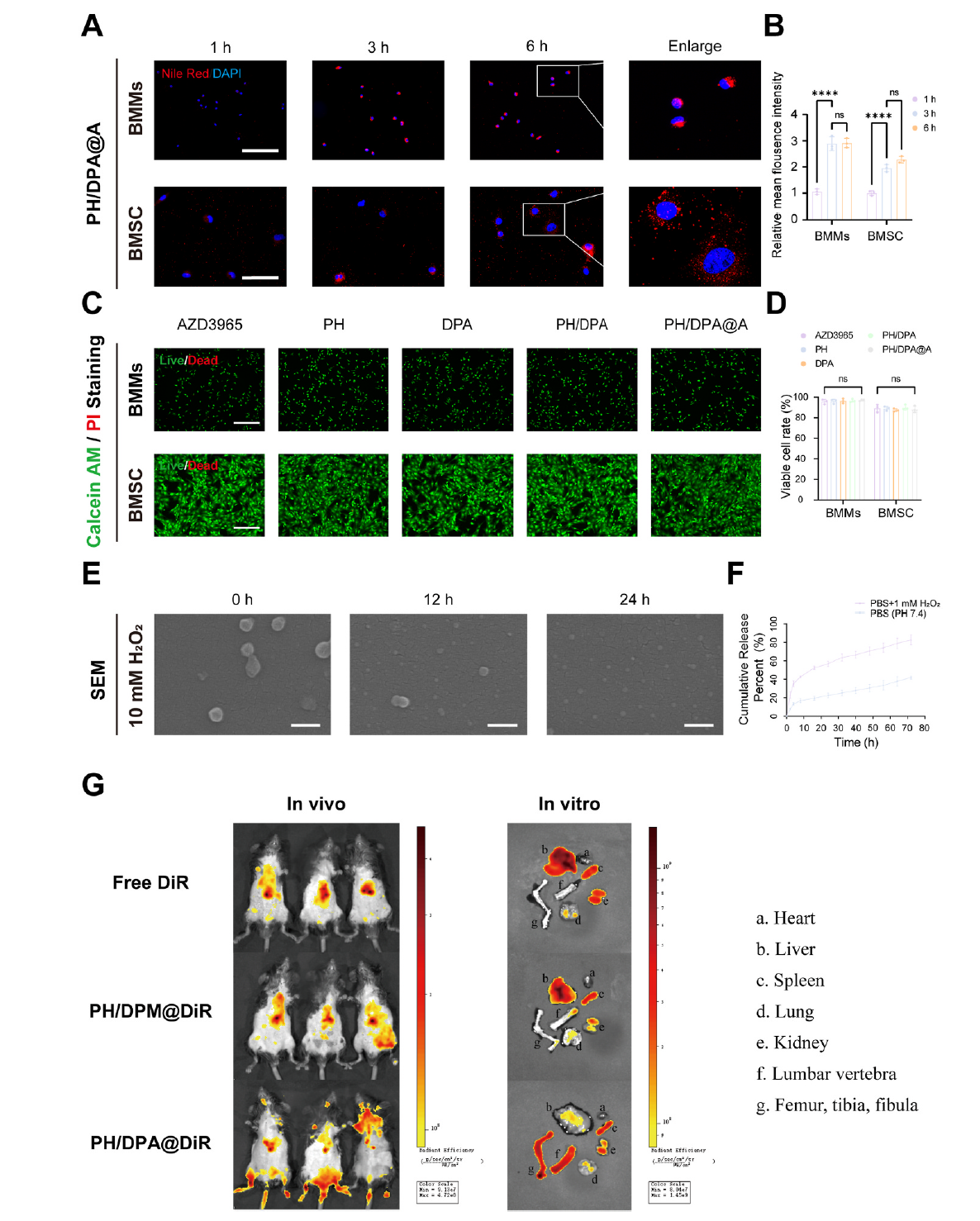
体外细胞实验验证了PH/DPA@A的安全性与有效性,该纳米载体对骨髓来源巨噬细胞及骨髓间充质干细胞无明显细胞毒性,且两类细胞对其摄取效率良好。功能实验表明,PH/DPA@A与游离AZD3965在抑制破骨细胞分化、降低破骨细胞标志蛋白表达方面效果相当,证实纳米载体未影响药物药理活性。同时,活性氧响应性实验显示,在1毫摩尔过氧化氢环境中,80小时内AZD3965的累积释放量达80%,而生理环境下仅释放约40%,确保了药物在病变部位的精准释放。

图3:PH/DPA@A的体外细胞摄取、毒性、活性氧响应释放能力及骨靶向递送能力
体内实验进一步验证了PH/DPA@A的治疗效果。通过尾静脉注射给药,PH/DPA@A展现出优异的骨靶向能力,在小鼠股骨、胫骨等骨组织中富集明显,而在肝、肾等非靶器官中分布较少。对去卵巢骨质疏松模型小鼠的治疗结果显示,连续6周给药后,PH/DPA@A处理组小鼠股骨骨矿物质密度显著升高,骨体积/组织体积、骨小梁数量及厚度明显增加,骨小梁分离度降低,骨微结构得到有效改善。

图4:PH/DPA@A在体内预防去卵巢诱导的骨流失
组织学分析与血清标志物检测结果显示,PH/DPA@A可显著减少骨表面破骨细胞数量及面积,降低骨吸收标志物β-CTX和ACP5水平,且不影响成骨细胞功能及骨形成标志物表达,实现了抑制骨吸收、不干扰骨形成的精准治疗效果。此外,主要器官的组织学检查未发现明显毒性反应,证实了该纳米载体的生物安全性。

图5:PH/DPA@A纳米粒治疗绝经后骨质疏松的整体机制图
这项研究通过骨靶向与活性氧响应的双重设计,成功解决了传统小分子药物靶向性差、脱靶毒性风险高的难题,实现了AZD3965在骨质疏松病变部位的精准可控释放。其核心机制在于通过抑制破骨细胞糖酵解通路,从能量代谢层面调控破骨细胞功能,打破骨重塑失衡状态。该研究不仅为绝经后骨质疏松提供了兼具安全性与有效性的新型治疗策略,也为其他骨吸收过度相关骨病的药物递送系统设计提供了重要参考,具有广阔的临床转化前景。未来,随着研究的进一步推进,这一纳米平台有望真正走进临床,让更多绝经后女性远离骨质疏松带来的骨折风险,继续享受健康灵活的生活。(生物谷Bioon.com)
参考文献:
https://doi.org/10.1016/j.bioactmat.2025.11.032
版权声明 本网站所有注明“来源:生物谷”或“来源:bioon”的文字、图片和音视频资料,版权均属于生物谷网站所有。非经授权,任何媒体、网站或个人不得转载,否则将追究法律责任。取得书面授权转载时,须注明“来源:生物谷”。其它来源的文章系转载文章,本网所有转载文章系出于传递更多信息之目的,转载内容不代表本站立场。不希望被转载的媒体或个人可与我们联系,我们将立即进行删除处理。