肌腱修复迎来智能“修复师”!ACS Nano:复合支架实现持续抗炎与高效再生
来源:生物谷原创 2026-02-03 13:33
DTM-MPs/CBD@sub-Exos/Gel复合支架通过持续释放人脂肪来源肌腱干/祖细胞外泌体,调控巨噬细胞极化并促进胶原有序合成,显著加速肌腱再生、恢复力学功能,为肌腱损伤提供新型高效治疗方案。
运动拉伤、年龄增长引发的肌腱退变,或是意外导致的肌腱断裂,在生活中并不少见。肌腱作为连接肌肉与骨骼的核心结缔组织,承担着力学传导的关键作用,一旦受损,不仅会引发持续性疼痛、活动受限,还可能因修复不当留下慢性炎症、组织粘连甚至再次断裂的隐患。
目前临床主流的手术重建方案,虽能初步连接损伤肌腱,却难以解决术后炎症迁延、再生组织力学强度不足等问题,很多患者术后仍无法恢复术前的运动能力或正常生活质量。如何实现肌腱的功能性再生,成为骨科与组织工程领域亟待突破的难题。近日,ACS Nano发表一项创新性研究,为这一临床困境带来了新的解决方案。

研究团队打造的DTM-MPs/CBD@sub-Exos/Gel复合支架,堪称肌腱修复的“智能平台”,其核心优势源于三大组件的精准搭配与协同作用。
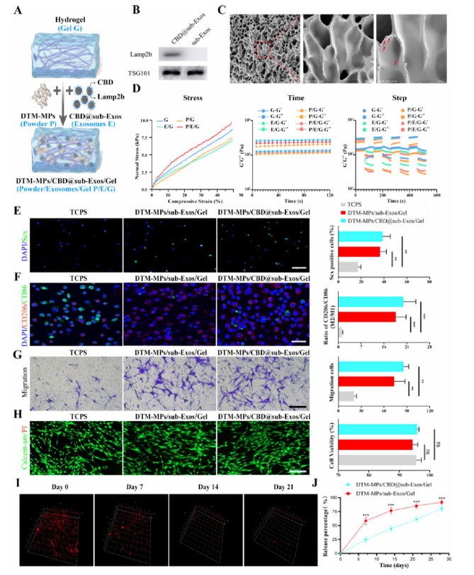
脱细胞肌腱基质微粒(DTM-MPs)源自猪跟腱,经特殊工艺处理后,既保留了天然肌腱的生化成分与超微结构,又具备良好的可注射性和细胞黏附性,能为细胞生长提供仿生微环境。胶原结合域(CBD)修饰的人脂肪来源肌腱干/祖细胞外泌体(CBD@sub-Exos),如同被赋予“靶向导航”功能,可特异性结合胶原,实现生物活性分子的精准递送与持续释放。而GelMA/HA-NB水凝胶则作为“载体框架”,不仅能提供三维支撑,还能保护外泌体活性,适配不同损伤部位的形态需求。

图1:DTM-MPs/CBD@sub-Exos/Gel支架用于肌腱修复的示意图
对支架的全面表征显示,它不仅拥有出色的生物相容性和多孔互联结构,力学性能也得到显著提升。在紫外光照射下,30秒内即可完成交联成型,体外28天内保持稳定降解节奏。尤为关键的是,CBD修饰有效解决了外泌体易流失的问题——与未修饰支架相比,28天后仍有19.3%的外泌体留存于支架中,避免了初期暴释导致的生物活性浪费。
在体外实验中,这款复合支架的生物活性得到充分验证。一方面,它释放的sub-Exos能高效促进大鼠肌腱来源间充质干细胞(rTD-MSCs)向肌腱方向特异性分化,显著上调肌腱转录因子SCX的表达,为肌腱再生奠定细胞基础;另一方面,它能引导巨噬细胞向抗炎的M2表型转化,降低促炎的M1表型标志物CD86的表达,同时升高M2表型标志物CD206的水平,从而营造有利于组织修复的抗炎微环境。
此外,支架的多孔结构与外泌体的趋化作用相结合,能有效促进rTD-MSCs的迁移与黏附。细胞存活实验显示,支架上的细胞存活率始终保持在95%以上,未出现明显细胞毒性,证明其具备良好的生物安全性。

图2:DTM-MPs/CBD@sub-Exos/Gel支架的制备及体外表征
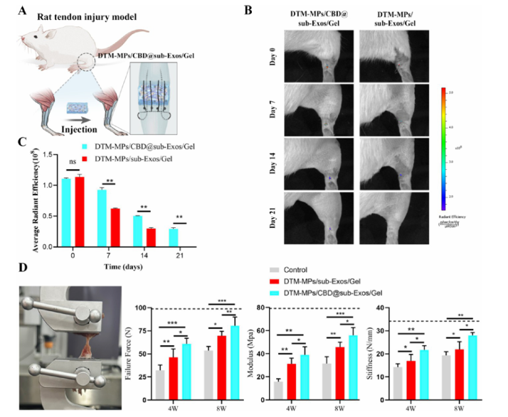
在大鼠跟腱缺损模型中,复合支架的治疗效果得到了实打实的验证。体内外泌体追踪结果显示,CBD修饰让外泌体在损伤部位的滞留时间延长至21天,实现了生物活性信号的持续递送,为肌腱修复提供了长期支持。
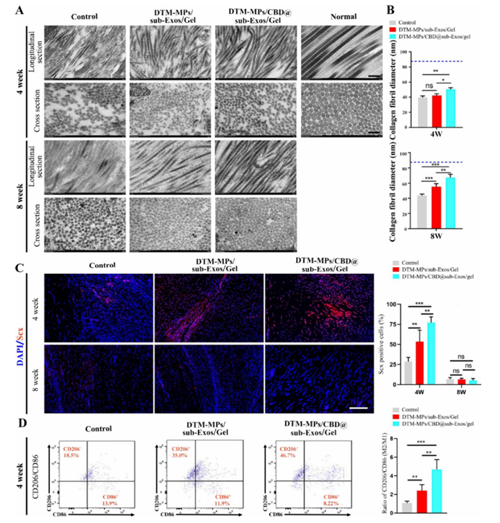
术后8周的检测数据显示,支架治疗组的再生肌腱力学性能已接近正常肌腱——失败负荷达98.7±4.4 N,模量为79.3±2.1 MPa,显著优于未修饰支架组和空白对照组。组织学分析显示,复合支架组的再生肌腱形成了有序排列的胶原纤维结构,胶原I和III的合成量显著增加,硫酸化糖胺聚糖(sGAG)含量也明显提升,细胞浸润减少、基质成熟度更高。
超微结构观察发现,复合支架组的胶原原纤维直径更大(67.3±4.7 nm)且分布更均匀,这正是其力学功能得以快速恢复的结构基础。免疫荧光检测证实,修复早期SCX阳性细胞比例显著升高,加速了肌腱基质的形成;流式细胞分析则显示,损伤部位M2/M1巨噬细胞比例显著上调,炎症反应得到有效调控,为肌腱再生扫清了障碍。

图3:再生肌腱的体内外泌体追踪及生物力学测试

图4:肌腱再生的组织学及免疫组织化学评估

图5:再生肌腱的超微结构及功能评估
为了弄清支架发挥作用的分子机制,研究团队还进行了转录组分析。结果显示,与对照组相比,复合支架处理组有1175个基因显著上调、1239个基因显著下调。其中,细胞外基质组织、胶原形成与原纤维组装相关通路被显著激活,同时免疫调控通路也发生明显变化。
这一结果证实,该复合支架并非单一作用于某一环节,而是通过协同增强基质生物合成与调控免疫微环境,多维度推动肌腱的高效再生,其分子机制与之前观察到的组织学和力学改善结果完全一致。
综上,这项研究成功打造了一款集仿生结构、持续生物活性递送与抗炎功能于一体的复合水凝胶支架。它的创新之处在于,将脱细胞肌腱基质的结构仿生优势、CBD修饰外泌体的靶向递送特性,以及水凝胶的三维支撑功能有机融合,实现了“结构修复+功能再生+炎症调控”的三位一体治疗效果。
这款支架不仅解决了传统治疗中生物活性成分易流失、炎症调控不足、再生组织力学性能差等痛点,还具备可注射性、生物相容性好、无明显全身毒性等临床转化优势。随着进一步优化与大动物实验验证,它有望为临床各类肌腱损伤,包括运动相关的跟腱炎、肩袖损伤等,提供一种微创、高效且功能稳定的治疗方案,帮助更多患者摆脱肌腱损伤的困扰,重新恢复正常的运动能力与生活质量。(生物谷Bioon.com)
参考文献:
Xu Y, Wu B, Zhang Z, et al. Exosome-Infused DTM-MPs Hydrogel Scaffold: A Smart Platform for Tendon Repair with Sustained Bioactivity and Anti-Inflammatory Benefits. ACS Nano. 2026;20(1):1030-1046. doi:10.1021/acsnano.5c16275
版权声明 本网站所有注明“来源:生物谷”或“来源:bioon”的文字、图片和音视频资料,版权均属于生物谷网站所有。非经授权,任何媒体、网站或个人不得转载,否则将追究法律责任。取得书面授权转载时,须注明“来源:生物谷”。其它来源的文章系转载文章,本网所有转载文章系出于传递更多信息之目的,转载内容不代表本站立场。不希望被转载的媒体或个人可与我们联系,我们将立即进行删除处理。
