老药如何新用?这些研究成果为你详细解读!
来源:生物谷原创 2026-01-30 13:38
在日常的科学研究中,研究人员经常会在偶然间发现一些能治疗某些疾病的“老药”还有新的用途,可以用于治疗其他的疾病等,本文中,小编就对相关研究成果进行整理,分享给大家!
【1】Nature:“老药新用”新发现!这种避孕药或能预防乳腺癌
doi:10.1038/s41586-025-09684-7
2025年11月5日,曼彻斯特大学Sacha J. Howell团队在Nature在线发表题为Anti-progestin therapy targets hallmarks of breast cancer risk的研究论文,在乳腺癌抗黄体酮预防研究1 (BC-APPS1; NCT02408770)中,该研究评估了24名绝经前妇女服用醋酸乌利司他12周的黄体酮受体拮抗剂是否降低了乳腺癌风险的替代标志物。

图片来源:doi:10.1038/s41586-025-09684-7
醋酸乌利司他(是一种选择性孕酮受体调节剂,主要用于紧急避孕,其通过抑制孕激素活性,实现避孕效果)可降低上皮细胞的增殖(Ki67),降低腔内祖细胞的比例、增殖和集落形成能力,腔内祖细胞被认为是侵袭性乳腺癌的起源细胞。
MRI扫描显示治疗后纤维腺体积减少,而单细胞RNA测序、蛋白质组学、组织学和原子力显微镜发现细胞外基质重塑,胶原组织和组织硬度减少。胶原VI是醋酸乌利司他处理后下调最显著的蛋白,该研究发现了胶原VI与SOX9高腔内祖细胞定位之间的意想不到的空间关联,建立了胶原组织与腔内祖细胞活性之间的联系。
在高硬度的环境中培养原代人乳腺上皮细胞增加了管腔祖细胞的活性,这种活性被抗黄体酮治疗拮抗,从而加强了这种机制联系。本研究为早期治疗性癌症预防试验提供了模板,并证明了通过基质重塑和管腔祖细胞抑制孕酮受体拮抗剂预防绝经前乳腺癌的潜力。
【2】Nature:给乳房“减压”,这款老药或成防癌新利器!
doi:10.1038/s41586-025-09684-7
乳腺癌是全球女性中最常见、也是最致命的癌症之一。据统计,每年有超过200万女性被诊断出乳腺癌,其中约十分之一在确诊时已处于晚期;尤其令人担忧的是,在年轻女性和黑人女性群体中,一种名为“三阴性乳腺癌”的亚型更为常见,其侵袭性强、复发率高,治疗难度大。那么有没有可能,在癌症尚未形成之前就“掐断”其萌芽之路呢?近日,一篇发表在国际杂志Nature上题为“Anti-progestin therapy targets hallmarks of breast cancer risk”的研究报告中,来自英国曼彻斯特大学等机构的科学家们通过研究给出了一个令人振奋的答案,一款已上市的药物或能成为预防乳腺癌的“新武器”。
我们都知道,激素在乳腺癌发生中扮演关键角色,除了雌激素,孕激素同样是一个“潜伏高手”,其不仅会促进某些乳腺细胞的生长,还可能改变乳腺内部的环境,让正常细胞更容易“叛变”成癌细胞。这项研究中,科学家们把目光投向了醋酸乌利司他(Ulipristal acetate),其一种已在临床上用于其他妇科疾病的药物,那么其能否通过阻断孕激素的作用,降低高风险女性的乳腺癌发生率呢?
在2016至2019年间,研究人员招募了24名年龄在34至44岁、有乳腺癌家族史的绝经前女性参与了名为“BC-APPS1”的临床试验,她们接受了为期12周的乌利司他治疗,并在治疗前后分别进行了乳腺活检、血液检测和磁共振成像扫描。研究人员采用了一种“多维度”的分析策略,即从影像学到单细胞RNA测序,从蛋白质组学到原子力显微镜,他们试图从不同层面回答一个问题:这款药物是否改变了乳腺组织的“癌变土壤”?
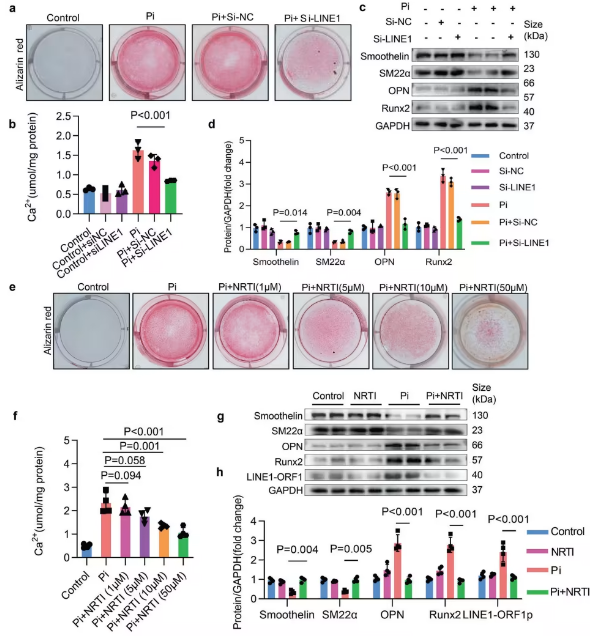
【3】STTT:老药新用!乙肝/HIV抗病毒药竟能破解血管钙化难题
doi:10.1038/s41392-025-02396-4
血管钙化,这个听起来有些陌生的名词,却是许多心血管疾病患者背后的“隐形杀手”。尤其对于慢性肾病、糖尿病患者而言,血管钙化极大地增加了死亡风险。近日,一项发表在顶级期刊Signal Transduction and Targeted Therapy上的研究,揭示了一个引发血管钙化的关键分子,并惊喜地发现,一类常用的抗病毒药物——核苷类逆转录酶抑制剂(NRTIs),有望成为对抗血管钙化的新利器。

图片来源:doi:10.1038/s41392-025-02396-4
想象一下,我们身体中本该柔软而富有弹性的血管壁,开始像骨头一样沉积钙质,慢慢变硬、变脆。这个过程就是血管钙化(VC)。血管钙化是慢性肾病(CKD)、糖尿病、动脉粥样硬化等患者常见的并发症,是预测心血管不良事件的独立危险因素。然而,由于其发病机制复杂,目前尚无有效的治疗方法。
为了找到治疗新靶点,研究人员将目光投向了一个与我们基因组共生共存的“古老幽灵”——长散在核元件-1(LINE1)。LINE1是一种可移动的遗传元件,占人类基因组的21%。在正常情况下,它们被严密地“封印”着。但在衰老或疾病状态下,LINE1会被异常激活。这项研究发现,在慢性肾病患者的钙化血管以及小鼠的血管钙化模型中,LINE1的表达量显著升高。而且,LINE1的表达水平与患者血管钙化的严重程度呈正相关。
【4】Nat Cancer:老药新用!孕激素“搭档”抗雌激素,联手狙击乳腺癌
doi:10.1038/s43018-025-01087-x
想象一下,一种原本用于缓解潮热的常用药竟被发现能直接抑制肿瘤生长,甚至还可能改变标准治疗方案,这不是科幻故事,而是最近发表在Nature Cancer杂志上的一项重磅研究带来的真实突破。乳腺癌是全球女性发病率最高的恶性肿瘤,其中约75%属于雌激素受体阳性(ER+)型,这意味着癌细胞的生长“依赖”雌激素的“喂养”。因此,抗雌激素治疗(如芳香化酶抑制剂)是这类患者的标准疗法。然而,药物在“饿死”癌细胞的同时,也可能带来潮热、关节疼痛等类似更年期的副作用,严重影响患者生活质量,甚至导致部分患者难以坚持长期治疗。
如何既能增强疗效,又能改善患者的治疗体验,一直是乳腺癌治疗领域的前沿热点。近日,一项名为PIONEER的临床研究给出了一个巧妙且充满希望的答案:将低剂量的孕激素类药物醋酸甲地孕酮,与标准的抗雌激素药物来曲唑联用。这项由剑桥大学领导的二期临床试验不仅证实了联用方案能更有效地抑制肿瘤增殖,还揭示了一个“一石二鸟”的潜在优势:既能直接抗癌,又能帮助患者更好地耐受治疗。
故事的开端源于一个临床上的常见困扰,醋酸甲地孕酮(一种合成孕激素)低剂量制剂,长期以来被用于帮助乳腺癌患者管理因抗雌激素治疗引起的严重潮热。它的这个“辅助”角色,医生们再熟悉不过。然而,研究人员在实验室中发现,事情可能没这么简单。他们通过细胞培养和小鼠模型研究揭示:孕激素本身可能具有直接抗癌的活性。当孕激素与它的受体(PR)结合后,竟能干扰雌激素受体(ER)的功能,从而“刹车”ER阳性乳腺癌细胞的增殖。在给予抗雌激素治疗的小鼠中,额外添加孕激素能进一步显著抑制肿瘤生长。
研究者指出,这些实验室结果令人鼓舞,但长久以来,医学界对在乳腺癌中使用孕激素类药物存在顾虑,担心它可能刺激肿瘤;尽管现在这种观点已被修正,但疑虑的阴影仍未完全散去,研究人员需要在患者身上验证这一发现。于是,PIONEER试验应运而生;这项研究旨在回答一个关键问题:在标准抗雌激素治疗的基础上,加用孕激素类药物醋酸甲地孕酮,能否在短期内更有效地抑制患者体内的肿瘤生长?
【5】Nat Cancer:老药焕新生——低剂量甲地孕酮为乳腺癌激素治疗“加buff”!
doi:10.1038/s43018-025-01087-x
乳腺癌是全球女性最常见的癌症,WHO数据显示,其每年会导致约67万例死亡;其中约75% 的乳腺癌为雌激素受体阳性(ER+),这意味着癌细胞生长受雌激素驱动。因此,抗雌激素疗法(如芳香化酶抑制剂来曲唑)是治疗的基石。然而,治疗之路并非坦途。部分患者会面临治疗失败,或难以忍受的副作用(如潮热),导致停药风险增高。科学家们一直在寻找增强疗效、减轻副作用的新策略。
有趣的是,另一种女性激素—孕激素及其受体(PR),在乳腺癌中的作用一直充满争议。历史上,一些研究甚至提示某些孕激素可能增加乳腺癌风险。但近年来,新证据开始描绘一幅更复杂的图景:孕激素可能并非“坏演员”,用对时机和剂量,它甚至能成为抗雌激素的“神助攻”。
近日,一篇发表在国际杂志Nature Cancer上题为“Evaluating progesterone receptor agonist megestrol plus letrozole for women with early-stage estrogen-receptor-positive breast cancer: the window-of-opportunity, randomized, phase 2b, PIONEER trial”的研究报告中,来自剑桥大学等机构的科学家们进行的一项PIONEER研究(术前“机会窗”IIb期试验),为这种“老药新用”的策略提供了令人振奋的高级别证据:在标准抗雌激素治疗基础上,加用低剂量的孕激素受体激动剂甲地孕酮,能更有效地抑制肿瘤增殖,且未增加额外毒性,这或许为ER+乳腺癌患者提供了一种更有效、耐受性更好的强化治疗方案。

所有可评估参与者的总体抗增殖反应率
【6】npj Precis Onc:AI“神探”深挖癌症药物隐藏技能,老药新用不再是梦!
doi:10.1038/s41698-025-01111-4
全球每年约有1000万人因癌症失去生命,而传统抗癌药物研发耗时超过10年、耗资数十亿美元,成功率却不足10%;在这个背景下,“老药新用”成为抗癌战场的一条捷径,但如何从成千上万种已上市药物中精准找出抗癌潜力股一直是医学界面临的巨大挑战。
日前,一篇发表在国际杂志npj Precision Oncology上题为“DeepTarget predicts anti-cancer mechanisms of action of small molecules by integrating drug and genetic screens”的研究报告中,来自美国国家癌症研究所等机构的科学家们通过研究开发了一种名为DeepTarget的人工智能系统,该系统能像“药物侦探”一样深度挖掘每种药物的隐藏靶点,从而为癌症治疗开辟全新路径。
传统观念中,一种药物通常对应一个主要靶点,其他作用被归为“副作用”;但DeepTarget通过整合1450种药物在371种癌细胞系中的大规模筛选数据颠覆了这一认知:(1)预测精准度超越主流工具:在8项测试中,7项表现优于包括RoseTTAFold All-Atom在内的现有最佳方法;(2)识别“情境特异性”靶点:同一药物在不同癌细胞中可能攻击不同靶点;(3)预测成功率显著提升:对64种已知多靶点药物的预测准确率大幅提高。研究者Sanju Sinha博士表示,就像一个人在家是厨师,在公司是经理,药物也会在不同细胞环境中展现不同“职业身份”。
【7】抗癌药“跨界”发力!Cell:两种老药组合有望逆转阿尔茨海默病记忆衰退
doi:10.1016/j.cell.2025.06.035
阿尔茨海默病(AD)作为最常见的痴呆症类型,正困扰着全球数千万人。这种疾病以大脑中 β 淀粉样蛋白(Aβ)沉积、tau 蛋白缠结以及神经元和胶质细胞功能异常为特征,导致患者认知能力持续衰退。然而,过去数十年的研究仅产出少数对症治疗药物,无法真正阻断或逆转疾病进程。近日,发表在Cell杂志上的一项突破性研究带来了新希望:来自加州大学旧金山分校和格拉德斯通研究所的团队发现,两种已获批的抗癌药物——来曲唑(letrozole)和伊立替康(irinotecan)的组合,能精准靶向 AD 患者大脑中不同细胞类型的异常基因表达,在动物模型中显著减少病理损伤并恢复记忆。这一“老药新用”的发现,为复杂的 AD 治疗开辟了精准联合疗法的新路径。

图片来源:doi:10.1016/j.cell.2025.06.035
研究的起点,是解析 AD 对大脑细胞的分子影响。团队整合了三项公开研究的单细胞转录组数据,涵盖多名 AD 患者和健康对照者的大脑样本,系统分析了 6 种关键细胞类型(兴奋性神经元、抑制性神经元、小胶质细胞、星形胶质细胞、少突胶质细胞、少突胶质前体细胞)的基因表达变化。结果发现,AD 不仅会改变神经元的基因活性,胶质细胞的炎症反应、代谢紊乱等也参与其中,且不同细胞的异常基因特征差异显著。
基于这些细胞特异性的基因 “异常图谱”,研究人员对 1300 种已获批药物进行了筛选 —— 他们对比了每种药物在人类细胞中诱发的基因表达变化,寻找能 “逆转” AD 异常特征的候选。最终,86 种药物被初步锁定,其中 25 种能同时影响多种细胞类型。为进一步验证,团队查阅了加州大学系统 140 万份 65 岁以上人群的电子病历,分析这些药物与 AD 发病风险的关联。结果显示,5 种药物与 AD 风险降低显著相关,其中来曲唑(常用于乳腺癌治疗)和伊立替康(常用于结直肠癌治疗)表现突出:服用来曲唑的人群 AD 相对风险大幅降低,伊立替康使用者风险降低更为明显。更关键的是,来曲唑主要靶向神经元的异常基因表达,伊立替康则针对胶质细胞,二者互补性强。
【8】老药新用破“休眠炸弹”!Nat Med:羟氯喹+依维莫司清除乳腺癌潜伏细胞,3 年无复发生存率 100%
doi:10.1038/s41591-025-03877-3
乳腺癌是全球女性健康的 “头号杀手”——每年全球新增约 200 万病例,更有 68.5 万人因它离世,仅美国每年就有 4.3 万人死于该病。尽管早期乳腺癌通过手术、化疗等治疗后看似 “治愈”,但约 20%-30% 的患者会在数月至数十年后遭遇复发,而一旦出现远处转移,治愈希望便微乎其微。这些复发的 “幕后黑手”,正是潜伏在骨髓等部位的 “休眠播散性肿瘤细胞(DTCs)”,它们像 “定时炸弹” 一样,在体内静息潜伏,躲过常规治疗,等待时机重新激活。
近日,宾夕法尼亚大学团队在Nature Medicine发表的 CLEVER 随机 2 期试验,用两种 “老药”(羟氯喹、依维莫司)精准靶向这些休眠细胞,不仅大幅清除 DTCs,更让联合用药组患者 3 年无复发生存率(RFS)达到 100%,为乳腺癌幸存者驱散了 “复发恐惧”。
要对付 DTCs,首先得弄清它们 “休眠不死” 的秘诀。研究团队先在小鼠模型中寻找答案:他们用 HER2 诱导型小鼠(HeER2i)构建肿瘤休眠模型——给小鼠喂多西环素时,HER2 激活导致乳腺肿瘤生长;停药后肿瘤虽快速消退,却会在骨髓等部位留下少量 “残余肿瘤细胞(RTCs)”,这些 RTCs 就是休眠状态的 DTCs “前身”。通过基因分析发现,这些休眠 RTCs 会主动激活 “自噬”——一种细胞 “自救” 机制,靠分解自身成分维持存活,抵御外界压力;同时,它们的 “细胞生长开关” mTOR 信号通路会大幅下调,进入 “低代谢休眠模式”。
【9】Cardiovascular Res:“老药新用”破局心梗康复难题!关节炎药物或成心脏救星
doi:10.1093/cvr/cvaf165
当心脏病发作时,时间就是心肌,时间就是生命;尽管现代医学已将心梗急性期死亡率显著降低,但一个隐形杀手仍在悄悄侵蚀着幸存者的心脏—免疫炎症反应。有数据显示,心梗幸存者中约25%的患者会在三年内死亡,其中14%的患者存活不过第一年。这一残酷的统计数据背后是免疫系统在心脏损伤后的“过度热情”所造成的二次伤害。
如今一篇发表在国际杂志Cardiovascular Research上题为“CTLA-4-Ig therapy preserves cardiac function following myocardial infarction with reperfusion”的研究报告中,来自澳大利亚贝克心脏与糖尿病研究所等机构的科学家们通过研究发现,一种常用的关节炎治疗药物阿巴西普或能有效安抚“暴走”的免疫细胞,从而为心梗后心脏保护带来全新希望。

心肌梗死再灌注能迅速诱导局部的心脏T细胞反应
免疫系统本是人体忠诚的卫士,T细胞作为其中的“指挥官”,既能协调全军作战,又能形成免疫记忆,从而精准打击感染和癌细胞。然而在心梗发生后,这场精心编排的防御战却出现了意外转折,即T细胞突然“倒戈”,从保护者变成了心脏的破坏者。Jonathan Noonan博士指出,免疫靶向治疗已经彻底改变了癌症和自身免疫性疾病的治疗格局,但我们至今还没有任何药物能够预防心梗后的免疫驱动性炎症。这种免疫“误伤”导致心脏炎症反应失控从而显著削弱心脏的泵血功能,成为心梗后心力衰竭的重要推手。
【10】肠道“水分总阀”被找到!Nat Commun:60 年老药起效密码破解,便秘腹泻治疗迎来新靶点
doi:10.1038/s41467-025-68014-7
全球有超过 10 亿人正经历便秘困扰,腹泻每年导致约 150 万人死亡,这两种看似相反的消化问题,其实共享同一个核心矛盾——肠道水分平衡失调。简单比喻来说就是,你的肠道里有一套精密的 “供水系统”:太多水会导致腹泻,太少水则引发便秘。但几十年来,科学家一直没找到控制这个 “水龙头” 的主开关。直到最近,一篇发表在国际杂志Nature Communications上题为 “Noncanonical calcium-independent TRPM4 activation governs intestinal fluid homeostasis” 的研究报告中,来自中国药科大学、美国西北大学等机构的科学家们通过研究发现,一种名为 TRPM4 的离子通道正是肠道水分调节的 “总阀门”。这项研究不仅解决了一个长达 60 年的医学谜题,更为胃肠道疾病的精准治疗提供了全新蓝图。
研究者 Juan Du 教授表示,尽管比沙可啶已临床使用超过 60 年,但其精确的分子靶点一直未知,他们通过结合结构生物学、电生理学、细胞实验和动物模型,构建了从原子水平相互作用到整个生物体生理学的罕见全景图。
比沙可啶这个名字可能陌生,但它很可能是你药箱里的常客——作为全球最常用的泻药之一,它帮助了无数便秘患者,却没人知道它具体是怎么起效的。研究人员决定从这款 “老药” 入手,结果有了意外收获:比沙可啶在体内转化为活性代谢物去乙酰比沙可啶(DAB)后,会精准结合到 TRPM4 通道上一个前所未有的药物结合口袋。更令人惊喜的是,去乙酰比沙可啶激活通道的全新方式完全不需要钙离子参与,这就像找到了一把备用钥匙,可以在不触动主锁的情况下打开门。(生物谷Bioon.com)
生物谷更多精彩盘点!敬请期待!
版权声明 本网站所有注明“来源:生物谷”或“来源:bioon”的文字、图片和音视频资料,版权均属于生物谷网站所有。非经授权,任何媒体、网站或个人不得转载,否则将追究法律责任。取得书面授权转载时,须注明“来源:生物谷”。其它来源的文章系转载文章,本网所有转载文章系出于传递更多信息之目的,转载内容不代表本站立场。不希望被转载的媒体或个人可与我们联系,我们将立即进行删除处理。