母乳藏着“抗胖基因”? Adv Sci解锁喂养密码,miR-125a-5p让棕色脂肪终身燃脂
来源:生物谷原创 2026-01-21 11:47
纯母乳喂养通过母乳外泌体中的miR-125a-5p靶向HIF1AN激活AMPK/α-酮戊二酸轴,在棕色脂肪形成持久产热记忆,为后代提供长期代谢保护。

新手妈妈们总在纠结:母乳喂养到底能给宝宝带来多少“隐形福利”?除了增强免疫力,它是否还在悄悄塑造宝宝的终身健康?如今儿童肥胖率逐年攀升,不仅影响成长发育,更会埋下成年后糖尿病、心血管疾病的隐患。世界卫生组织一直推荐婴儿前6个月进行纯母乳喂养,多项研究也暗示这种喂养方式能降低肥胖风险,但背后的“运作机制”始终是个谜。近日,Adv Sci发表的一项重磅研究,终于为我们揭开了母乳与宝宝代谢健康之间的神秘关联。

纯母乳喂养:养出高效“燃脂小马达”——棕色脂肪
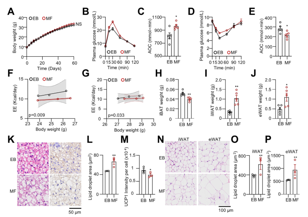
研究团队通过小鼠实验发现,哺乳期最后一周的喂养方式,对宝宝的棕色脂肪组织(BAT)发育影响深远。棕色脂肪被称为“燃脂小马达”,专门负责消耗热量产生热量,而混合喂养的小鼠,这台“马达”却没能正常“启动”。
与混合喂养小鼠相比,纯母乳喂养的小鼠在寒冷环境中能更好地维持体温,肩胛间棕色脂肪组织(iBAT)质量更高,里面的脂质滴更小、分布更均匀,线粒体结构也更完整、密度更高,这些都是“燃脂效率”高的关键特征。

图1. 纯母乳喂养有助于棕色脂肪组织发育
同时,纯母乳喂养小鼠的棕色脂肪中,Ucp1、Prdm16等“燃脂基因”表达水平显著升高,血清瘦素水平也更高。值得注意的是,两组小鼠的进食量并没有差异,这说明棕色脂肪功能的差异,完全是母乳喂养“精准调控”的结果。
母乳“编程”抗胖体质:高脂饮食也不怕
为了验证这种保护作用的持久性,研究人员在小鼠断奶后进行了高脂饮食挑战。结果令人惊喜:纯母乳喂养的小鼠展现出超强的“抗胖能力”,葡萄糖耐受性和胰岛素敏感性明显更好,能量消耗更高,身上堆积的白色脂肪也更少。

图2. 纯母乳喂养保护后代免受高脂饮食诱导的肥胖
即使在热中性环境(减少棕色脂肪产热压力)下,这种代谢优势依然存在,而且在雄性小鼠中表现得更为突出。组织学检查显示,高脂饮食喂养后,纯母乳喂养小鼠的棕色脂肪仍能保持“高效燃脂”状态,而混合喂养小鼠的棕色脂肪则慢慢变成了“储能型”的白色脂肪,进一步证实了母乳喂养对棕色脂肪功能的长期维护作用。
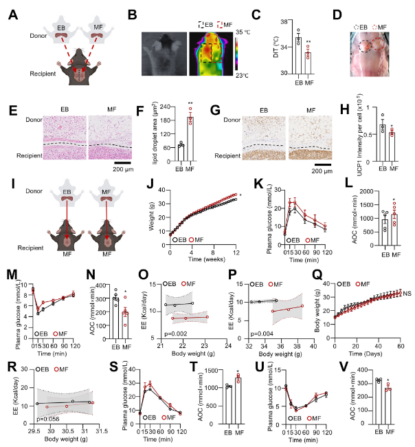
产热记忆:母乳给棕色脂肪的“终身buff”
为什么母乳喂养的保护作用能持续这么久?研究团队提出了“产热记忆”的猜想,并通过棕色脂肪移植实验得到了验证。他们把纯母乳喂养和混合喂养小鼠的棕色脂肪,分别移植到受体小鼠体内,结果发现:来自母乳喂养小鼠的棕色脂肪,在12周内始终保持更强的产热能力,还能显著改善受体小鼠的体重增长和血糖控制。

图3. 纯母乳喂养在后代棕色脂肪组织中印记产热编程
反过来,如果通过手术切除母乳喂养小鼠的棕色脂肪,它们对高脂饮食的“抵抗力”会明显下降。这就证明,棕色脂肪是母乳喂养介导长期代谢保护的核心,而这种保护作用,正是源于母乳喂养给棕色脂肪“编程”的产热记忆让它记住了“高效燃脂”的本职工作。
解密核心机制:母乳外泌体里的“关键信号”miR-125a-5p
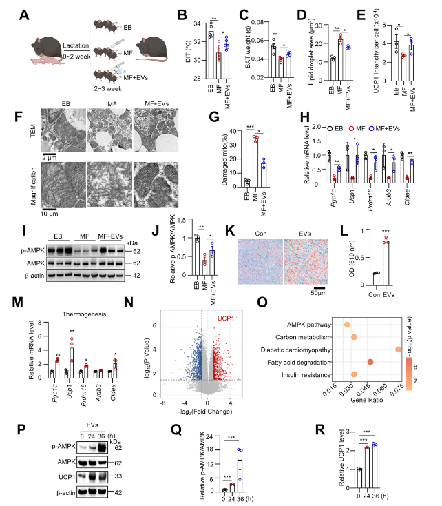
这一切背后的“操盘手”到底是谁?研究团队通过转录组分析发现,母乳喂养小鼠的棕色脂肪中,AMPK信号通路一直保持活跃状态。更关键的是,一旦用抑制剂阻断AMPK,母乳喂养带来的所有代谢优势就会消失,说明AMPK是产热记忆建立的“核心开关”。
进一步研究发现,母乳中富含的外泌体(EVs),正是传递这一信号的“载体”。这些外泌体能够被棕色脂肪组织吸收,给混合喂养的小鼠补充母乳外泌体后,它们的棕色脂肪功能缺陷得到了部分恢复。而外泌体中真正发挥作用的,是一种叫miR-125a-5p的微小RNA。

图4. 母乳来源的外泌体促进AMPK激活和棕色脂肪组织产热
miR-125a-5p的作用路径很清晰:它会直接靶向抑制HIF1AN的表达,而HIF1AN原本是AMPK的“抑制剂”。解除抑制后,AMPK被激活,进而促进α-酮戊二酸(一种关键代谢物)生成,最终推动棕色脂肪“燃脂基因”的表达,形成完整的信号链。更有意思的是,miR-125a-5p在母乳中的水平会随哺乳期逐渐降低,6个月后维持在低水平,刚好匹配婴儿早期棕色脂肪发育的关键时期。
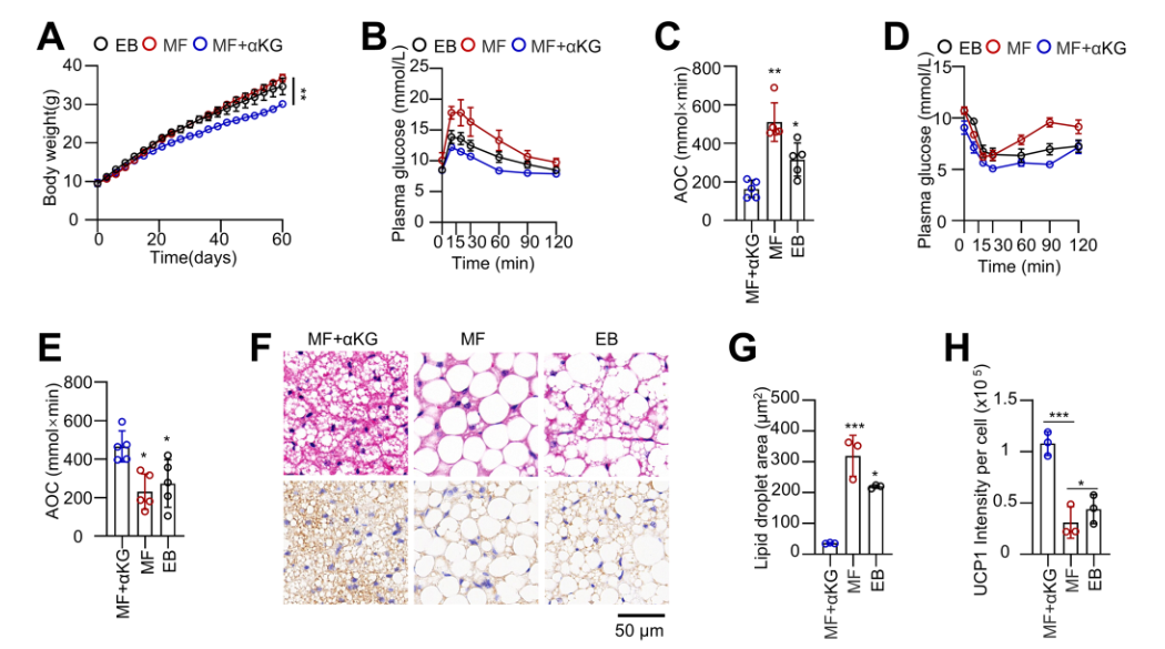
喂养不足有补救:α-酮戊二酸成“新希望”
对于因各种原因无法实现完全母乳喂养的家庭,这项研究也带来了新的解决方案。研究人员发现,给混合喂养的小鼠补充α-酮戊二酸后,它们的棕色脂肪功能得到了显著改善:脂质滴形态更优,UCP1表达升高,“燃脂基因”也更活跃。

图5. α-酮戊二酸可挽救混合喂养小鼠断奶后受损的棕色脂肪功能
长期补充α-酮戊二酸,还能降低混合喂养小鼠在高脂饮食下的体重增长,改善葡萄糖耐受性和胰岛素敏感性,减少白色脂肪堆积,成功弥补了混合喂养带来的代谢缺陷。这一发现,为母乳喂养不足的家庭提供了切实可行的干预方向。
这项研究不仅为母乳喂养的长远价值提供了坚实的科学支撑,更完整揭示了“母乳外泌体-miR-125a-5p-HIF1AN/AMPK/α-酮戊二酸”这一关键调控通路,让我们对早期营养编程有了更深刻的理解。
母乳的每一份营养,都是妈妈给宝宝最珍贵的“健康投资”。它通过精准的分子调控,在宝宝体内搭建起抵御肥胖的“代谢防线”,这种保护作用甚至能持续到成年。随着研究的深入,未来或许会有更多基于这一机制的干预手段出现,让每个宝宝都能在生命早期获得充足的代谢保护,为终身健康打下坚实基础。对于新手妈妈来说,坚持母乳喂养不仅是当下的陪伴,更是给宝宝未来的一份“健康保障”。(生物谷Bioon.com)
参考文献:
Wu N, Yin A, Yu X, et al. Exclusive Breastfeeding Drives AMPK-Dependent Thermogenic Memory in BAT and Promotes Long-Term Metabolic Benefits in Offspring. Adv Sci (Weinh). Published online December 19, 2025. doi:10.1002/advs.202508956
版权声明 本网站所有注明“来源:生物谷”或“来源:bioon”的文字、图片和音视频资料,版权均属于生物谷网站所有。非经授权,任何媒体、网站或个人不得转载,否则将追究法律责任。取得书面授权转载时,须注明“来源:生物谷”。其它来源的文章系转载文章,本网所有转载文章系出于传递更多信息之目的,转载内容不代表本站立场。不希望被转载的媒体或个人可与我们联系,我们将立即进行删除处理。