木鳖子提取物显神通!Research:CMSP靶向LDHA双重阻断糖酵解与自噬,破解食管鳞癌治疗困局
来源:生物谷原创 2026-02-05 10:17
从木鳖子中分离的天然化合物p-羟基肉桂醛(CMSP)可特异性结合糖酵解酶LDHA并阻断其磷酸化,抑制食管鳞癌的糖酵解与自噬过程,诱导肿瘤细胞凋亡,为该病提供全新治疗策略。

“确诊即中晚期,治疗后易复发”,这是食管鳞状细胞癌患者面临的残酷现实。作为消化道恶性肿瘤中的硬骨头,这种癌症侵袭性强、预后极差,现有放化疗、靶向治疗等手段难以突破疗效瓶颈,无数患者在等待更有效的治疗方案。而肿瘤细胞之所以能疯狂增殖,离不开自噬与糖酵解这两大“能量引擎”的协同驱动,二者紧密关联却长期缺乏同时靶向的有效药物。近日,Research发表了一项振奋人心的研究,河北医科大学第四医院等机构的团队从天然产物中找到突破口,揭示了木鳖子提取物p-羟基肉桂醛(CMSP)的独特抗癌机制,为食管鳞癌的精准治疗点亮了新希望。

研究团队率先验证,CMSP对食管鳞癌细胞具有显著的凋亡诱导作用且肿瘤特异性良好。体外细胞实验中,CMSP以剂量依赖方式降低KYSE-30、KYSE-150等食管鳞癌细胞系的活力,而对正常食管上皮细胞HEEC的增殖影响轻微。流式细胞术与Western blot检测证实,CMSP可上调裂解型caspase-3、caspase-8、caspase-9的表达水平,促进凋亡小体形成。在更贴近临床的患者来源类器官模型中,CMSP同样能剂量依赖性抑制食管鳞癌类器官的生长与结构完整性,TUNEL染色结果显示,处理组的凋亡阳性细胞比例显著升高,充分验证了其临床转化潜力。

图1. CMSP促进食管鳞癌细胞和类器官的凋亡
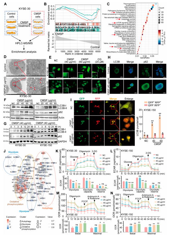
进一步的机制探索发现,CMSP具备同时抑制食管鳞癌细胞自噬与糖酵解的双重能力。蛋白质组学分析显示,CMSP处理后,自噬、糖酵解、AMPK通路等相关生物学过程出现显著差异富集。电镜观察可见细胞内自噬泡数量明显增多,confocal显微镜下GFP-LC3B斑点积累,且自噬标志物LC3B-II和p62蛋白呈剂量和时间依赖性升高,提示自噬流受阻。通过Seahorse分析仪检测证实,CMSP显著降低细胞外酸化率,减少糖酵解通量,同时提升氧消耗率,表明细胞代谢模式向氧化磷酸化转变。

图2. CMSP抑制食管鳞癌细胞的自噬和糖酵解
为明确自噬与糖酵解抑制在CMSP诱导凋亡中的作用,研究团队采用自噬激活剂雷帕霉素和糖酵解刺激剂寡霉素开展挽救实验。结果显示,雷帕霉素可逆转CMSP诱导的LC3B-II和p62表达变化,明显减弱其对食管鳞癌细胞增殖的抑制作用和凋亡诱导效应;寡霉素同样能部分挽救CMSP介导的凋亡,并恢复自噬流,这一结果证实,CMSP通过双重抑制自噬与糖酵解,协同诱导食管鳞癌细胞凋亡。
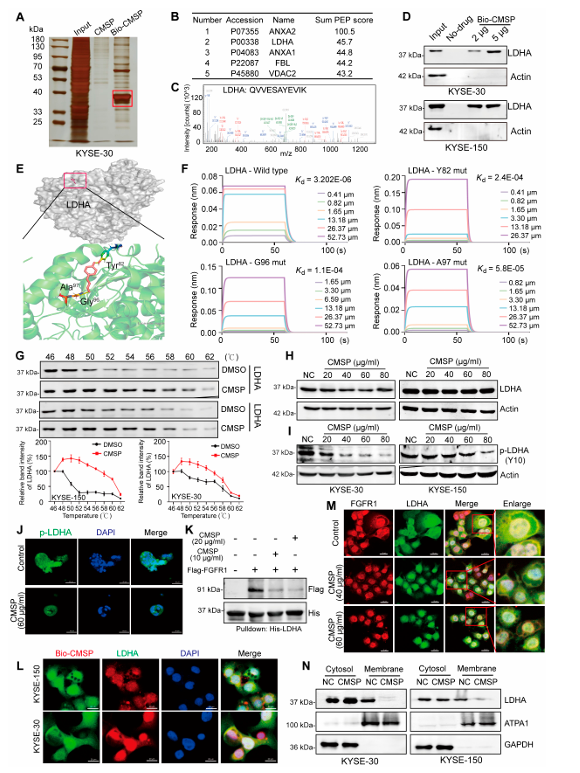
通过生物素标记探针pull-down结合质谱分析,研究团队成功鉴定出糖酵解关键酶LDHA是CMSP的直接作用靶点。分子对接与生物层干涉法验证显示,CMSP通过Tyr⁸²、Gly⁹⁹、Ala⁹⁷等氨基酸残基与LDHA特异性结合,解离常数达3.202×10⁻⁶。值得注意的是,CMSP并不影响LDHA的总表达量,而是通过阻断LDHA的膜转位,抑制其与FGFR1的相互作用,进而减少FGFR1介导的LDHA Y10位点磷酸化激活。

图3. CMSP直接结合LDHA并通过阻断其与FGFR1的相互作用抑制其磷酸化
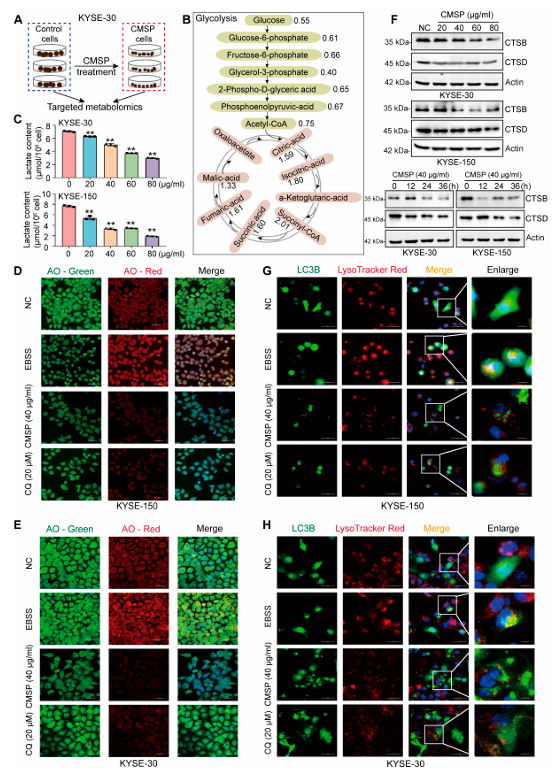
深入研究发现,CMSP通过抑制糖酵解减少乳酸生成,进而阻碍溶酶体酸化,最终抑制自噬进程。靶向代谢组学检测显示,CMSP处理后糖酵解中间产物含量降低,乳酸生成量显著减少。吖啶橙染色结果显示,处理组细胞的溶酶体红色荧光减弱,提示溶酶体pH升高;溶酶体酶CTSB和CTSD的表达水平也呈剂量依赖性下调。进一步通过LysoTracker染色观察到,CMSP处理后自噬体与溶酶体的共定位受阻,证实其通过影响溶酶体功能抑制自噬。

图4. CMSP通过阻碍糖酵解介导的溶酶体酸化抑制自噬
此外,研究还发现CMSP可通过糖酵解调控AMPK/mTOR通路参与自噬抑制。CMSP处理后,食管鳞癌细胞的AMP/ATP比值降低,AMPK Thr¹⁷²位点磷酸化水平呈剂量和时间依赖性下降,下游靶蛋白p-ULK1表达同步降低,而p-mTOR和p-P70S6K表达显著升高。雷帕霉素处理可逆转这些蛋白的表达变化,进一步证实CMSP通过调控AMPK/mTOR通路抑制自噬起始。
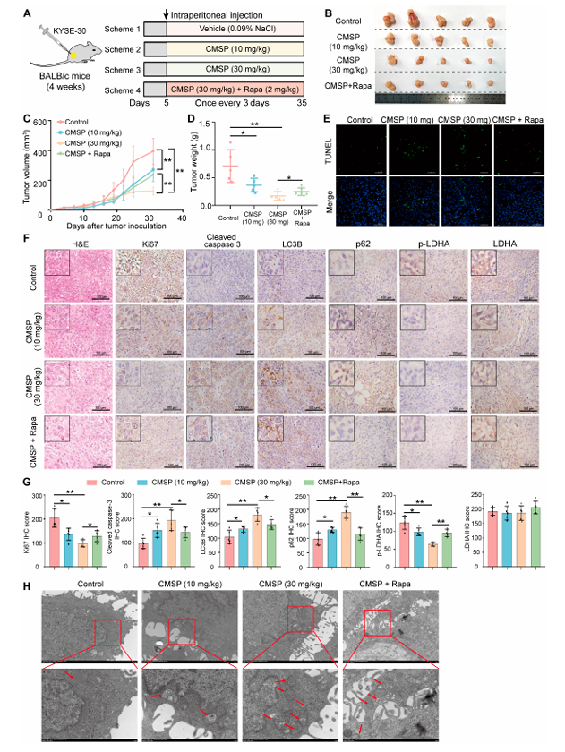
体内实验结果同样令人振奋。在BALB/c小鼠食管鳞癌异种移植模型中,CMSP以10mg/kg或30mg/kg剂量处理35天后,移植瘤的体积和重量较对照组显著降低,而联合使用雷帕霉素后,这一治疗效果部分逆转,提示CMSP的抗肿瘤作用依赖自噬抑制。TUNEL染色显示,CMSP处理组的肿瘤凋亡阳性细胞比例显著升高,免疫组化检测证实,处理组的Ki67表达降低,LC3B、p62和裂解型caspase-3表达升高,p-LDHA表达降低,且LDHA总表达量无明显变化,与体外实验结果一致。更重要的是,CMSP处理组小鼠的体重及肝、肾、肺等主要脏器功能无明显异常,血清AST、ALT、尿素、肌酐水平与对照组无显著差异,证实其具有良好的体内安全性。

图5. CMSP在体内通过抑制自噬诱导食管鳞癌凋亡
这项研究系统阐明了天然化合物CMSP治疗食管鳞癌的完整分子机制:CMSP在细胞内特异性结合糖酵解酶LDHA,通过阻断其膜转位抑制与FGFR1的相互作用,进而抑制LDHA磷酸化激活。这一过程导致食管鳞癌细胞的糖酵解水平降低、氧化磷酸化增强,AMP/ATP比值与乳酸生成量减少,最终通过阻碍溶酶体酸化和抑制AMPK/mTOR通路双重机制阻断自噬,诱导肿瘤细胞凋亡。
作为一项兼具创新性与临床价值的研究,其不仅成功发掘出CMSP这一兼具疗效与安全性的食管鳞癌候选药物,更开创了同时靶向代谢重编程与自噬的精准治疗新策略。随着临床转化研究的持续推进,CMSP有望为改善食管癌患者的预后带来新的突破,为恶性肿瘤治疗领域注入天然化合物的独特力量,也为传统天然产物的现代医药开发提供了宝贵的研究范式。(生物谷Bioon.com)
参考文献:
Wei S, Wang J, Zhang Z, et al. A Novel Autophagy Inhibitor p-Hydroxylcinnamaldehyde Suppresses Esophageal Squamous Cell Carcinoma by Targeting LDHA Phosphorylation-Mediated Metabolic Reprogramming. Research (Wash D C). 2026;9:1070. Published 2026 Jan 12. doi:10.34133/research.1070
版权声明 本网站所有注明“来源:生物谷”或“来源:bioon”的文字、图片和音视频资料,版权均属于生物谷网站所有。非经授权,任何媒体、网站或个人不得转载,否则将追究法律责任。取得书面授权转载时,须注明“来源:生物谷”。其它来源的文章系转载文章,本网所有转载文章系出于传递更多信息之目的,转载内容不代表本站立场。不希望被转载的媒体或个人可与我们联系,我们将立即进行删除处理。