胚胎着床研究遇瓶颈?Zool Res:气液界面培育小鼠子宫内膜组装体,造出腔上皮还还原 “迎胚” 状态
来源:生物谷原创 2026-02-16 14:41
本研究优化培养体系后,用气液界面共培养小鼠子宫内膜腺体样类器官与基质细胞,培育出含腔上皮样结构的组装体,还还原了子宫内膜在体内准备接受胚胎的关键特征,为生殖研究提供实用模型。

对备孕人群来说,胚胎能成功“扎根”子宫是妊娠的第一步——这一步的核心,全靠子宫内膜能否按时进入“欢迎模式”。医学上把这种“欢迎模式”称为“子宫内膜容受性”,只有子宫内膜进入这个状态,胚胎才能顺利附着、着床。可一直以来,研究人员在实验室里模拟这个过程时总遇难题:传统小鼠子宫内膜类器官多是单一上皮细胞,没有能“迎接”胚胎的腔上皮,也没法完全模拟子宫内膜动态变化的“迎胚”过程。
近期,Zool Res发表了一项突破性研究:科研团队找到新方法,在实验室里造出了更贴近真实子宫环境的“小鼠子宫内膜组装体”,不仅长出了关键的腔上皮结构,还能像体内子宫内膜一样,随激素变化切换“准备”和“迎接”胚胎的状态,为研究胚胎着床和子宫内膜疾病打开了新大门。

研究团队首先解决了“原材料”培养的难题——优化子宫内膜腺体样类器官(GLOs)和基质细胞(ESCs)的培养方案。之前用EDTA消化子宫组织,要么肌层消化不彻底,要么基质细胞提得少,团队改成在消化液里加Dispase II和胶原酶V,延长消化时间到3-4小时,顺利同时提取出腺体样类器官和基质细胞。
针对腺体样类器官容易破裂的问题,团队调整了Wnt3a和R-Spondin1两种关键因子的浓度,测试了4种组合后发现,100ng/mL Wnt3a+250ng/mL R-Spondin1的搭配,能长出最像体内真实腺体的类器官(Type I形态)。而基质细胞原本在普通培养基里长得慢、形态差,团队在培养基里加了氢化可的松、L-抗坏血酸和ITS-X,还在培养皿表面涂了IV型胶原,这下基质细胞不仅长得快,功能也更稳定。

图1 不同培养体系对小鼠子宫内膜腺体样类器官和基质细胞的影响
有了优质“原材料”,团队开始搭建组装体。他们先测试了上皮细胞和基质细胞的不同比例,发现1:4的比例最利于组装体成型;又对比了三种支架材料,最终选了Matrigel、I型胶原和培养基混合的“MAC复合基质”——这种材料最贴近子宫内的支撑环境。
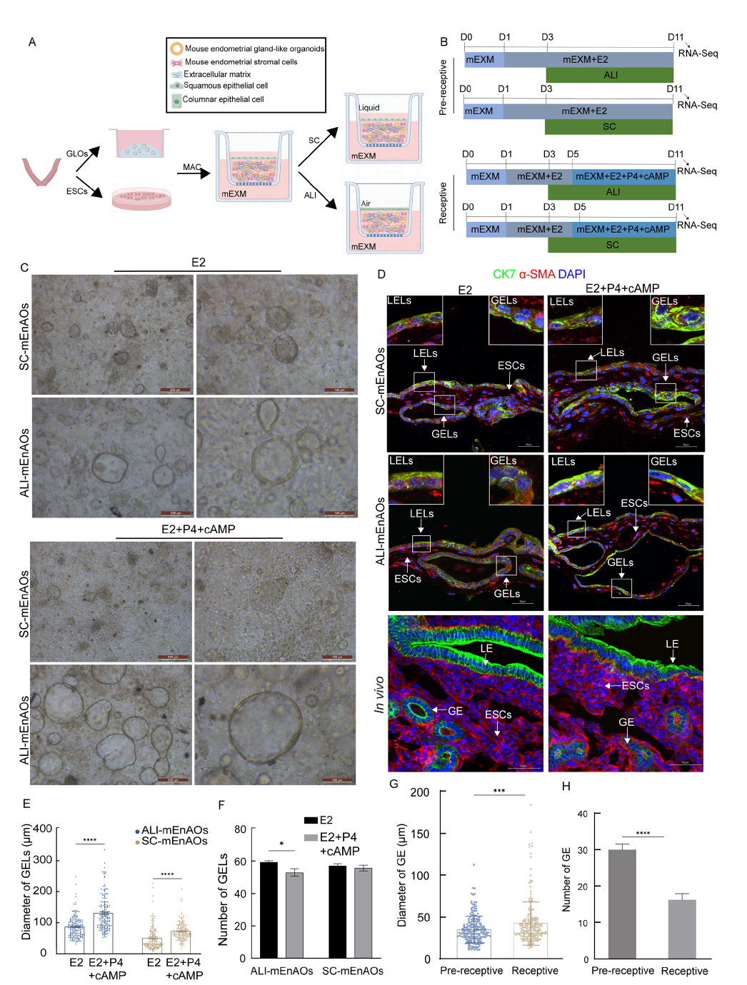
随后,团队用两种方式培养组装体:一种是气液界面培养(ALI),让组装体一面接触空气、一面接触培养基;另一种是传统的浸没培养(SC)。同时用激素模拟子宫内膜的“工作节奏”:只用雌激素(E2)模拟“预容受阶段”(准备接受胚胎前的状态),用雌激素+孕激素+cAMP模拟“容受阶段”(胚胎可成功着床的状态)。
结果显示,两种培养方式都能长出含腔上皮样结构(LELs)、腺上皮样结构(GELs)和基质细胞的组装体,但气液界面培养的组装体更“优秀”:腺上皮样结构的管腔直径更大,且进入容受阶段后,腺上皮直径变大、数量减少——这和体内子宫内膜为迎接胚胎做的“腺体重塑”一模一样,而浸没培养的组装体没有这种明显变化。

图2 利用气液界面和浸没培养体系构建小鼠子宫内膜组装体
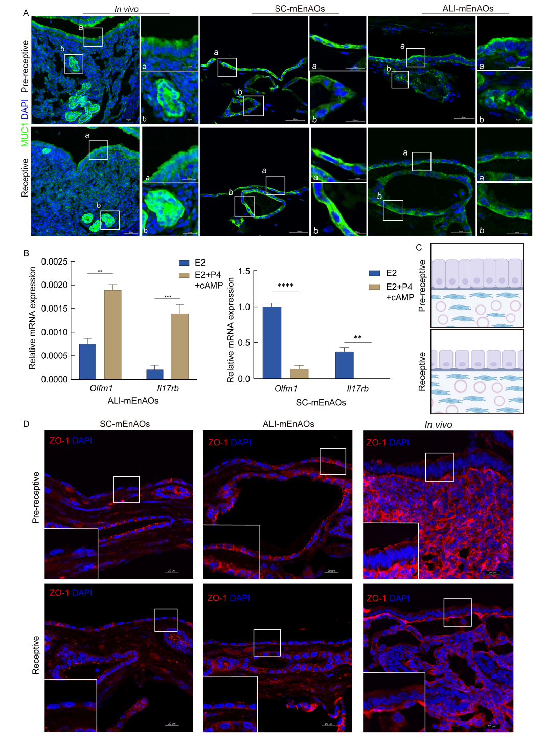
这项研究最关键的突破,是气液界面培养的组装体成功长出了能“迎接”胚胎的腔上皮样结构。实验室检测发现,这些腔上皮样结构能分泌MUC1——这是体内腔上皮特有的“标识蛋白”,说明它具备了真实腔上皮的基础功能。
更重要的是,它还能像体内腔上皮一样“随激素变状态”:在预容受阶段,腔上皮样结构的紧密连接蛋白ZO-1呈连续分布,维持着整齐的柱状形态(为迎接胚胎做准备);进入容受阶段后,ZO-1表达减少,紧密连接变松——这正是体内子宫内膜为让胚胎“钻进来”做的关键调整。而浸没培养的组装体,不管加哪种激素,腔上皮的紧密连接都没明显变化,没法模拟这种“迎接”前的准备。

图3 小鼠子宫内膜组装体中腔上皮样结构的特征分析
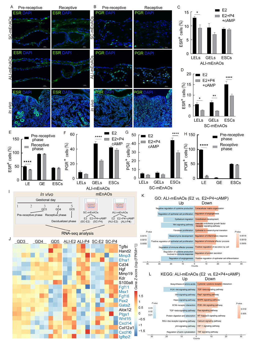
在分子层面,气液界面培养的组装体也完美复刻了子宫内膜的“激素响应”。雌激素受体主要集中在腔上皮样结构,孕激素受体主要在腺上皮样结构——这和体内子宫内膜的受体分布完全一致;而浸没培养的组装体,受体分布混乱,雌激素受体到处都是,孕激素受体却只在基质细胞里有。
转录组分析更印证了它的“真实性”:气液界面组装体的基因表达,和妊娠3天(预容受)、4天(容受)、5天(胚胎着床后)的小鼠子宫内膜高度相似。比如预容受阶段,它会上调Msx1、Pax2等“准备相关基因”;容受阶段,又会激活Tgfbi、Hand2等“着床相关基因”,而浸没培养的组装体完全没有这种精准的基因变化节奏。

图4 雌激素和孕激素对小鼠子宫内膜组装体的调控作用
进一步对比还发现,气液界面环境能让组装体“更有活力”:同样加激素,气液界面培养的组装体里,和腺体发育、上皮增殖、甘油磷脂代谢相关的基因更活跃;而浸没培养的组装体,更多是细胞周期负调控、凋亡相关的基因在“工作”——相当于一个在“积极准备迎胚”,一个在“被动维持存活”。
这项研究的意义不止于“造出一个模型”。对备孕相关研究来说,它能帮科研人员更清晰地观察胚胎和子宫内膜“互动”的细节;对子宫内膜疾病(比如薄子宫内膜、着床失败)研究来说,它提供了更贴近人体的“实验平台”,能更精准地测试药物效果;甚至对畜牧业来说,它的培养思路还能为猪、牛等动物的子宫内膜模型提供参考,助力提高家畜繁殖率。未来,随着免疫细胞、血管细胞等更多“子宫成分”加入这个模型,它还会更贴近真实子宫环境,为解决更多生殖健康难题提供有力支持。(生物谷Bioon.com)
参考文献:
Qiu XY, Tu JY, Yang J, et al. Establishment of mouse endometrial assembloids with luminal epithelial-like structures in vitro. Zool Res. 2026;47(1):250-262. doi:10.24272/j.issn.2095-8137.2025.265
版权声明 本网站所有注明“来源:生物谷”或“来源:bioon”的文字、图片和音视频资料,版权均属于生物谷网站所有。非经授权,任何媒体、网站或个人不得转载,否则将追究法律责任。取得书面授权转载时,须注明“来源:生物谷”。其它来源的文章系转载文章,本网所有转载文章系出于传递更多信息之目的,转载内容不代表本站立场。不希望被转载的媒体或个人可与我们联系,我们将立即进行删除处理。