小耳畸形修复迎重磅突破!Mater Today Bio:微流控软骨微球联合3D打印支架实现高效耳廓软骨再生
来源:生物谷原创 2026-02-10 14:46
本研究整合微流控与3D生物打印技术构建双相复合支架,该支架可高效促进原位软骨再生与细胞外基质沉积,再生组织的形态和组织学特征与天然耳廓软骨高度相似,为耳廓软骨重建提供了极具前景的新策略。

对许多小耳畸形患者而言,耳廓的部分或完全缺失,不仅让面部外观失去完整,还可能伴随外耳道闭锁、听力受损等问题,童年时可能遭遇的异样目光,成年后面临的社交困扰,让这一先天性畸形成为不少家庭的“心头病”。而在临床治疗中,传统方案始终难以兼顾效果与安全:自体肋软骨移植要在胸口留下伤口,还可能面临软骨量不足、形态塑造不精准的问题;人工合成的植入物则容易引发免疫排斥,时间久了还可能出现结构塌陷。
近日,Mater Today Bio的一项研究带来了重磅突破,研究团队创新性融合微流控与3D生物打印两大技术,打造出一款双相复合支架,成功实现了耳廓软骨的高效再生,为小耳畸形的临床修复开辟了全新路径。

研究团队首先利用微流控共流毛细管平台,成功制备出两种负载软骨细胞的功能化微球:单通道明胶甲基丙烯酸酯微球,以及以透明质酸甲基丙烯酸酯为壳、鱼明胶为核的核壳结构微球。两种微球均展现出极佳的批间均一性,单通道微球平均粒径为328±4μm,核壳结构微球为447±4.6μm,且二者均拥有光滑表面与相互连通的多孔内部结构,既能为营养物质扩散和细胞外基质沉积提供良好条件,又具备适配3D生物打印的流变学特性。体外培养实验显示,两种微球内的软骨细胞均能维持高存活率,细胞骨架还会随培养时间发生适应性重塑,其中核壳结构微球能通过壳层精准调控细胞黏附与张力,让细胞分布更为均匀。

图1:微流控辅助制备载软骨细胞微球及3D生物打印网格状支架用于耳廓软骨再生的流程示意图

图2:明胶甲基丙烯酸酯和透明质酸甲基丙烯酸酯基软骨微球的制备与表征
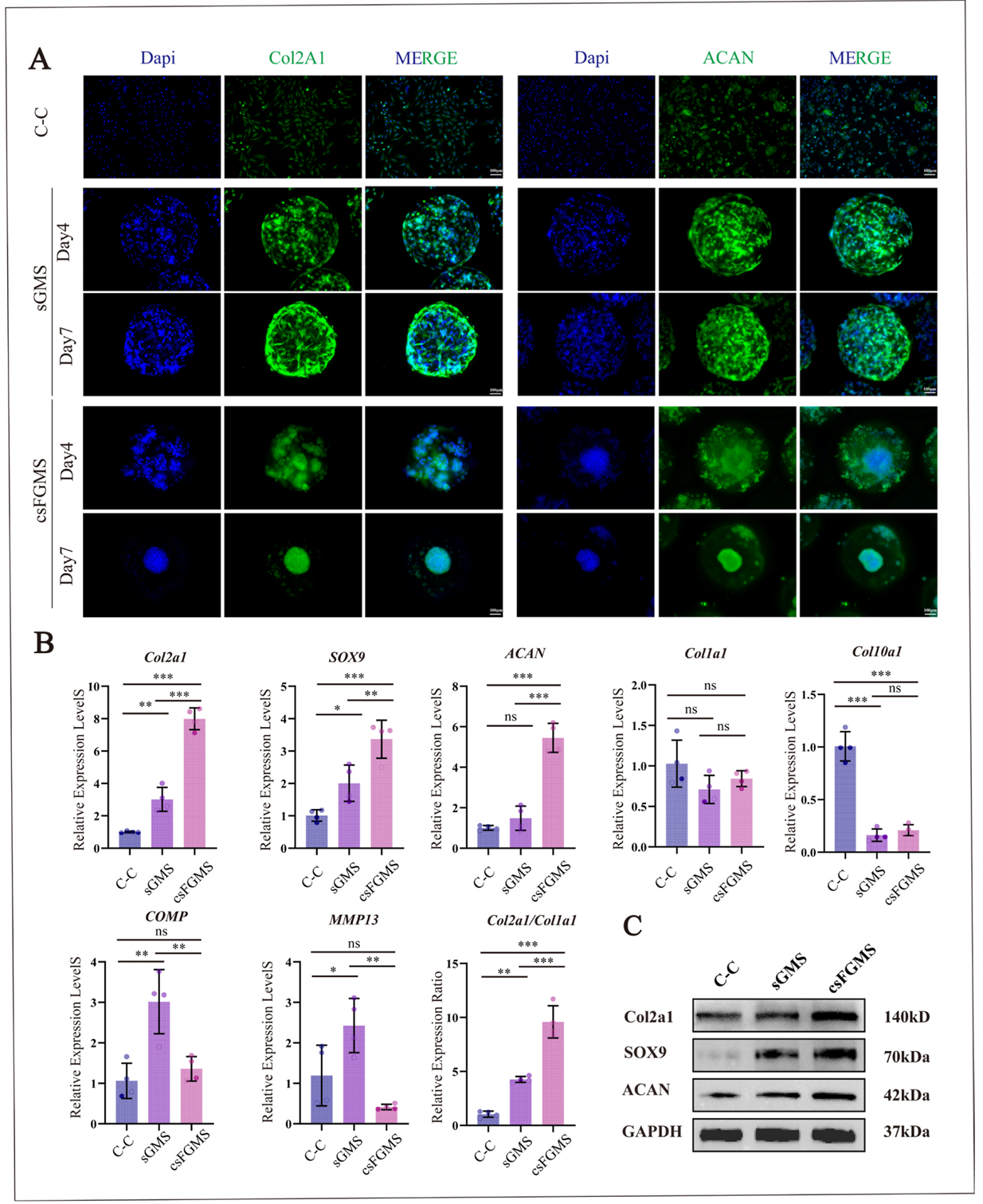
在软骨分化能力的检测中,研究人员发现微球构建的三维微环境,能显著激活软骨细胞的软骨形成程序。与二维培养的软骨细胞相比,两种微球内的Ⅱ型胶原、聚集蛋白聚糖、SOX9等软骨特异性标志物,在基因和蛋白水平均呈现显著上调,且核壳结构微球的标志物表达水平更优。同时,微球还能有效下调肥大软骨标志物Ⅹ型胶原和纤维软骨标志物Ⅰ型胶原的表达,核壳结构微球还可抑制分解代谢标志物MMP13的表达,呈现出更平衡的软骨重塑特征,这也证实其能更高效地维持软骨细胞表型,促进软骨特异性基质的合成。

图3:微球微环境内软骨形成标志物的表达及分子谱分析
为打造兼具结构稳定性与生物活性的修复支架,研究团队将软骨微球与GelMA/CSMA/ColIIMA复合水凝胶混合制成生物墨水,通过挤出式3D生物打印技术构建出四层网格状支架。对比纯明胶甲基丙烯酸酯支架,这款复合支架的力学性能实现大幅提升,压缩模量从0.126MPa提升至0.298MPa,拉伸模量从0.0154MPa提升至0.0559MPa,同时溶胀率更低、酶解降解速度更慢,结构持久性显著增强。更重要的是,打印过程未对细胞造成明显损伤,支架内的软骨细胞依旧保持较高活力和增殖能力,且复合水凝胶能显著促进软骨细胞的迁移能力,为后续组织再生奠定了坚实基础。

图4:3D生物打印明胶甲基丙烯酸酯支架和复合支架的理化性质与细胞相容性
随后,研究团队将不同类型的打印支架植入免疫缺陷小鼠的背部皮下,系统探究其在体内的免疫调节、血管生成及软骨再生能力。结果显示,核壳结构微球复合支架组表现出最优的免疫调节特性,能显著减少促炎型巨噬细胞标志物iNOS的表达,提升修复型巨噬细胞标志物CD206的表达,同时大幅降低炎症因子TNF-α的水平,为组织再生营造了温和的微环境。此外,该组别支架还能显著上调血管内皮生长因子的表达,有效促进新生血管形成,为软骨再生输送充足的营养支持,进一步推动修复进程。

图5:不同生物墨水和微球结构的打印支架在体内的免疫调节和血管生成能力
在植入小鼠体内8周后,软骨再生的检测结果让研究团队看到了这款支架的优异修复性能。核壳结构微球复合支架组的再生组织,在大体形态上就呈现出接近天然耳廓软骨的外观和弹性;组织学分析显示,该组再生组织拥有排列规则的软骨样结构,胶原沉积丰富且排列有序,Ⅱ型胶原和聚集蛋白聚糖的阳性表达面积显著高于其他组别。力学检测结果同样亮眼,该组再生组织的压缩杨氏模量是所有实验组中最接近天然耳廓软骨的,充分证实了这款复合支架高效的软骨再生能力。

图6:不同生物墨水和微球结构的打印支架的体内软骨再生效果评价
耳廓软骨重建一直是小耳畸形临床治疗中的重难点,而软骨组织工程的发展为这一问题的解决打开了新窗口。此次研究通过微流控与3D生物打印技术的有机融合,打造出的双相复合支架,精准实现了结构精准性与生物功能性的双重兼顾:微流控技术制备的软骨微球保障了支架的生物活性,能持续维持软骨细胞表型并分泌细胞外基质;3D生物打印技术则实现了耳廓软骨的精准解剖形态构建,贴合临床修复的形态需求;复合水凝胶又为组织再生提供了良好的力学支撑和微环境,解决了传统支架的诸多弊端。
这一研究成果不仅突破了传统水凝胶支架力学性能不足、细胞表型维持困难,以及单一打印技术缺乏生物功能性的行业痛点,为小耳畸形的耳廓软骨重建提供了极具临床转化价值的新策略,也为弹性软骨组织工程的后续研究提供了全新思路。未来,随着这项技术的进一步优化和临床转化,有望让更多小耳畸形患者摆脱传统治疗的弊端,在重建完整耳廓的同时,最大程度恢复听力功能,让这些患者远离外貌和听力的双重困扰,大幅提升生活质量。(生物谷Bioon.com)
参考文献:
Chen X, Hu H, Yang J, et al. 3D bioprinted composite scaffold incorporating microfluidics-derived chondrocyte microspheroids promotes auricular cartilage regeneration. Mater Today Bio. 2026;37:102826. Published 2026 Jan 20. doi:10.1016/j.mtbio.2026.102826
版权声明 本网站所有注明“来源:生物谷”或“来源:bioon”的文字、图片和音视频资料,版权均属于生物谷网站所有。非经授权,任何媒体、网站或个人不得转载,否则将追究法律责任。取得书面授权转载时,须注明“来源:生物谷”。其它来源的文章系转载文章,本网所有转载文章系出于传递更多信息之目的,转载内容不代表本站立场。不希望被转载的媒体或个人可与我们联系,我们将立即进行删除处理。