总迷路?别简单当记性差!Cell Rep:病理性tau蛋白会让大脑“指南针”失灵,老年人迷路或为痴呆早期信号
来源:生物谷原创 2026-01-06 09:39
研究证实,在小鼠丘脑前背核表达病理性tau蛋白会破坏头部方向细胞功能,导致定向信号减弱、放电模式异常,引发空间定向障碍,为痴呆早期预警提供了关键神经机制。
常去的菜市场绕了三圈找不到出口,熟悉的小区楼栋认错好几次,刚说完要去的方向转眼就忘了——这些场景在长辈身上出现时,往往被简单归为“年纪大了记性差”。但Cell Rep最新发表的一项重磅研究提醒我们,这种看似不起眼的认路困难,可能是痴呆发出的早期预警信号,背后藏着大脑神经环路的悄然改变。

空间定向障碍,也就是我们常说的“迷路”,指的是无法通过环境线索判断自身所处方位,这种症状往往在记忆力明显下降前就已出现,是痴呆最具潜力的早期认知生物标志物。tau蛋白的病理性聚集是阿尔茨海默病等痴呆的核心病理特征,而大脑中的丘脑前背核是tau蛋白早期聚集的“重灾区”——即便在认知障碍尚未显现的“Braak 0期”,这里就已出现tau蛋白的选择性沉积,其密度远高于周边脑区。更关键的是,丘脑前背核富含头部方向细胞,这些细胞构成的神经网络就像大脑自带的“指南针”,与网格细胞、边界细胞等协同作用,搭建起精准的空间认知地图,是我们判断方向、顺利导航的核心。
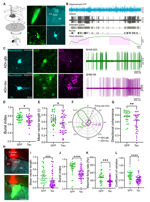
研究团队通过病毒介导的方式,在野生型和C1ql2-Cre小鼠的丘脑前背核中特异性表达人类突变tau蛋白,成功构建了模拟早期tau病理的动物模型。经过8至12周的观察,小鼠丘脑前背核的胞体、树突和轴突中均检测到磷酸化和寡聚化形式的病理性tau蛋白,且这些异常蛋白可通过轴突投射至下游靶区,与人类早期tau病理的分布特征高度一致。值得注意的是,约90%的模型小鼠丘脑前背核细胞表达寡聚化tau蛋白,而对照组小鼠几乎未检测到相关蛋白表达。

图 1:通过HD网络中的病理性tau蛋白定义ADn-tau小鼠
在经典的Morris水迷宫实验中,研究人员发现模型小鼠与对照组小鼠最终都能学会寻找隐藏平台,说明其空间记忆本身并未受损。但在训练第二天,模型小鼠出现了明显的异常行为:游泳时循环打转的次数显著增加,转弯角度更大,游泳路径也更为曲折,这些特征正是空间定向障碍的典型表现。进一步的定向干扰测试显示,即使经过训练,模型小鼠在被旋转干扰后,转弯角度仍显著大于对照组,证实其空间定向能力确实存在固有缺陷。

图 2:ADn-tau小鼠在空间参考记忆任务中表现出定向障碍
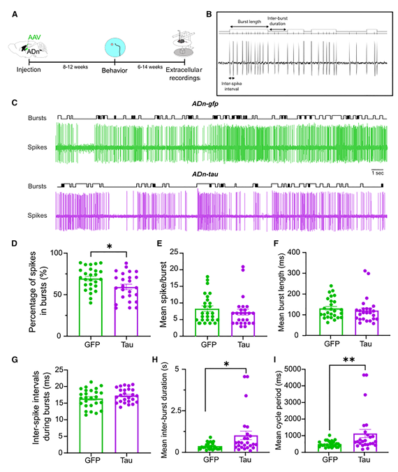
通过电生理记录技术,研究团队进一步揭示了行为异常背后的细胞机制。他们发现,模型小鼠的丘脑前背核细胞定向性显著降低,平均向量长度从对照组的0.66降至0.53,定向一致性也明显下降,部分头部方向细胞因功能受损被重新归类为非头部方向细胞。同时,剩余头部方向细胞的爆发式放电模式也出现异常,爆发性放电占比降低,爆发间隔延长,爆发周期变长,而这种放电模式对维持精准的定向信号至关重要。

图 3:ADn-tau小鼠的ADn细胞定向性降低
更关键的是,这些细胞功能的改变仅影响空间定向能力,并未损害小鼠的空间记忆、工作记忆及运动能力。研究团队通过T迷宫、Y迷宫等多种测试证实,模型小鼠在学习记忆任务中的表现与对照组无显著差异,这表明病理性tau蛋白对丘脑前背核的损伤具有高度特异性,主要靶向空间定向相关的神经环路。

图 4:ADn-tau小鼠头部方向细胞的爆发式放电改变
这项研究首次明确了病理性tau蛋白在丘脑前背核的早期聚集与空间定向障碍之间的因果关系,揭示了“病理性tau蛋白积累—丘脑前背核细胞定向性降低—头部方向细胞放电模式异常—空间定向障碍”的完整神经机制。这一发现不仅为空间定向障碍作为痴呆早期生物标志物提供了坚实的科学依据,更将丘脑前背核的头部方向细胞功能异常列为痴呆早期干预的关键靶点。
从临床应用来看,空间定向能力检测简单、无创且成本低廉,未来有望开发成标准化的早期筛查工具,通过简单的定向任务就能识别出高风险人群。而针对丘脑前背核tau病理的靶向干预,比如抑制tau蛋白磷酸化、清除寡聚化tau蛋白等策略,可能延缓甚至逆转痴呆早期的空间定向障碍,为患者争取宝贵的干预时间。对于普通大众而言,关注家中长辈的空间定向能力变化,及时发现异常并就医,或许能让痴呆的防治关口大大前移,为更多家庭带来希望。(生物谷Bioon.com)
参考文献:
Jiang S, Hijazi S, Sárkány B, et al. Pathological tau alters head direction signaling and induces spatial disorientation. Cell Rep. Published online November 21, 2025. doi:10.1016/j.celrep.2025.116610
版权声明 本网站所有注明“来源:生物谷”或“来源:bioon”的文字、图片和音视频资料,版权均属于生物谷网站所有。非经授权,任何媒体、网站或个人不得转载,否则将追究法律责任。取得书面授权转载时,须注明“来源:生物谷”。其它来源的文章系转载文章,本网所有转载文章系出于传递更多信息之目的,转载内容不代表本站立场。不希望被转载的媒体或个人可与我们联系,我们将立即进行删除处理。