癌症转移为何“越传越凶”? Cell Rep:癌细胞迁移留“胶原轨迹”,微小RNA催生更多“侵略兵”
来源:生物谷原创 2026-01-12 11:45
癌细胞迁移时会留下含微小RNA的胶原轨迹,这些轨迹被非侵袭性癌细胞内化后,可诱导其获得侵袭和转移能力,为癌症转移的干预提供了全新靶点。
提到癌症转移,很多人都会心生畏惧,它不仅是癌症治疗的难点,更是导致患者预后不佳的关键。在女性高发的乳腺癌中,肿瘤细胞的侵袭转移往往与肿瘤微环境的变化密切相关,而胶原蛋白作为微环境中的重要成员,一直被认为是癌细胞扩散的帮凶。近日,Cell Rep刊登的一项研究揭开了癌细胞间传递侵袭能力的神秘机制,为理解癌症转移提供了全新视角。

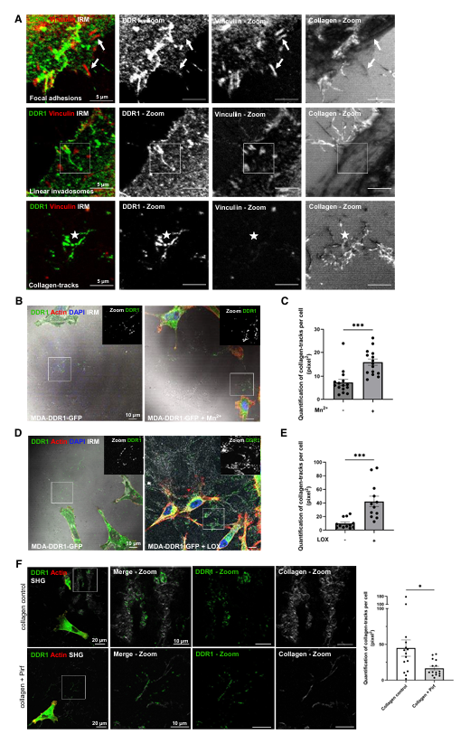
研究团队观察到,乳腺癌细胞在I型胶原蛋白基质中迁移时,会在迁移路径上留下附着于胶原纤维的膜碎片结构,并将其命名为胶原轨迹。这些轨迹含有膜受体DDR1(盘状结构域受体1),形态呈异质囊泡状,平均直径在50±30纳米左右,无论在2D培养环境还是3D胶原凝胶中都能形成。细胞迁移是胶原轨迹形成的必要条件,而胶原纤维与DDR1、β1整合素等受体的相互作用,以及胶原交联程度的增加,会显著促进其形成;反之,抗纤维化药物则会抑制其生成。

图1:乳腺癌细胞迁移过程中,含DDR1的膜囊泡沉积在胶原纤维上
进一步研究显示,多种乳腺细胞均可形成胶原轨迹,包括非侵袭性癌细胞MCF-7、原发乳腺癌细胞等。即便是非致瘤细胞,在过表达DDR1后也能获得形成胶原轨迹的能力,这证实DDR1在轨迹形成中起到重要作用,但并非唯一必要条件。

图2:原发癌细胞可形成胶原轨迹且在三维环境中存在
蛋白质组学分析表明,胶原轨迹具有独特的蛋白组成。它不含外泌体标志物CD63、CD9以及迁移小体标志物TSPAN4,却富集DDR1、β1整合素、黏着斑相关蛋白及膜修复相关蛋白ANXA1、ANXA2,与已知的细胞外囊泡存在显著差异。

图3:胶原纤维与DDR1/整合素的相互作用促进胶原轨迹形成
核酸分析进一步发现,胶原轨迹中含有32种显著富集的mRNA和70种高表达的微小RNA。其中,miR-23a、let-7f-5p等7种微小RNA在重复实验中均持续上调。这些核酸分子涉及肿瘤微环境重塑、上皮间质转化、细胞迁移等关键通路,提示胶原轨迹具备传递遗传信息的功能。

图4:胶原轨迹包含mRNA和微小RNA
功能验证显示,非侵袭性乳腺癌细胞MCF-7能够有效内化胶原轨迹。内化后,MCF-7细胞的基因表达谱发生显著改变,817个基因上调、53个基因下调,核心富集于趋化、细胞外基质组织、迁移等通路,呈现部分上皮间质转化特征。其中,波形蛋白、ZEB1等间质标志物表达升高,同时细胞获得显著增强的细胞外基质降解能力和迁移能力,且这一过程依赖基质金属蛋白酶的活性。

图5:胶原轨迹内化诱导受体细胞发生部分上皮间质转化并获得侵袭表型
为明确关键调控分子,研究团队抑制了胶原轨迹中7种核心微小RNA的功能。结果显示,受体细胞的间质标志物表达和基质降解能力均显著降低;而通过Triton和RNase破坏胶原轨迹的结构或降解其内容物后,其诱导侵袭性的作用被完全阻断,这证实微小RNA是胶原轨迹传递侵袭特性的核心媒介。
这项研究首次明确,胶原轨迹是癌细胞间局部通讯的全新形式。癌细胞迁移时留下的胶原结合膜碎片,以微小RNA为核心功能分子,能够被周围的非侵袭性癌细胞内化并重塑其表型,最终推动肿瘤的侵袭和转移。这一发现不仅丰富了癌症转移的分子机制网络,更提供了全新的干预方向:通过抑制胶原轨迹的形成、阻断其内化,或靶向其所含的关键微小RNA,有望切断癌细胞间侵袭特性的传递,为临床抑制癌症转移、改善患者预后开辟新的路径。未来,随着对这一机制的深入探索,或许能开发出针对癌症转移的新型治疗策略,为癌症患者带来新的希望。(生物谷Bioon.com)
参考文献:
Rouyer L, Normand L, Richard E, et al. Cancer cells transfer invasive properties through microRNAs contained in collagen tracks. Cell Rep. Published online December 10, 2025. doi:10.1016/j.celrep.2025.116725
版权声明 本网站所有注明“来源:生物谷”或“来源:bioon”的文字、图片和音视频资料,版权均属于生物谷网站所有。非经授权,任何媒体、网站或个人不得转载,否则将追究法律责任。取得书面授权转载时,须注明“来源:生物谷”。其它来源的文章系转载文章,本网所有转载文章系出于传递更多信息之目的,转载内容不代表本站立场。不希望被转载的媒体或个人可与我们联系,我们将立即进行删除处理。