运动后“快乐感”真相!PNAS:血液酸化触发POMC与sEVs“精准对接”,革新激素转运与内分泌调控
来源:生物谷原创 2026-01-14 13:38
研究揭开了运动介导内分泌调控的全新分子机制,为理解运动的生理效应提供了重要理论支撑。

每次高强度运动后,那种通体舒畅、压力消散的感觉总能让人欲罢不能。这背后不仅是汗水的释放,更藏着人体激素调控的精密玄机。前阿黑皮素原(POMC)作为人体关键的激素前体,能加工生成β内啡肽、促肾上腺皮质激素、促黑素等多种活性物质,通过黑皮质素受体(MC1-5)和阿片受体调控能量平衡、疼痛感知等核心生理过程。但运动究竟如何精准调控POMC的分布与信号传导,长期以来一直是未解之谜。
近日,发表于PNAS的一项研究,揭开了运动介导内分泌调控的全新分子机制,为理解运动的生理效应提供了重要理论支撑。

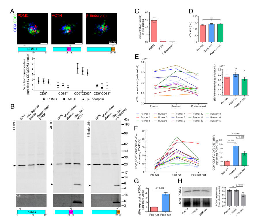
研究团队首先对健康成年人血浆中的POMC与小细胞外囊泡(sEVs)的相互作用展开系统分析。sEVs是直径30至200纳米的膜结合纳米结构,广泛存在于体液中,可携带蛋白质、脂质等物质参与细胞间通讯。结果发现,血浆中未加工的全长POMC浓度远高于其成熟活性肽(如促肾上腺皮质激素、β内啡肽),且部分POMC可与sEVs结合,这些sEVs同时表达sEV标志物CD9或CD63,说明POMC并非仅以游离形式存在于循环中。
值得关注的是,15名健康受试者进行50分钟高强度跑步(心率达到年龄调整后最大值的76%至96%)后,血浆POMC总量和sEVs浓度均未发生显著变化,但与sEVs结合的POMC比例却激增四倍,且该效应在休息30分钟后部分逆转,呈现明显的可逆性特征。

图1:剧烈运动后,与血浆sEVs结合的POMC比例增加
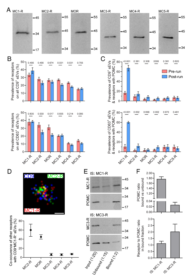
为探究POMC与sEVs结合的分子基础,研究人员检测发现sEVs表面表达多种POMC相关受体,包括MC1-R、MC2-R、MC3-R、MC4-R、MC5-R及μ阿片受体(MOR)。进一步的免疫共沉淀和超高分辨率显微镜分析证实,POMC优先与sEVs表面的MC1-R结合,其次是MC3-R,与其他受体的结合则极微弱。

图2:血浆sEVs表达POMC衍生激素的受体
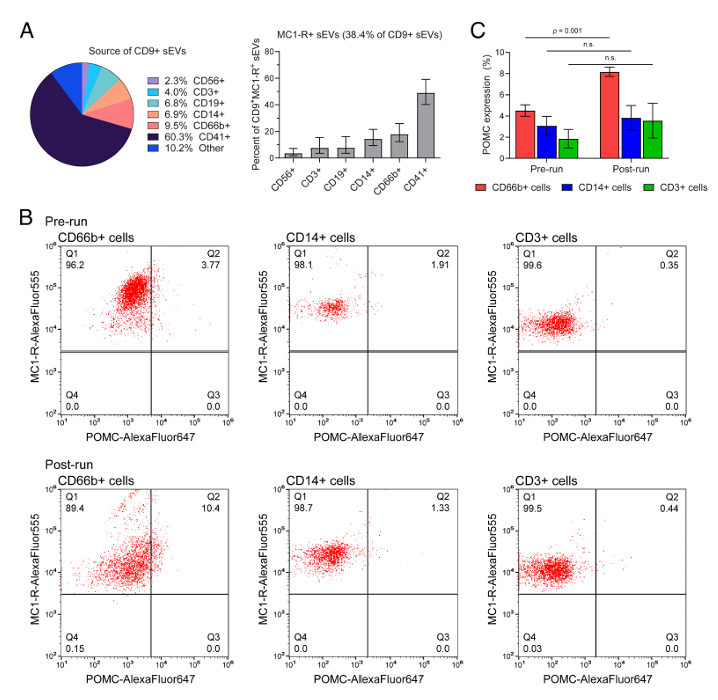
细胞来源分析显示,携带MC1-R的sEVs主要源自血小板/巨核细胞(60.3%)和白细胞(包括粒细胞、单核细胞、T细胞等),其中血小板/巨核细胞来源的sEVs占MC1-R阳性sEVs的49.0%,提示造血细胞是这类功能型sEVs的主要产生者。运动后,粒细胞与POMC的结合水平几乎翻倍,进一步佐证了免疫细胞在该调控通路中的作用。

图3:表达激素受体的sEVs源自白细胞和血小板
功能验证实验中,研究团队通过Transwell模型和类血脑屏障微流控芯片(SynBBB™ 3-PLEX)证实,与sEVs结合的POMC穿过内皮细胞单层的效率是游离POMC的两倍,且能成功跨越结构更复杂的血脑屏障,而游离POMC则无法实现这一转运。此外,sEVs结合型POMC还能有效诱导B16-F10黑色素瘤细胞产生黑色素,与POMC衍生促黑素的生理功能一致,表明其生物活性得以完整保留。

图4:POMC穿过血脑屏障或内皮屏障并刺激黑色素生成
该机制的核心驱动因素被证实是运动诱导的血液酸化。正常生理状态下,运动时血液pH可从7.4降至6.8,且酸度与运动强度呈正相关。实验显示,当人工将血浆pH从7.4逐步降至6.8时,POMC与sEVs的结合率从2.6%升至23.7%;而在pH恒定条件下,降低pH与提高POMC浓度对结合率的提升效应相当。
分子动力学模拟揭示,血液酸化会导致POMC中α-MSH结构域的组氨酸残基质子化,引发构象改变,使β-MSH结构域暴露,从而更易与sEVs表面的MC受体结合。这一构象变化具有pH依赖性,在酸性环境下更稳定,且结合后不易解离。

图5:研究发现及潜在下游效应总结
综上,这项研究表明运动通过血液酸化调控POMC与sEVs的结合,构建了全新的内分泌调控路径。该机制既解释了运动如何精准调节激素转运,又揭示了sEVs在内分泌系统中的关键作用——通过与POMC结合,既实现激素前体的高效靶向转运,又保障其生物活性。这一发现不仅深化了我们对运动健康益处的认知,更为代谢疾病、中枢神经系统疾病等相关病症的治疗提供了新靶点。未来,或许可通过调控这一通路优化激素相关药物的递送效率,让运动的健康价值在医疗领域得到更广泛的延伸,为人类健康带来更多可能。(生物谷Bioon.com)
参考文献:
Santos MF, Randa J, Tai D, et al. Physical exercise increases binding of POMC to blood extracellular vesicles. Proc Natl Acad Sci U S A. 2025;122(51):e2525044122. doi:10.1073/pnas.2525044122
版权声明 本网站所有注明“来源:生物谷”或“来源:bioon”的文字、图片和音视频资料,版权均属于生物谷网站所有。非经授权,任何媒体、网站或个人不得转载,否则将追究法律责任。取得书面授权转载时,须注明“来源:生物谷”。其它来源的文章系转载文章,本网所有转载文章系出于传递更多信息之目的,转载内容不代表本站立场。不希望被转载的媒体或个人可与我们联系,我们将立即进行删除处理。