摆脱腹痛便血与注射之苦!Bioact Mater:口服“智能囊泡”精准攻克炎症性肠病
来源:生物谷原创 2026-02-04 13:45
本研究构建自负载骨架环化免疫调节蛋白的植物来源细胞外囊泡平台,口服后耐受胃肠道酸性环境,靶向肠道炎症部位,显著抑制炎症并修复上皮屏障,为炎症性肠病提供安全有效的口服生物疗法。

腹痛腹泻反复纠缠,黏液脓血便挥之不去,长期依赖注射给药却仍难逃病情反复,这是全球数千万炎症性肠病患者的日常困境。作为一种慢性复发性肠道炎症疾病,炎症性肠病(IBD)包含溃疡性结肠炎和克罗恩病,不仅会引发消化道出血、穿孔等严重并发症,还会显著增加结肠癌风险,严重侵蚀患者生活质量。当前临床主流的蛋白类疗法,虽能暂时控制炎症,却受限于注射给药的不便、胃肠道屏障导致的口服递送难题,以及全身免疫抑制带来的安全隐患,临床需求远未被满足。
近日,Bioact Mater刊登的一项研究,通过创新设计免疫调节蛋白杂合细胞外囊泡系统,成功破解口服蛋白递送的核心瓶颈,为IBD治疗带来革命性突破。

核心设计:环化蛋白解锁高效递送新路径
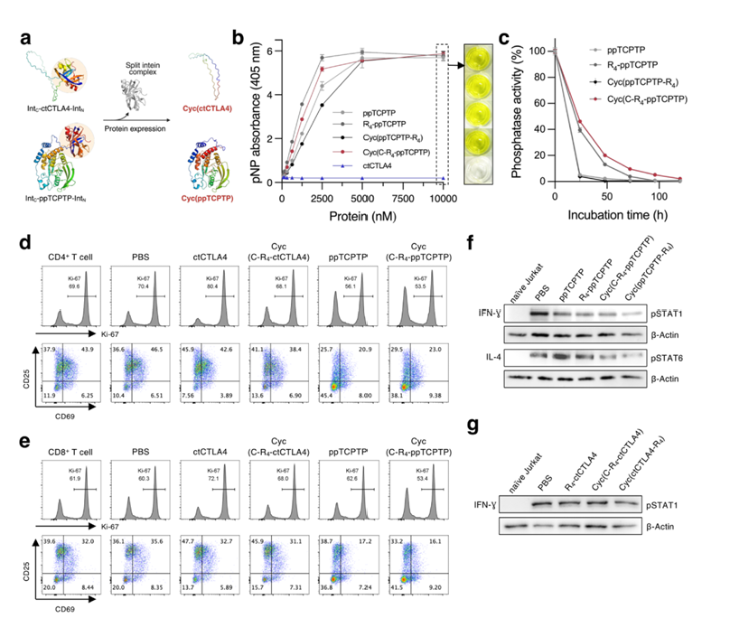
研究团队借助分子对接模拟与分裂内含肽介导的骨架环化技术,设计出一系列免疫调节蛋白变体。针对增强型绿色荧光蛋白(EGFP)构建14种变体(含线性和环化形式),经筛选发现带C-R₄标签的环化变体(Cyc(C-R₄-EGFP))展现出最优的膜通透性、热稳定性和蛋白酶抗性。

图1 具有膜通透性的环化蛋白的工程化过程及分子动力学模拟
这种环化策略无需对细胞外囊泡(EVs)进行基因工程改造,就能让治疗性蛋白高效自负载到多种来源的EVs中,装载效率远超电穿孔、超声等传统方法。研究进一步将该策略应用于两种关键T细胞调节蛋白——细胞毒性T淋巴细胞抗原4胞质域(ctCTLA4)和T细胞蛋白酪氨酸磷酸酶结构域(ppTCPTP)。结果显示,Cyc(C-R₄-ppTCPTP)变体不仅保留天然磷酸酶活性,在37℃环境下的稳定性还显著提升,对CD4⁺和CD8⁺T细胞的增殖与活化抑制效果更优。

图2 环化ctCTLA4和ppTCPTP变体的功能表征
载体优势:植物囊泡自带抗炎buff
研究团队从四种药用植物及益生菌中筛选EVs,发现芍药来源囊泡(PeoEV)的固有抗氧化和抗炎活性最为突出。在巨噬细胞模型中,PeoEV能有效清除活性氧(ROS)、抑制一氧化氮(NO)生成,显著下调LPS诱导的IL-1β、IL-6、MCP-1等促炎基因及iNOS、COX-2蛋白表达,效果优于临床常用药5-氨基水杨酸(5-ASA)。

图3 植物和益生菌来源囊泡在巨噬细胞中的抗氧化和抗炎活性评估
更关键的是,PeoEV作为递送载体,能保护负载的环化蛋白在胃肠道弱酸环境(pH 5.3)中保持活性,且在模拟胃肠道生理条件下维持结构稳定,为口服递送提供了关键保障。
体内外疗效:跨屏障递送+精准修复肠道
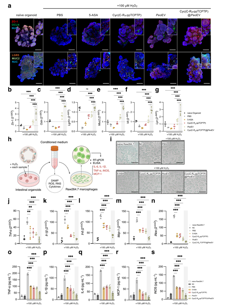
Transwell实验证实,Cyc(C-R₄-ppTCPTP)@PeoEV能高效穿越Caco-2肠道上皮单层屏障,精准递送治疗蛋白到下方的Jurkat T细胞和RAW264.7巨噬细胞,显著抑制STAT1磷酸化,同时增强抗氧化和抗炎反应。在小鼠肠道类器官模型中,该系统能有效修复过氧化氢诱导的上皮损伤,恢复紧密连接蛋白ZO-1和Occludin的表达,促进肠道干细胞(LGR5⁺)增殖及杯状细胞(MUC2⁺)分化,实现肠道组织多谱系再生。

图4 Cyc(C-R₄-ppTCPTP)@PeoEV对过氧化氢诱导的小鼠肠道类器官损伤的保护及免疫调节作用
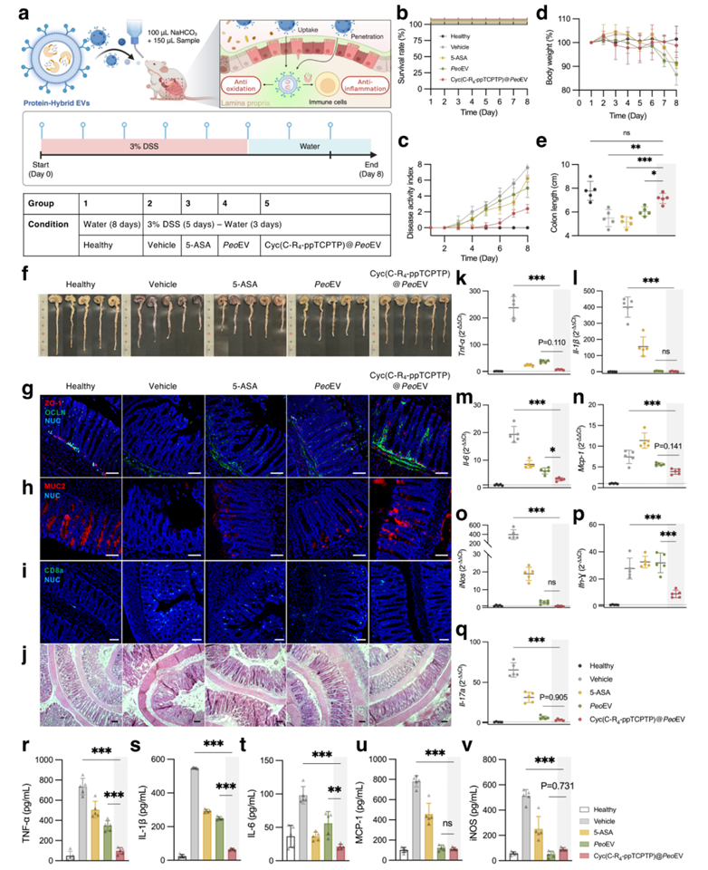
在DSS诱导的小鼠结肠炎模型中,口服Cyc(C-R₄-ppTCPTP)@PeoEV显著降低疾病活动指数(DAI),抑制体重下降和结肠缩短,恢复肠道屏障完整性。分子层面,该系统能显著下调结肠组织中TNF-α、IL-1β、IL-6等促炎因子及IFN-γ、IL-17a等T细胞效应因子的表达,同时增加CD8a⁺细胞浸润。安全性评估显示,该疗法对心脏、肝、肾等主要器官无毒性,血清生化指标均在正常范围。

图5 口服Cyc(C-R₄-ppTCPTP)@PeoEV在DSS诱导结肠炎小鼠模型中的治疗效果
综上,这项研究创新性整合骨架环化蛋白的自负载特性与植物来源囊泡的天然生物活性,成功突破口服蛋白疗法面临的稳定性差、递送效率低等核心瓶颈。该系统通过“环化蛋白增强功能+植物EVs靶向递送”的协同作用,实现IBD的高效安全治疗,既避免注射给药的不便,又降低全身免疫抑制风险。其独特设计思路为慢性炎症疾病的口服生物疗法开发提供全新范式,随着临床转化研究推进,有望为IBD患者带来更便捷、更有效的治疗选择,推动口服生物药进入精准递送新时代。(生物谷Bioon.com)
参考文献:
Lee Y, Yoo C, Kim KM, et al. Immunoregulatory protein-hybrid extracellular vesicles via self-loadable backbone cyclization for oral inflammatory bowel disease therapy. Bioact Mater. 2025;58:70-88. Published 2025 Dec 3. doi:10.1016/j.bioactmat.2025.11.036
版权声明 本网站所有注明“来源:生物谷”或“来源:bioon”的文字、图片和音视频资料,版权均属于生物谷网站所有。非经授权,任何媒体、网站或个人不得转载,否则将追究法律责任。取得书面授权转载时,须注明“来源:生物谷”。其它来源的文章系转载文章,本网所有转载文章系出于传递更多信息之目的,转载内容不代表本站立场。不希望被转载的媒体或个人可与我们联系,我们将立即进行删除处理。